模板方法模式——看看 JDK 和 Spring 是如何优雅复用代码的

不管是我们学习并发编程中的 AQS,还是看 Spring 的源码,肯定都会遇到模板方法模式,它简直太常见了。

前言

模板,顾名思义,它是一个固定化、标准化的东西。

模板方法模式是一种行为设计模式, 它在超类中定义了一个算法的框架, 允许子类在不修改结构的情况下重写算法的特定步骤。

场景问题

程序员不愿多扯,上来先干两行代码

网上模板方法的场景示例特别多,个人感觉还是《Head First 设计模式》中的例子比较好。

假设我们是一家饮品店的师傅,起码需要以下两个手艺

真简单哈,这么看,步骤大同小异,我的第一反应就是写个业务接口,不同的饮品实现其中的方法就行,像这样

画完类图,猛地发现,第一步和第三步没什么差别,而且做饮品是个流程式的工作,我希望使用时,直接调用一个方法,就去执行对应的制作步骤。

灵机一动,不用接口了,用一个抽象父类,把步骤方法放在一个大的流程方法 makingDrinks() 中,且第一步和第三步,完全一样,没必要在子类实现,改进如下

再看下我们的设计,感觉还不错,现在用同一个 makingDrinks() 方法来处理咖啡和茶的制作,而且我们不希望子类覆盖这个方法,所以可以申明为 final,不同的制作步骤,我们希望子类来提供,必须在父类申明为抽象方法,而第一步和第三步我们不希望子类重写,所以我们声明为非抽象方法

public abstract class Drinks {

    void boilWater() {
        System.out.println("将水煮沸");
    }

    abstract void brew();

    void pourInCup() {
        System.out.println("倒入杯子");
    }

    abstract void addCondiments();
    
    public final void makingDrinks() {
        //热水
        boilWater();
        //冲泡
        brew();
        //倒进杯子
        pourInCup();
        //加料
        addCondiments();
    }
}

接着,我们分别处理咖啡和茶,这两个类只需要继承父类,重写其中的抽象方法即可(实现各自的冲泡和添加调料)

public class Tea extends Drinks {
    @Override
    void brew() {
        System.out.println("冲茶叶");
    }
    @Override
    void addCondiments() {
        System.out.println("加柠檬片");
    }
}
public class Coffee extends Drinks {
    @Override
    void brew() {
        System.out.println("冲咖啡粉");
    }

    @Override
    void addCondiments() {
        System.out.println("加奶加糖");
    }
}

现在可以上岗了,试着制作下咖啡和茶吧

public static void main(String[] args) {
    Drinks coffee = new Coffee();
    coffee.makingDrinks();
    System.out.println();
    Drinks tea = new Tea();
    tea.makingDrinks();
}

好嘞,又学会一个设计模式,这就是模板方法模式,我们的 makingDrinks() 就是模板方法。我们可以看到相同的步骤 boilWater() 和 pourInCup() 只在父类中进行即可,不同的步骤放在子类实现。

认识模板方法

在阎宏博士的《JAVA与模式》一书中开头是这样描述模板方法(Template Method)模式的:

模板方法模式是类的行为模式。准备一个抽象类,将部分逻辑以具体方法以及具体构造函数的形式实现,然后声明一些抽象方法来迫使子类实现剩余的逻辑。不同的子类可以以不同的方式实现这些抽象方法,从而对剩余的逻辑有不同的实现。这就是模板方法模式的用意。

写代码的一个很重要的思考点就是“变与不变”,程序中哪些功能是可变的,哪些功能是不变的,我们可以把不变的部分抽象出来,进行公共的实现,把变化的部分分离出来,用接口来封装隔离,或用抽象类约束子类行为。模板方法就很好的体现了这一点。

模板方法定义了一个算法的步骤,并允许子类为一个或多个步骤提供实现。

模板方法模式是所有模式中最为常见的几个模式之一,是基于继承的代码复用的基本技术,我们再看下类图

模板方法模式就是用来创建一个算法的模板,这个模板就是方法,该方法将算法定义成一组步骤,其中的任意步骤都可能是抽象的,由子类负责实现。这样可以确保算法的结构保持不变,同时由子类提供部分实现。

再回顾下我们制作咖啡和茶的例子,有些顾客要不希望咖啡加糖或者不希望茶里加柠檬,我们要改造下模板方法,在加相应的调料之前,问下顾客

public abstract class Drinks {

    void boilWater() {
        System.out.println("将水煮沸");
    }

    abstract void brew();

    void pourInCup() {
        System.out.println("倒入杯子");
    }

    abstract void addCondiments();

    public final void makingDrinks() {
        boilWater();
        brew();
        pourInCup();

        //如果顾客需要,才加料
        if (customerLike()) {
            addCondiments();
        }
    }

    //定义一个空的缺省方法,只返回 true
    boolean customerLike() {
        return true;
    }
}

如上,我们加了一个逻辑判断,逻辑判断的方法时一个只返回 true 的方法,这个方法我们叫做 钩子方法。

钩子:在模板方法的父类中,我们可以定义一个方法,它默认不做任何事,子类可以视情况要不要覆盖它,该方法称为“钩子”。

钩子方法一般是空的或者有默认实现。钩子的存在,可以让子类有能力对算法的不同点进行挂钩。而要不要挂钩,又由子类去决定。

是不是很有用呢,我们再看下咖啡的制作

public class Coffee extends Drinks {
    @Override
    void brew() {
        System.out.println("冲咖啡粉");
    }

    @Override
    void addCondiments() {
        System.out.println("加奶加糖");
    }
  //覆盖了钩子,提供了自己的询问功能,让用户输入是否需要加料
    boolean customerLike() {
        String answer = getUserInput();
        if (answer.toLowerCase().startsWith("y")) {
            return true;
        } else {
            return false;
        }
    }

    //处理用户的输入
    private String getUserInput() {
        String answer = null;
        System.out.println("您想要加奶加糖吗?输入 YES 或 NO");
        BufferedReader reader = new BufferedReader(new InputStreamReader(System.in));
        try {
            answer = reader.readLine();
        } catch (IOException e) {
            e.printStackTrace();
        }
        if (answer == null) {
            return "no";
        }
        return answer;
    }
}

接着再去测试下代码,看看结果吧。

我想你应该知道钩子的好处了吧,它可以作为条件控制,影响抽象类中的算法流程,当然也可以什么都不做。

模板方法有很多种实现,有时看起来可能不是我们所谓的“中规中矩”的设计。接下来我们看下 JDK 和 Spring 中是怎么使用模板方法的。

JDK 中的模板方法

我们写代码经常会用到 comparable 比较器来对数组对象进行排序,我们都会实现它的 compareTo() 方法,之后就可以通过 Collections.sort() 或者 Arrays.sort() 方法进行排序了。

具体的实现类就不写了(可以去 github:starfish-learning 上看我的代码),看下使用

@Override
public int compareTo(Object o) {
    Coffee coffee = (Coffee) o;
    if(this.price < (coffee.price)){
        return -1;
    }else if(this.price == coffee.price){
        return 0;
    }else{
        return 1;
    }
}
public static void main(String[] args) {
  Coffee[] coffees = {new Coffee("星冰乐",38),
                      new Coffee("拿铁",32),
                      new Coffee("摩卡",35)};
 
  Arrays.sort(coffees);

  for (Coffee coffee1 : coffees) {
    System.out.println(coffee1);
  }

}

你可能会说,这个看着不像我们常规的模板方法,是的。我们看下比较器实现的步骤

  1. 构建对象数组

  2. 通过 Arrays.sort 方法对数组排序,传参为 Comparable 接口的实例

  3. 比较时候会调用我们的实现类的 compareTo() 方法

  4. 将排好序的数组设置进原数组中,排序完成

一脸懵逼,这个实现竟然也是模板方法。

这个模式的重点在于提供了一个固定算法框架,并让子类实现某些步骤,虽然使用继承是标准的实现方式,但通过回调来实现,也不能说这就不是模板方法。

其实并发编程中最常见,也是面试必问的 AQS 就是一个典型的模板方法。

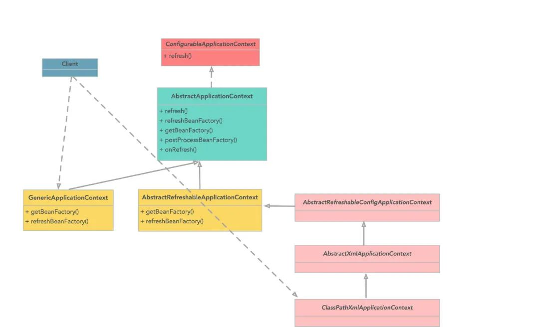
Spring 中的模板方法

Spring 中的设计模式太多了,而且大部分扩展功能都可以看到模板方式模式的影子。

我们看下 IOC 容器初始化时中的模板方法,不管是 XML 还是注解的方式,对于核心容器启动流程都是一致的。

AbstractApplicationContext 的 refresh 方法实现了 IOC 容器启动的主要逻辑。

一个 refresh() 方法包含了好多其他步骤方法,像不像我们说的 模板方法,getBeanFactory() 、refreshBeanFactory() 是子类必须实现的抽象方法,postProcessBeanFactory() 是钩子方法。

public abstract class AbstractApplicationContext extends DefaultResourceLoader
      implements ConfigurableApplicationContext {
 @Override
 public void refresh() throws BeansException, IllegalStateException {
  synchronized (this.startupShutdownMonitor) {
   prepareRefresh();
   ConfigurableListableBeanFactory beanFactory = obtainFreshBeanFactory();
   prepareBeanFactory(beanFactory);
            postProcessBeanFactory(beanFactory);
            invokeBeanFactoryPostProcessors(beanFactory);
            registerBeanPostProcessors(beanFactory);
            initMessageSource();
            initApplicationEventMulticaster();
            onRefresh();
            registerListeners();
            finishBeanFactoryInitialization(beanFactory);
            finishRefresh();
  }
 }
    // 两个抽象方法
    @Override
 public abstract ConfigurableListableBeanFactory getBeanFactory() throws   IllegalStateException; 
    
    protected abstract void refreshBeanFactory() throws BeansException, IllegalStateException;
    
    //钩子方法
    protected void postProcessBeanFactory(ConfigurableListableBeanFactory beanFactory) {
 }
 }

打开你的 IDEA,我们会发现常用的 ClassPathXmlApplicationContext 和 AnnotationConfigApplicationContext 启动入口,都是它的实现类(子类的子类的子类的...)。

AbstractApplicationContext的一个子类 AbstractRefreshableWebApplicationContext 中有钩子方法 onRefresh()的实现:

public abstract class AbstractRefreshableWebApplicationContext extends …… {
    /**
  * Initialize the theme capability.
  */
 @Override
 protected void onRefresh() {
  this.themeSource = UiApplicationContextUtils.initThemeSource(this);
 }
}

看下大概的类图:

小总结

优点:1、封装不变的部分,扩展可变的部分。2、提取公共代码,便于维护。3、行为由父类控制,子类实现。

缺点:每一个不同的实现都需要一个子类来实现,导致类的个数增加,使得系统更加庞大。

使用场景:1、有多个子类共有的方法,且逻辑相同。2、重要的、复杂的方法,可以考虑作为模板方法。

注意事项:为防止恶意操作,一般模板方法都加上 final 关键词。


版权声明:本文为Java0258原创文章,遵循CC 4.0 BY-SA版权协议,转载请附上原文出处链接和本声明。