1. 前言
曾几何时,不知道你是否想过外部中断是如何产生的呢?又是如何唤醒系统的呢?在项目中,一般具有中断唤醒的设备会有一个interrupt pin硬件连接到SoC的gpio pin。一般来说,当设备需要唤醒系统的时候,会通过改变interrupt pin电平状态,而SoC会检测到这个变化,将SoC从睡眠中唤醒,该设备通过相关的子系统通知上层应用做出相应的处理。这就是中断唤醒的过程。说起来很简洁,可以说是涵盖了软硬件两大块。是不是?
为了使能设备的唤醒能力,设备驱动中会在系统suspend的时候通过enable_irq_wake(irq)接口使能设备SoC引脚的中断唤醒能力。然后呢?然后当然是万事大吉了,静静的等待设备中断的到来,最后唤醒系统。假设我们做一款手机,手机有一个压感传感器,重压点亮屏幕,轻压在灭屏的时候无响应,在亮屏的时候作为home键功能,压力值通过i2c总线读取(描述挺像iPhone8的home键!)。假如有一天,你突然发现重压按键,屏幕不亮。于是你开始探究所以然,聪明的你一定会先去用示波器测量irq pin的波形,此时你发现了重压按键,的确产生了一个电平信号的变化,此时可就怪不得硬件了。而你又发现插入USB使用ADB工具抓取log的情况下(Android的adb工具需要通过USB协议通信,一般不会允许系统休眠),重压可以亮屏。此时,我觉得就很有可能是唤醒系统了,但是系统醒来后又睡下去了,而你注册的中断服务函数中的代码没有执行完成就睡了。什么情况下会出现呢?试想一下,你通过request_irq接口注册的handle函数中queue work了一个延迟工作队列(主要干活的,类似下半部吧),由于时间太长,还没来得及调度呢,系统又睡下了,虽然你不愿意,但是事情就是可能这样发生的。那这一切竟然是为什么呢?作为驱动工程师最关注的恐怕就是如何避开这些问题呢?
- 设备唤醒cpu之后是立即跳转中断向量表指定的位置吗?如果不是,那么是什么时候才会跳转呢?
- 已经跳转到中断服务函数开始执行代码,后续就会调用你注册的中断handle 代码吗?如果不是,那中断服务函数做什么准备呢?而你注册的中断handle又会在什么时候才开始执行呢?
- 假如register_thread_irq方式注册的threaded irq中调用msleep(1000),睡眠1秒,请问系统此时会继续睡下去而没调度回来吗?因此导致msleep后续的操作没有执行。
- 如果在注册的中断handle中把主要的操作都放在delayed work中,然后queue delayed work,work延时1秒执行,请问系统此时会继续睡下去而没调度delayed work 吗?因此导致delayed work 中的操作没有执行呢?
- 如果4)成立的话,我们该如何编程避免这个问题呢?
好了,本片文章就为你解答所有的疑问。
注:文章代码分析基于linux-4.15.0-rc3。
- 中断唤醒流程
现在还是假设你有一个上述的设备,现在你开始编写driver代码了。假设部分代码如下:
static irqreturn_t smcdef_event_handler(int irq, void *private)
{
/* do something you want, like report input events through input subsystem */
return IRQ_HANDLED;
}
static int smcdef_suspend(struct device *dev)
{
enable_irq_wake(irq);
}
static int smcdef_resume(struct device *dev)
{
disable_irq_wake(irq);
}
static int smcdef_probe(struct i2c_client *client,
const struct i2c_device_id *id)
{
/* ... */
request_thread_irq(irq,
smcdef_event_handler,
NULL,
IRQF_TRIGGER_FALLING,
"smcdef",
pdata);
return 0;
}
static int smcdef_remove(struct i2c_client *client)
{
return 0;
}
static const struct of_device_id smcdef_dt_ids[] = {
{.compatible = "wowo,smcdef" },
{ }
};
MODULE_DEVICE_TABLE(of, smcdef_dt_ids);
static SIMPLE_DEV_PM_OPS(smcdef_pm_ops, smcdef_suspend, smcdef_resume);
static struct i2c_driver smcdef_driver = {
.driver = {
.name = "smcdef",
.of_match_table = of_match_ptr(smcdef_dt_ids),
.pm = &smcdef_pm_ops,
},
.probe = smcdef_probe,
.remove = smcdef_remove,
};
module_i2c_driver(smcdef_driver);
MODULE_AUTHOR("smcdef");
MODULE_DESCRIPTION("IRQ test");
MODULE_LICENSE("GPL");
在probe函数中通过request_thread_irq接口注册驱动的中断服务函数smcdef_event_handler,注意这里smcdef_event_handler的执行环境是中断上下文,thread_fn的方式下面也会介绍。
2.1. enable_irq_wake
当系统睡眠(echo “mem” > /sys/power/state)的时候,回想一下suspend的流程就会知道,最终会调用smcdef_suspend使能中断唤醒功能。enable_irq_wake主要工作是在irq_set_irq_wake中完成,代码如下:
int irq_set_irq_wake(unsigned int irq, unsigned int on)
{
unsigned long flags;
struct irq_desc *desc = irq_get_desc_buslock(irq, &flags, IRQ_GET_DESC_CHECK_GLOBAL);
int ret = 0;
/* wakeup-capable irqs can be shared between drivers that
* don't need to have the same sleep mode behaviors.
*/
if (on) {
if (desc->wake_depth++ == 0) {
ret = set_irq_wake_real(irq, on);
if (ret)
desc->wake_depth = 0;
else
irqd_set(&desc->irq_data, IRQD_WAKEUP_STATE);
}
} else {
if (desc->wake_depth == 0) {
WARN(1, "Unbalanced IRQ %d wake disable\n", irq);
} else if (--desc->wake_depth == 0) {
ret = set_irq_wake_real(irq, on);
if (ret)
desc->wake_depth = 1;
else
irqd_clear(&desc->irq_data, IRQD_WAKEUP_STATE);
}
}
irq_put_desc_busunlock(desc, flags);
return ret;
}
- 首先在set_irq_wake_real函数中通过irq_chip的irq_set_wake回调函数设置SoC相关wakeup寄存器使能中断唤醒功能,如果不使能的话,即使设备在那疯狂的产生中断signal,SoC可不会理睬你哦!
- 设置irq的state为IRQD_WAKEUP_STATE,这步很重要,suspend流程会用到的。
2.2. Suspend to RAM流程
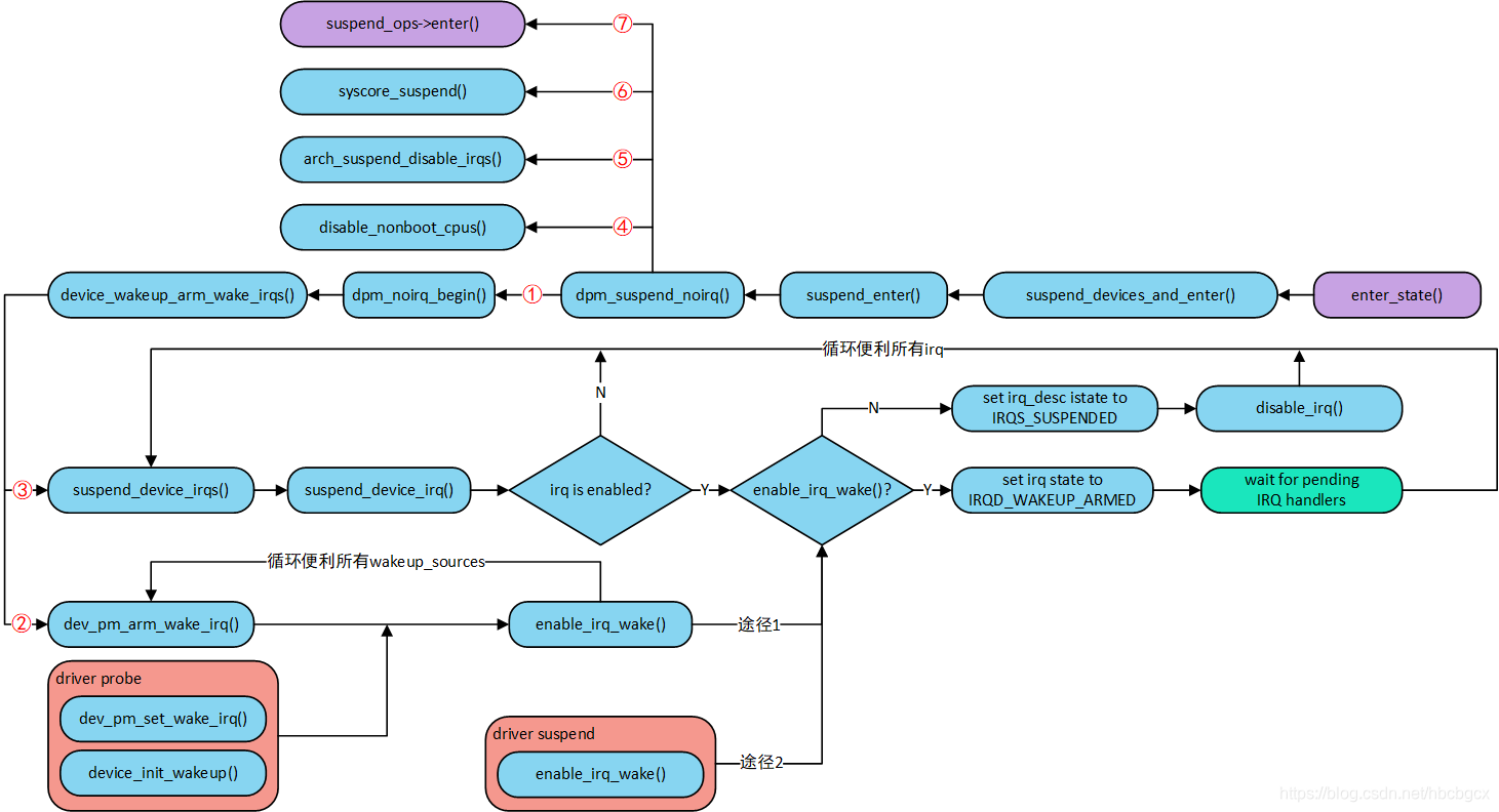
先画个图示意一下系统Suspend to RAM流程。我们可以看到图片画的很漂亮。从enter_state开始到suspend_ops->enter()结束。对于suspend_ops->enter()调用,我的理解是CPU停在这里了,待到醒来的时候,就从这里开始继续前行的脚步。
STR流程.png
- enable_irq_wake()可以有两种途径,一是在driver的suspend函数中由驱动开发者主动调用;二是在driver的probe函数中调用dev_pm_set_wake_irq()和device_init_wakeup()。因为suspend的过程中会通过dev_pm_arm_wake_irq()打开所有wakeup source的irq wake功能。我更推荐途径1,因为系统已经帮我们做了,何必重复造轮子呢!
- 对于已经enable 并且使能wakeup的irq,置位IRQD_WAKEUP_ARMED,然后等待IRQ handler和threaded handler执行完成。后续详细分析这一块。
- 针对仅仅enable的irq,设置IRQS_SUSPENDED标志位,并disable irq。
- 图中第④步关闭noboot cpu,紧接着第⑤步diasble boot cpu的irq,即cpu不在响应中断。
- 在cpu sleep之前进行最后一步操作就是syscore suspend。既然是最后suspend,那一定是其他device都依赖的系统核心驱动。后面说说什么的设备会注册syscore suspend。
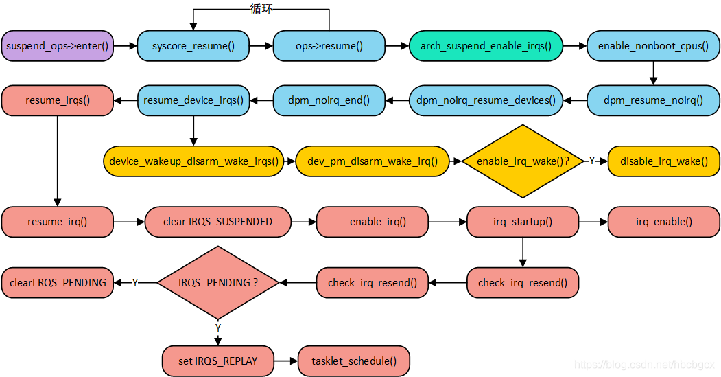
2.3. resume流程
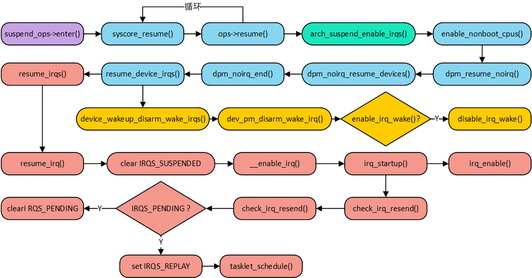
假设我们使用的是gic-v3代码,边沿触发中断设备。现在设备需要唤醒系统了,产生一个边沿电平触发中断。此时会唤醒boot cpu(因为noboot cpu在suspend的时候已经被disable)。你以为此时就开始跳转中断服务函数了吗?no!还记得上一节说的吗?suspend之后已经diasble boot cpu的irq,因此中断不会立即执行。什么时候呢?当然是等到local_irq_enable()之后。resume流程如下图。
resume流程.png
- 首先执行syscore resume,马上为你讲解syscore的用意。
- arch_suspend_enable_irqs()结束后就会进入中断服务函数,因为中断打开了,interrupt controller的pending寄存器没有清除,因此触发中断。你以为此时会调用到你注册的中断handle吗?错了!此时中断服务函数还没执行你注册的handle就返回了。马上为你揭晓为什么。先等等。
先说到这里,先看看什么是syscore。
2.4. system core operations有什么用?
先想一想为什么要等到syscore_resume之后才arch_suspend_enable_irqs()之后呢?试想一下,系统刚被唤醒,最重要的事情是不是先打开相关的时钟以及最基本driver(例如:gpio、irq_chip等)呢?因此syscore_resume主要是clock以及gpio的驱动resume,因为这是其他设备依赖的最基本设备。回想一下上一节中Susoend to RAM流程中,syscore_suspend也同样是最后suspend的,毕竟人家是大部分设备的基础,当然最后才能suspend。可以通过register_syscore_ops()接口注册syscore operation。
2.5. gic interrupt controller中断执行流程
接下来arch_suspend_enable_irqs()之后就是中断流程了,其函数执行流程如下。
中断执行流程.png
图片中是一个中断从汇编开始到结束的流程。假设我们的设备是边沿触发中断,那么一定会执行到handle_edge_irq(),如果你不想追踪代码,或者对中断流程不熟悉,我教你个方法,在注册的中断handle中加上一句WARN_ON(1);语句,请查看log信息即可。handle_edge_irq()代码如下:
void handle_edge_irq(struct irq_desc *desc)
{
raw_spin_lock(&desc->lock);
desc->istate &= ~(IRQS_REPLAY | IRQS_WAITING);
if (!irq_may_run(desc)) {
desc->istate |= IRQS_PENDING;
mask_ack_irq(desc);
goto out_unlock;
}
/*
- If its disabled or no action available then mask it and get
- out of here.
*/
if (irqd_irq_disabled(&desc->irq_data) || !desc->action) {
desc->istate |= IRQS_PENDING;
mask_ack_irq(desc);
goto out_unlock;
}
kstat_incr_irqs_this_cpu(desc);
/* Start handling the irq */
desc->irq_data.chip->irq_ack(&desc->irq_data);
do {
if (unlikely(!desc->action)) {
mask_irq(desc);
goto out_unlock;
}
/*
- When another irq arrived while we were handling
- one, we could have masked the irq.
- Renable it, if it was not disabled in meantime.
*/
if (unlikely(desc->istate & IRQS_PENDING)) {
if (!irqd_irq_disabled(&desc->irq_data) &&
irqd_irq_masked(&desc->irq_data))
unmask_irq(desc);
}
handle_irq_event(desc);
} while ((desc->istate & IRQS_PENDING) &&
!irqd_irq_disabled(&desc->irq_data));
out_unlock:
raw_spin_unlock(&desc->lock);
}
- irq_may_run()判断irq是否有IRQD_WAKEUP_ARMED标志位,当然这里是有的。随后调用irq_pm_check_wakeup()清楚IRQD_WAKEUP_ARMED flag顺便置位IRQS_SUSPENDED和IRQS_PENDING flag,又irq_disable关闭了中断。
- irq_may_run()返回false,因此这里直接返回了,所以你注册的中断handle并没有执行。你绝望,也没办法。当然这里也可以知道,唤醒系统的这次中断注册的handle的执行环境不是硬件中断上下文。
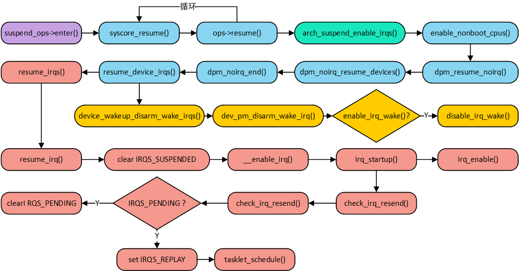
2.6. dpm_resume_noirq()
我们来继续分析2.3节resume的后续流程,把图继续搬过来。
resume流程.png
- 继续enable所有的noboot cpu之后,开始dpm_resume_noirq()。这里为什么起名noirq呢?中断已经可以响应了,我猜测是这样的:虽然可以响应中断,但是也是仅限于suspend之前的enable_irq_wake的irq,因为其他irq已经被disable。并且具有唤醒功能的irq也仅仅是进入中断后设置一些flag就立即退出了,没有执行irq handle,因此相当于noirq。
- dpm_noirq_resume_devices()会调用"noirq" resume callbacks,这个就是struct dev_pm_ops结构体的resume_noirq成员。那么什么的设备驱动需要填充resume_noirq成员呢?我们考虑一个事情,到现在为止唤醒系统的irq的handle还没有执行,如果注册的中断handle是通过spi、i2c等方式通信,那么在即将执行之前,我们是不是应该首先resume spi、i2c等设备呢!所以说,很多设备依赖的设备,尽量填充resume_noirq成员,这样才比较合理。毕竟唤醒的设备是要使用的嘛!而gpio驱动就适合syscore resume,因为这里i2c设备肯定依赖gpio设备。大家可以看看自己平台的i2c、spi等设备驱动是不是都实现resume_noirq成员。当然了,前提是这个设备需要resume操作,如果不需要resume就可以使用,那么完全没有必要resume_noirq。所以,写driver也是要考虑很多问题的,driver应该实现哪些dev_pm_ops的回调函数?
- resume_device_irqs中会根帮我们把已经enable_irq_wake的设备进行disable_irq_wake,但是前提是driver中通过2.2节中途径1的方式。
- resume_irqs继续调用,最终会enable所有在susoend中关闭的irq。
- check_irq_resend才是真正触发你注册的中断handle执行的真凶。
check_irq_resend代码如下:
void check_irq_resend(struct irq_desc desc)
{
/
- We do not resend level type interrupts. Level type
- interrupts are resent by hardware when they are still
- active. Clear the pending bit so suspend/resume does not
- get confused.
*/
if (irq_settings_is_level(desc)) {
desc->istate &= ~IRQS_PENDING;
return;
}
if (desc->istate & IRQS_REPLAY)
return;
if (desc->istate & IRQS_PENDING) {
desc->istate &= ~IRQS_PENDING;
desc->istate |= IRQS_REPLAY;
if (!desc->irq_data.chip->irq_retrigger ||
!desc->irq_data.chip->irq_retrigger(&desc->irq_data)) {
unsigned int irq = irq_desc_get_irq(desc);
/* Set it pending and activate the softirq: */
set_bit(irq, irqs_resend);
tasklet_schedule(&resend_tasklet);
}
}
}
由于在之前分析已经设置了IRQS_PENDING flag,因此这里会tasklet_schedule(&resend_tasklet)并且置位irqs_resend变量中相应的bit位,代表软中断触发。然后就开始tasklet_schedule最终会唤醒ksoftirqd线程,在ksoftirqd线程中会调用你注册的中断handle,毕竟ksoftirqd线程优先级很高,所以很快就会调度了。具体调用过程可以参考wowo的softirq和tasklet文章。这里我们也可以得出中断handle执行的上下文环境是软中断上下文的结论。当然我们还是有必要分析一下tasklet最后一步resend_irqs()函数的作用,代码如下:
/* Bitmap to handle software resend of interrupts: */
static DECLARE_BITMAP(irqs_resend, IRQ_BITMAP_BITS);
/*
- Run software resends of IRQ’s
*/
static void resend_irqs(unsigned long arg)
{
struct irq_desc *desc;
int irq;
while (!bitmap_empty(irqs_resend, nr_irqs)) {
irq = find_first_bit(irqs_resend, nr_irqs);
clear_bit(irq, irqs_resend);
desc = irq_to_desc(irq);
local_irq_disable();
desc->handle_irq(desc);
local_irq_enable();
}
}
/* Tasklet to handle resend: */
static DECLARE_TASKLET(resend_tasklet, resend_irqs, 0);
- irqs_resend是一个unsigned int类型的数组,每一个bit都代表一个irq是否resend。
- resend_irqs是注册的resend_tasklet的callback函数,当tasklet_schedule(&resend_tasklet)之后就会被调度执行。
- 在resend_irqs函数中,通过判断irqs_resend变量中的每一个bit位是否为1(即是否需要resend,也就是调用irq注册的中断handle)。
好了,现在可以解答清楚的解答第一个问题了:设备唤醒cpu之后是立即跳转中断向量表指定的位置吗?如果不是,那么是什么时候才会跳转呢?设备唤醒cpu之后并不是立即跳转中断向量执行中断,而是等到syscore_resume以及打开cpu中断之后才开始。第二个问题也有答案了,已经跳转到中断服务函数开始执行代码,后续就会调用你注册的中断handle 吗?如果不是,那中断服务函数做什么准备呢?而你注册的中断handle又会在什么时候才开始执行呢?第一次跳转执行中断仅仅是设置相关的flag并且disable_irq,在执行完成设备的resume noirq回调函数之后通过check_irq_resend中调度tasklet,最终执行注册的中断handle,至于为什么要这么做,前面分析也给了答案。
2.7. IRQ handler会睡眠吗?
你想过request_thread_irq函数注册的hardirq handler或者是threaded handler会执行一半时,系统会再一次的休眠下去吗?再看看2.2节的图,实际上对于所有已经打开的irq在suspend_device_irqs()会调用synchronize_irq()等待正在处理的hardirq handler或者threaded handler。synchronize_irq()代码如下:
void synchronize_irq(unsigned int irq)
{
struct irq_desc *desc = irq_to_desc(irq);
if (desc) {
__synchronize_hardirq(desc);
/*
- We made sure that no hardirq handler is
- running. Now verify that no threaded handlers are
- active.
*/
wait_event(desc->wait_for_threads,
!atomic_read(&desc->threads_active));
}
}
- __synchronize_hardirq()是等待hardirq handler执行完毕。
- 只要threads_active计数不为0就,等待threaded handler执行完毕。
__synchronize_hardirq()代码如下:
static void __synchronize_hardirq(struct irq_desc *desc)
{
bool inprogress;
do {
unsigned long flags;
/*
- Wait until we’re out of the critical section. This might
- give the wrong answer due to the lack of memory barriers.
*/
while (irqd_irq_inprogress(&desc->irq_data))
cpu_relax();
/* Ok, that indicated we’re done: double-check carefully. */
raw_spin_lock_irqsave(&desc->lock, flags);
inprogress = irqd_irq_inprogress(&desc->irq_data);
raw_spin_unlock_irqrestore(&desc->lock, flags);
/* Oops, that failed? */
} while (inprogress);
}
irqd_irq_inprogress()是判断irq时候设置了IRQD_IRQ_INPROGRESS 标志位。标识hardirq thread正在执行,IRQD_IRQ_INPROGRESS在handle_irq_event()执行开始设置,等到handle_irq_event_percpu()执行完毕之后,同样在handle_irq_event()之后清除。因此hardirq handler执行结束之前系统不会睡眠。那么threaded handler情况也是这样吗?在__handle_irq_event_percpu()函数中通过__irq_wake_thread()函数唤醒irq_thread线程。__irq_wake_thread()函数如下:
void __irq_wake_thread(struct irq_desc *desc, struct irqaction action)
{
/
- In case the thread crashed and was killed we just pretend that
- we handled the interrupt. The hardirq handler has disabled the
- device interrupt, so no irq storm is lurking.
*/
if (action->thread->flags & PF_EXITING)
return;
/*
- Wake up the handler thread for this action. If the
- RUNTHREAD bit is already set, nothing to do.
*/
if (test_and_set_bit(IRQTF_RUNTHREAD, &action->thread_flags))
return;
desc->threads_oneshot |= action->thread_mask;
atomic_inc(&desc->threads_active);
wake_up_process(action->thread);
}
- 如果irq的中断线程已经设置IRQTF_RUNTHREAD标志位,代表irq线程已经正在运行,因此无需重新唤醒,直接返回即可。
- 使用stomic_inc()增加threads_active计数,在synchronize_irq()函数中会判断threads_active计数是否为0来决定是否需要等待irq_thread执行完毕。
说了这些,不知道你是否知道什么是irq_thread呢?我们通过request_thread_irq()函数指定thread_fn,这个thread_fn就是irq_thread线程最终调用的函数。而每个irq都会创建一个irq线程,创建的过程在setup_irq_thread()函数进行,setup_irq_thread()函数代码如下:
static int setup_irq_thread(struct irqaction *new, unsigned int irq, bool secondary)
{
struct task_struct *t;
struct sched_param param = {
.sched_priority = MAX_USER_RT_PRIO/2,
};
if (!secondary) {
t = kthread_create(irq_thread, new, “irq/%d-%s”, irq, new->name);
} else {
t = kthread_create(irq_thread, new, “irq/%d-s-%s”, irq, new->name);
param.sched_priority -= 1;
}
if (IS_ERR(t))
return PTR_ERR(t);
sched_setscheduler_nocheck(t, SCHED_FIFO, ¶m);
get_task_struct(t);
new->thread = t;
set_bit(IRQTF_AFFINITY, &new->thread_flags);
return 0;
}
通过kthread_create()创建irq/irq-new-name的线程,该线程的入口函数值irq_thread。在irq_thread()中每执行完成一个thread_fn就会threads_active计数减1。
现在可以考虑第三个问题了,假如register_thread_irq方式注册的threaded irq中调用msleep(1000),睡眠1秒,请问系统此时会继续睡下去而没调度回来吗?因此导致msleep后续的操作没有执行。答案就是不会,因为suspend时候会等待threaded handler执行完毕,所以系统不会睡眠,放心好了。
2.8. 工作队列会睡眠吗?
现在来思考一个按键消抖问题。如果你还不知道什么是按键消抖的话,我……。按键消抖在内核中通常是这样处理,通过变压触发中断,在中断handler中通过queue delayed work一段时间,计时结束执行按键上报处理。从内核的gpio_keys抠出部分代码如下:
static void gpio_keys_gpio_work_func(struct work_struct *work)
{
struct gpio_button_data *bdata =
container_of(work, struct gpio_button_data, work.work);
gpio_keys_gpio_report_event(bdata);
}
static irqreturn_t gpio_keys_gpio_isr(int irq, void *dev_id)
{
struct gpio_button_data *bdata = dev_id;
mod_delayed_work(system_wq,
&bdata->work,
msecs_to_jiffies(bdata->software_debounce));
return IRQ_HANDLED;
}
当按键按下,中断handler gpio_keys_gpio_isr执行,设定delayed work的定时器,等到定时器计时结束执行gpio_keys_gpio_work_func(),在gpio_keys_gpio_work_func()上报键值。你有考虑过一个问题吗?加入系统已经睡眠,此时第一次按下按键,有可能出现gpio_keys_gpio_work_func()函数没有执行,系统又继续睡眠,在第二次按键的时候执行第一次按键应该调用的gpio_keys_gpio_work_func()的情况吗?其实是有可能出现。只要bdata->software_debounce大于一定的时间就有可能出现。如果这个时间巧合,还有可能出现有时候正确上报,有时候没有上报。其实原因就是,内核的suspend只保证了IRQ handler的执行完成,并没有保证工作队列的执行完毕。
这里说的问题是work_queue没有机会调度,系统就休眠了。如果使用的不是delayed work,就是普通的work,只是在work中使用类似msleep的操作,系统是否也会继续睡眠呢?修改代码如下:
static void gpio_keys_gpio_work_func(struct work_struct *work)
{
struct gpio_button_data *bdata =
container_of(work, struct gpio_button_data, work.work);
msleep(1000);
gpio_keys_gpio_report_event(bdata);
}
static irqreturn_t gpio_keys_gpio_isr(int irq, void *dev_id)
{
struct gpio_button_data *bdata = dev_id;
schedule_work(&bdata->work);
return IRQ_HANDLED;
}
这里的gpio_keys_gpio_work_func()中添加一句msleep(1000)会怎么样呢?由于此时使用的不是delayed work,因此一般不会出现没有调度work就睡眠的情况,与上面的情况还是有点区别的。但是这里其实也是有可能睡眠的,一旦msleep(1000)语句执行完毕,系统满足sleep条件,此时系统还是有可能睡眠导致后面的操作没有执行。在下次唤醒系统的时候才可能执行。所以这种情况下也是危险的。
结论就是:内核的suspend只保证了IRQ handler(hardirq handler or threaded handler)的执行完成,并没有保证工作队列的执行完毕。因此我们使用工作队列的话,必须要考虑这种情况的发生,并解决。
2.9. 如何解决工作队列睡眠问题?
系统suspend的过程中,主要是通过pm_wakeup_pending()判断suspend时候需要abort。如果你对我说的这一块不清楚,可以看看wowo其他几篇关于电源管理的文章。pm_wakeup_pending()主要是判断combined_event_count变量在suspend的过程中是否改变,如果改变suspend就应该abort。既然知道了原理,那么就好办了。在中断handler开始处增加combined_event_count计数,在处理完成工作队列的事情减小combined_event_count计数即可。当然是不用你自己写代码,系统提供了接口函数pm_stay_awake()和pm_relax()。2.8节修改后的代码如下:
static void gpio_keys_gpio_work_func(struct work_struct *work)
{
struct gpio_button_data *bdata =
container_of(work, struct gpio_button_data, work.work);
gpio_keys_gpio_report_event(bdata);
if (bdata->button->wakeup)
pm_relax(bdata->input->dev.parent);
}
static irqreturn_t gpio_keys_gpio_isr(int irq, void *dev_id)
{
struct gpio_button_data *bdata = dev_id;
if (bdata->button->wakeup) {
const struct gpio_keys_button *button = bdata->button;
pm_stay_awake(bdata->input->dev.parent);
}
mod_delayed_work(system_wq,
&bdata->work,
msecs_to_jiffies(bdata->software_debounce));
return IRQ_HANDLED;
}
好了,现在你放心好了,即使你是在gpio_keys_gpio_work_func()中msleep(2000),系统也会等到pm_relax()执行之后才系统才可能suspend。
- 驱动工程师建议
看了这么多代码总是想说点东西。不管是建议还是什么。我由衷地希望驱动工程师可以写出完美没有bug并且简介的代码。因此,这里有点小建议给驱动工程师(某些特性可能需要比较新的内核版本)。
- 如果设备具有唤醒系统的功能,请在probe函数中调用device_init_wakeup()和dev_pm_set_wake_irq()(注意调用顺序,先device_init_wakeup()再dev_pm_set_wake_irq())。毕竟这样系统suspend的时候会自动帮助我们enable_irq_wake()和disable_irq_wake(),何乐而不为呢!简单就是美。如果你是i2c设备,那么可以更完美。连probe函数里面也可以不用调用了。只需要在设备的dts中添加wakeup-source属性即可。i2c core会自动帮我们完成这些操作。
- 如果你习惯在driver的suspend()中关闭中断,在resum()中打开中断,我觉你你没必要这么做,何必要这些冗余代码呢!
- 既然dts现在这么流行了,你又何必不用呢!设备dts中的interrupts属性都会指明中断触发type,那你就用嘛!怎么获取这个flag呢?irqd_get_trigger_type()可以通过dts获取irq的触发type。所以request_threaded_irq()的第四个参数irqflags可以使用irqd_get_trigger_type()获得。如果你的内核版本更新的话,还可以更简单,irqflags传入0即可,在request_threaded_irq()中会自动帮我们调用irqd_get_trigger_type()获取。当然了,我也看聪明的IC厂家提供的driver,在dts中自定义一个属性表明irqflags,在driver中获取。我只能猜测driver的编写者不知道irqd_get_trigger_type()接口吧!
- 如果中断下半部使用工作队列,请成对使用pm_stay_awake()和pm_relax()。否则,谁也无法保证系统不会再一次的睡眠。