Skip to content
  • 首页
  • PHP源码
  • html5网页模板
  • js特效
  • Window软件
  • Mac软件
  • 服务器
  • 其他
Search
源码巴士
  • Sample Page

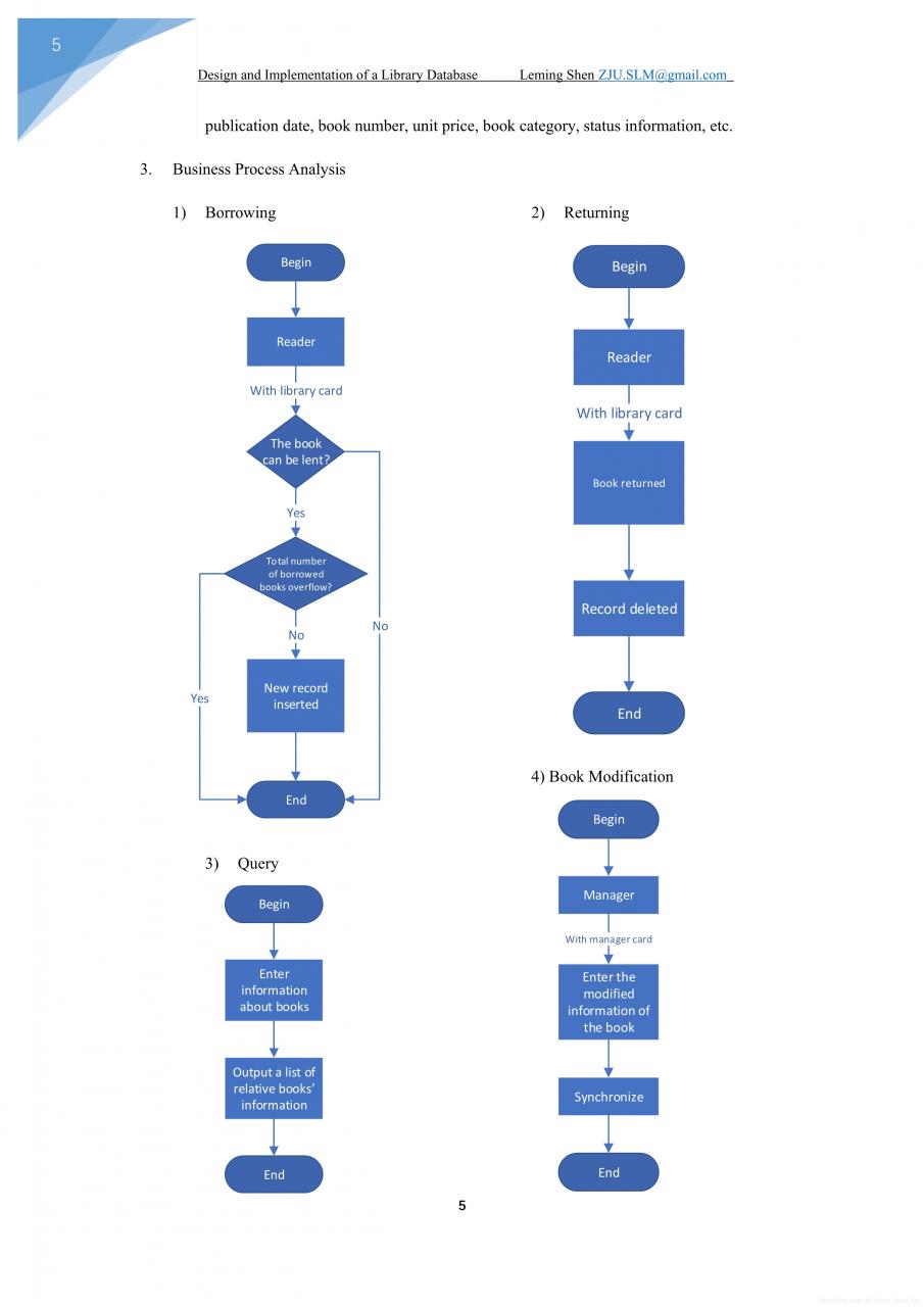
基于C#和SQL Server的图书馆管理系统

项目代码下载地址:https://download.csdn.net/download/James_Bond_slm/12478303
在这里插入图片描述在这里插入图片描述在这里插入图片描述在这里插入图片描述在这里插入图片描述在这里插入图片描述在这里插入图片描述在这里插入图片描述在这里插入图片描述在这里插入图片描述在这里插入图片描述在这里插入图片描述在这里插入图片描述在这里插入图片描述在这里插入图片描述在这里插入图片描述在这里插入图片描述在这里插入图片描述


版权声明:本文为James_Bond_slm原创文章,遵循CC 4.0 BY-SA版权协议,转载请附上原文出处链接和本声明。
原文链接:https://blog.csdn.net/James_Bond_slm/article/details/106443560
文章导航
←legacy双系统只进入Linux,Legacy启动模式下Windows10安装Ubuntu18.04双系统详细过程
叛乱沙漠风暴服务器配置教程 叛乱沙漠风暴怎么开服→

Copyright © 2022 源码巴士  鲁ICP备19024253号-1