
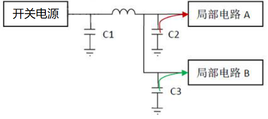
图中开关电源为A和B供电。电流经C1 后再经过一段PCB 走线(暂等效为一个电感,实际用电磁波理论分析这种等效是有误的,但为方便理解,仍采用这种等效方式。)分开两路分别供给A 和B。开关电源出来的纹波比较大,于是我们使用C1对电源进行滤波,为A和B提供稳定的电压。C1需要尽可能的靠近电源放置。C2和C3均为旁路电容,起退耦作用。当A在某一瞬间需要一个很大的电流时,如果没有C2 和C3,那么会因为线路电感的原因A端的电压会变低,而B端电压同样受A端电压影响而降低,于是局部电路A的电流变化引起了局部电路B的电源电压,从而对B电路的信号产生影响。同样,B的电流变化也会对A 形成干扰。这就是“共路耦合干扰”。
增加了C2后,局部电路再需要一个瞬间的大电流的时候,电容C2可以为A暂时提供电流,即使共路部分电感存在,A端电压不会下降太多。对B的影响也会减小很多。于是通过电流旁路起到了退耦的作用。
一般滤波主要使用大容量电容,对速度要求不是很快,但对电容值要求较大。一般使用铝电解电容。浪涌电流较小的情况下,使用钽电容代替铝电解电容效果会更好一些。从上面的例子我们可以知道,作为退耦的电容,必需有很快的响应速度才能达到效果。如果图中的局部电路A 是指一个芯片的话,那么退耦电容要用瓷片电容,而且电容尽可能靠近芯片的电源引脚。而如果“局部电路A”是指一个功能模块的话,可以使用瓷片电容,如果容量不够也可以使用钽电容或铝电解电容(前提是功能模块中各芯片都有了退耦电容—瓷片电容)。滤波电容的容量往往都可以从开关电源芯片的数据手册里找到计算公式。如果滤波电路同时使用电解电容、钽电容和瓷片电容的话,把电解电容放的离开关电源最近,这样能保护钽电容。瓷片电容放在钽电容后面。这样可以获得最好的滤波效果。

退耦电容需要满足两个要求,一个是容量需求,另一个是ESR需求。也就是说一个0.1uF的电容退耦效果也许不如两个0.01uF电容效果好。而且,0.01uF电容在较高频段有更低的阻抗,在这些频段内如果一个0.01uF电容能达到容量需求,那么它将比0.1uF电容拥有更好的退耦效果。
当我们在电路设计图中,会看到不同的电容取值,有0.1uF等等,电容的取值与我们所选芯片的频率范围还有关系。
详解::https://www.21ic.com/jichuzhishi/analog/questions/2013-12-05/197635.html
| 频率范围(HZ) 电容取值 | |
| DC-100K | 0uF以上的钽电容或铝电解 |
| 100K-10M | 100nF(0.1uF)陶瓷电容 |
| 10M-100M | 10nF(0.01uF)陶瓷电容 |
| >100M | 1nF(0.001uF)陶瓷电容和PCB的地平面与电源平面的电容 |
所以,以后不要见到什么都放0.1uF的电容,有些高速系统中这些0.1uF的电容根本就起不了作用。
陶瓷电容一般用于信号源滤波,电解电容一般用于电源部分。
在硬件开发板上,通常直流电源和地之间有很多0.1uF非电解电容和10uF的电解电容相并联。
这些电容,目的是使电源线和地线之间为低阻抗,电源接近理想电压源。你要说是滤波作用也可以,但需要弄清楚是滤什么波。不是滤电源的纹波,而是某芯片电流发生变化在电源线上造成的纹波,使其不影响其它芯片。
使用0.1uF无极性电容和10uF电解电容并联,是因为电解电容的寄生电感比较大,消除高频纹波能力较差。而无极性电容寄生电感小,滤除高频纹波能力较好。但若根据低频的要求选择容量,则无极性电容体积太大,成本也高,电解电容体积小,同样容量价格较便宜。故采用两种电容并联。
你自己设计电路,也应该这样使用,而且各电容位置和走线很有讲究。
只能说两句原则:
1)各小容量的无极性电容两端到芯片的电源引脚和地引脚联接线尽可能短,越短越好。
2)电源通常由其它电路板引入,电解电容通常每块电路板上只有一个两个。一个电解电容的话,放到电源进入该电路板之处。此时电解电容当然离各芯片较远,但因电解电容主要在较低频率起作用,所以稍远一点没有关系。如果该电路板上用两支电解电容,另一支放到耗电最多的芯片附近。
这些和电路板元件布局、地线的走线安排(多层板通常有地层)都有关系
10MHz以下的噪声0.1μF电容效果好
按C=1/F,即10MHz取0.1μF
简单的说是,将干扰通过电容接地