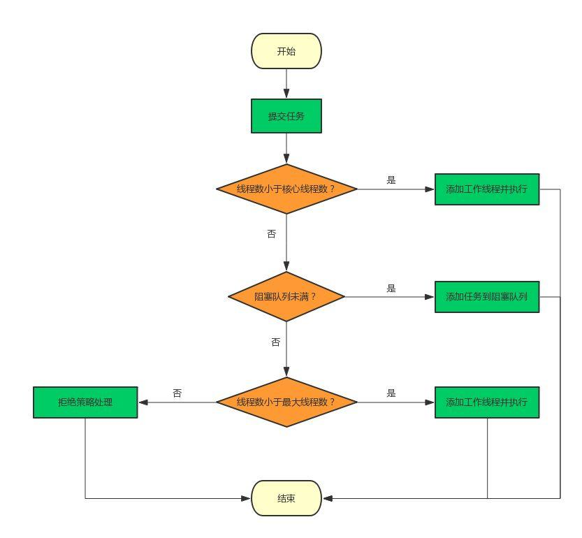
向线程池中提交任务的过程向线程池中提交任务的过程(通过execute方法)非空判断,任务为空直接抛NPE。如果此时,线程池中运行的线程数量<corePoolSize,则创建新线程来处理请求。判断线程池状态为RUNNING,且等待队列没满,直接加入等待队列。判断线程池中线程数量是否大于 maximumPoolSize,如果小于,则创建新线程来执行任务。否则执行线程池拒绝策略版权声明:本文为qq_41574321原创文章,遵循CC 4.0 BY-SA版权协议,转载请附上原文出处链接和本声明。原文链接:https://blog.csdn.net/qq_41574321/article/details/108000971