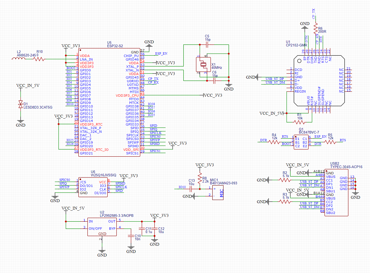
ESP32-S2 ASR 电路设计之前用过ESP32,这次打算用ESP32-S2做个语音识别。打了一版发现程序下载的时候连接上了芯片,但是程序烧录失败,仔细看了看文档发现原来S2是不带内部flash的。可以用的电路图在下面:版权声明:本文为iMannnnnn原创文章,遵循CC 4.0 BY-SA版权协议,转载请附上原文出处链接和本声明。原文链接:https://blog.csdn.net/iMannnnnn/article/details/121231430