
原理探讨
当我们在项目中引入 Spring Security的相关依赖后,默认的就是表单登录形式;俗话说:“听人劝,吃饱饭”,既然 Spring Security已经给我们安排的明明白白了,我们就从表单登录开始吧。
在开始之前,我们可以站在 Spring Security的角度上思考:如果我自己来实现表单登录的功能,那么我需要做哪些工作呢?
就我个人而言,我可能会考虑以下几点:
配置用户信息,存储如账号、密码等;密码不能以明文传输,需要加密功能
执行校验
认证成功或者失败的处理方案
可以简单的制作成如下流程图:

上方属于我们自己设想的实现方案,属于"低配版"模式,下面我们来看看 Spring Security是怎么做的。 Spring Security的思路和我们大同小异,优点在于其提供了很好的封装,提高了框架本身的可扩展性。
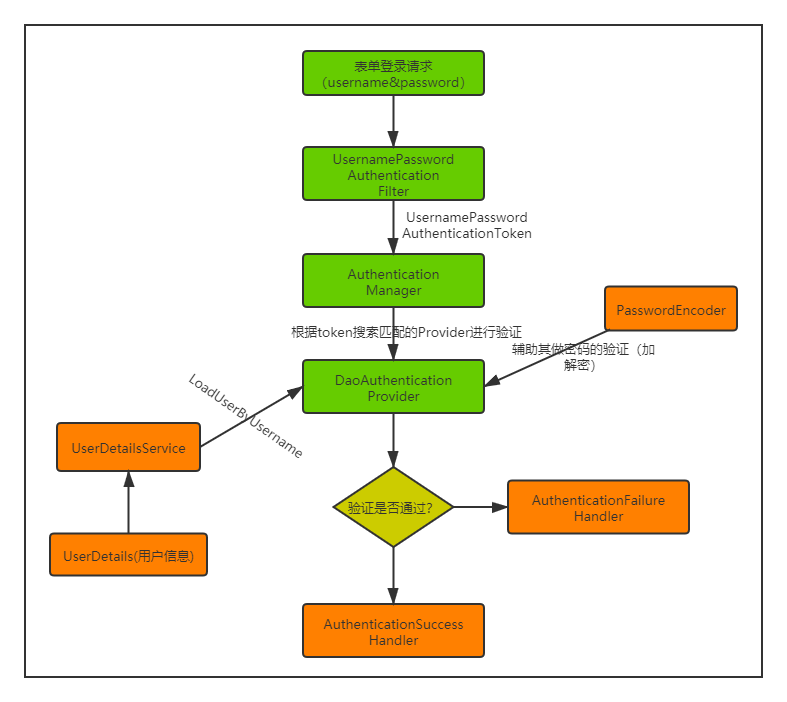
Spring Security的实现步骤如下:
UsernamePasswordAuthenticationFilter拦截器拦截前端传递的表单登录请求,将登录信息(username、password)封装成UsernamePasswordAuthenticationToken,传递给AuthenticationManager认证管理器AuthenticationManager认证管理器根据Token的类型遍历获取对应的Provider,也即是DaoAuthenticationProvider,执行认证流程DaoAuthenticationProvider依靠PasswordEncoder和UserDetailsService对登录请求进行验证验证通过,由
AuthenticationSuccessHandler认证成功处理器进行处理验证失败,由
AuthenticationFailureHandler认证失败处理器进行处理
制作成流程图如示:

这时你可能会一脸懵逼:这咋和刚刚我们自己设想的完全不一样呀~ 又是Manager又是Provider的;莫慌,且听我慢慢道来。
上面出现了很多新的概念,我们目前不需要十分细致的了解它们是怎么发挥作用的,只需要大概知道它们有什么用的即可;具体的介绍会在下篇《认证(二):表单登录认证流程源码解析》娓娓道来。
UsernamePasswordAuthenticationFilter表单登录拦截器,用以捕获前端传递的登录信息(username、password),并将登录信息封装成某些Token。AuthenticationManager认证管理器,可简单的理解为分配工作的领导。DaoAuthenticationProviderDAO认证处理器,相当于被安排干活的童鞋;从名字DAO也可以简单的推测出:它与数据库中的用户信息密不可分。PasswordEncoder密码加密器,密码不能铭文传输,需要加密。UserDetailsService用户信息Service层,这个也很好理解,前端传递的登录信息肯定是有对应的数据库实体存储。AuthenticationSuccessHandler认证成功处理器AuthenticationFailureHandler认证失败处理器。
经过上述的原理探讨,我们大体上能弄懂了整个表单登录有哪几个模块需要处理;可简单的总结为3个模块:
登录前置处理: 用户信息的封装、密码加密器的设置
登录中处理: 登录的校验
登录后置处理: 登录失败、登录成功的处理方案
小试牛刀
俗话说:“光说不练假把式”,那么就让我们来实战一番吧。
登录前置处理
作为一个Java Web项目,第一步当然是引入相关依赖;直接引入Spring Boot封装好的starter即可。
<dependency>
<groupId>org.springframework.boot</groupId>
<artifactId>spring-boot-starter-security</artifactId>
</dependency>
Step-1 配置用户信息
Spring Security提供了UserDetails接口,用于获取用户的基本信息(账号密码、权限集合、是否锁定等等),我们只需要根据自身的业务场景,实现该接口即可。
Spring Security提供的UserDetails.class接口
public interface UserDetails extends Serializable {
/**
* 用户权限集,默认需要添加ROLE_作为前缀
*/
Collection<? extends GrantedAuthority> getAuthorities();
/**
* 获取用户密码
*/
String getPassword();
/**
* UserDetails的接口
* 获取用户名
*/
String getUsername();
/**
* 账户是否未过期 --true则为未过期
*/
boolean isAccountNonExpired();
/**
* 账户是否未被锁定
*/
boolean isAccountNonLocked();
/**
* 账户凭证是否未过期
*/
boolean isCredentialsNonExpired();
/**
* 账户是否可用
*/
boolean isEnabled();
}
自定义业务相关的用户信息类,业务定义的UserInfo.class必须带有username和password相关的信息,用于做用户验证;项目根据自身需求来判断是否需要使用下面的几个boolean方法,如果无相关需求则直接返回true即可。
@Setter
public class UserInfo implements UserDetails {
private String username;
private String password;
/**
* UserDetails的接口
* 用户权限集,默认需要添加ROLE_作为前缀
*/
@Override
public Collection<? extends GrantedAuthority> getAuthorities() {
List<SimpleGrantedAuthority> simpleGrantedAuthorities = new ArrayList<>(1);
simpleGrantedAuthorities.add(new SimpleGrantedAuthority("ROLE_USER"));
return simpleGrantedAuthorities;
}
/**
* 获取用户密码
*/
@Override
public String getPassword() {
return this.password;
}
/**
* 获取用户名
*/
@Override
public String getUsername() {
return this.username;
}
/**
* 账户是否未过期 --true则为未过期
*/
@Override
public boolean isAccountNonExpired() {
return true;
}
/**
* 账户是否未被锁定
*/
@Override
public boolean isAccountNonLocked() {
return true;
}
/**
* 账户凭证是否未过期
*/
@Override
public boolean isCredentialsNonExpired() {
return true;
}
/**
* 账户是否可用
*/
@Override
public boolean isEnabled() {
return true;
}
}
在定义完用户实体UserInfo后,我们同时也需要提供对应的Service层的API方法,用以进行一些基本的操作,诸如:新增用户、删除用户等。
Spring Security也提供了对应的Service层接口,UserDetailsService,接口只有一个方法: UserDetails loadUserByUsername(String username);根据用户名加载用户信息.
UserDetailsService.class
public interface UserDetailsService {
UserDetails loadUserByUsername(String username) throws UsernameNotFoundException;
}
因此我们可以自定义业务相关的UserInfoServiceImpl类,实现Spring Security提供的 UserDetailsService接口
UserInfoServiceImpl.class
/**
* 用户信息service模块
*
* UserDetailsService接口为SpringSecurity内置接口,内部有方法:
* UserDetails loadUserByUsername(String username):如名所得 根据用户名加载用户
* 该方法主要是在:DaoAuthenticationProvider中被调用,获取用户的信息
*
* @author 小奇
*/
@Slf4j
@Service
public class UserInfoServiceImpl implements UserDetailsService, UserInfoService {
private final UserInfoDAO userInfoDAO;
@Autowired
public UserInfoServiceImpl(UserInfoDAO userInfoDAO) {
this.userInfoDAO = userInfoDAO;
}
@Override
public UserDetails loadUserByUsername(String username) throws UsernameNotFoundException {
Optional<UserInfo> userInfoOpt = Optional.ofNullable(userInfoDAO.loadUserByUsername(username));
UserInfo user = userInfoOpt.orElseThrow(() -> new UsernameNotFoundException("can't not load user by username"));
log.info("根据用户名:{}查询用户成功", user.getUsername());
return user;
}
}
Step-2 配置密码加密器
众所周知,密码是不能以明文的方式存储的,贴心的Spring Security自然不会忘记提供加密的功能。PasswordEncoder接口,主要提供2个方法;String encode(CharSequence rawPassword)方法用于加密,由我们在注册用户的时候调用;
boolean matches(CharSequence rawPassword, String encodedPassword)方法用于匹配,登录验证时由Spring Security框架调用。
PasswordEncoder.class
public interface PasswordEncoder {
/**
* 加密,注册用户或者修改密码的时候调用
*/
String encode(CharSequence rawPassword);
/**
* 匹配,登录验证时,security框架调用
*/
boolean matches(CharSequence rawPassword, String encodedPassword);
default boolean upgradeEncoding(String encodedPassword) {
return false;
}
}
如果项目有自己的加解密方式,只需要实现该接口即可,如果没有可以尝试使用Spring提供的BCryptPasswordEncoder密码加密器。
登录中处理
在这一块上,我们可以自定义与自身业务有关的登录逻辑判断,目前没有这种需求就使用Spring Security提供的默认实现即可。
登录后置处理
登录的后置处理分两种情况,第一种是登录成功的处理,一种是登录失败的处理。
Step-03 配置登录成功处理器
Spring Security提供了认证成功处理器接口AuthenticationSuccessHandler,当我们有一些自定义的业务逻辑,诸如:用户登录成功后赠送积分,或者登录成功后自动跳转……就可以通过提供该接口的自定义实现。
AuthenticationSuccessHandler.class
public interface AuthenticationSuccessHandler {
/**
* 默认方法
*/
default void onAuthenticationSuccess(HttpServletRequest request,HttpServletResponse response, FilterChain chain, Authentication authentication)
throws IOException, ServletException{
onAuthenticationSuccess(request, response, authentication);
chain.doFilter(request, response);
}
/**
* 成功后会被调用
*/
void onAuthenticationSuccess(HttpServletRequest request,HttpServletResponse response, Authentication authentication)
throws IOException, ServletException;
}
自定义成功处理器 WebAuthenticationSuccessHandler.class
/**
* 自定义验证成功处理器
* @author 小奇
*/
@Slf4j
@Component
public class WebAuthenticationSuccessHandler implements AuthenticationSuccessHandler {
@Autowired
private ObjectMapper objectMapper;
@Override
public void onAuthenticationSuccess(HttpServletRequest request, HttpServletResponse response, Authentication authentication)
throws IOException, ServletException {
log.info("登录成功~~");
// 返回json 可添加自身业务逻辑 如:登录成功后添加用户积分等……
response.setContentType("application/json;charset=UTF-8");
response.getWriter().write(objectMapper.writeValueAsString(authentication));
}
}
Step-04 配置登录失败处理器
AuthenticationFailureHandler失败处理器和成功处理器类似,不做过多的解析,上代码。
public interface AuthenticationFailureHandler {
/**
* 失败后调用
*/
void onAuthenticationFailure(HttpServletRequest request,HttpServletResponse response, AuthenticationException exception)
throws IOException, ServletException;
}
自定义失败处理器WebAuthenticationFailureHandler.class
/**
* 自定义验证失败处理器
* @author 小奇
*/
@Slf4j
@Component
public class WebAuthenticationFailureHandler implements AuthenticationFailureHandler {
@Autowired
private ObjectMapper objectMapper;
@Override
public void onAuthenticationFailure(HttpServletRequest request, HttpServletResponse response, AuthenticationException exception)
throws IOException, ServletException {
log.error("登录失败");
// 把exception返回给前台
response.setStatus(HttpStatus.INTERNAL_SERVER_ERROR.value());
response.setContentType("application/json;charset=UTF-8");
response.getWriter().write(objectMapper.writeValueAsString(exception));
// 可做其他业务逻辑,诸如限制每天登录失败的次数
}
}
Step-05 配置SecurityConfig
还记得之前我们提过的Spring Security为人广为诟病的繁琐配置吗?自从搭上Spring Boot的列车之后,有了翻天覆地的改变。
下面就来简单配置一下我们在上面自定义的一些模块吧。
/**
* @author kylin
*/
@Configuration
@EnableWebSecurity
public class WebSecurityConfig extends WebSecurityConfigurerAdapter {
@Autowired
private WebAuthenticationSuccessHandler successHandler;
@Autowired
private WebAuthenticationFailureHandler failureHandler;
/**
* 密码加密器,使用spring提供的BCryptPasswordEncoder
*/
@Bean
public PasswordEncoder passwordEncoder() {
return new BCryptPasswordEncoder();
}
/**
* http请求安全配置
*
* @param http
*/
@Override
protected void configure(HttpSecurity http) throws Exception {
http
.authorizeRequests()
.antMatchers("/resources/**", "/css/**", "/about", "/test").permitAll()
.anyRequest().authenticated()
.and()
.formLogin()
.loginPage("/login.html")
.successHandler(successHandler)
.failureHandler(failureHandler)
.permitAll()
.and()
.csrf().disable();
}
}
整个配置就基本完成了,也比较简单易懂;对一些配置进行基础的讲解
.antMatchers("/resources/**", "/css/**", "/about", "/test").permitAll()是指对于这些正则路径进行放行loginPage("/login.html")指的是自定义了一个前端的登录页面,当然也可以使用默认的页面(只是相对比较简陋了些)最后的csrf记得关闭,这一块后面会专门介绍。
总结
以上内容则为《认证(一):基于表单登录的认证模式》的全内容,文章通过原理探讨、动手尝试逐一展开。
文章到这就结束拉,欢迎大家扫描小奇公众号~