精心整理Java知识图谱,全部掌握,“金三银四”想去哪就去哪!

推荐一套目前互联网最新的进阶架构师的Java知识大纲体系, 合理利用自己每一分每一秒的时间来学习提升自己,不要再用"没有时间“来掩饰自己思想上的懒惰!趁年轻,使劲拼,给未来的自己一个交代!

一、Java工程师知识图谱(思维导图版)

二、Java工程师知识图谱(Xmind版)

专题拓展

1、框架源码解析专题

应用框架spring

  • spring IOC源码解析
  • spring Aop源码解析
  • spring MVC源码解析
  • spring注解试开发
  • spring 5新特性

ORM框架MyBatis

  • MyBatis 快速掌握
  • MyBatis 源码分析
  • MyBatis 徒手实现

设计模式

  • 设计原则
  • 创建型模式
  • 结构型模式
  • 行为型模式
  • 设计模式对比及应用场景

2、并发编程专题

  • JVM内存模型
  • 并发同步处理
  • 并发包之tools限制
  • 并发包之atomic原子操作
  • 阻塞队列BlockingQueue详解
  • 并发Map、List与Set详解
  • Executor线程池详解及核心源码剖析
  • ForJoin

3、性能调优专题

JVM性能调优

  • JVM类加载机制详解
  • JVM内存模型
  • 垃圾收集机制详解
  • 垃圾收集算法详解
  • JVM调优工具详解
  • GC日志详细分析
  • JVM调优实战

Mysql性能调优

  • Mysql索引数据结构深度讲解
  • Mysql 执行计划与索引讲解
  • Mysql锁机制与事务隔离级别详解
  • 慢查询Sql调优实战

Nginx调优

  • Nginx快速掌握
  • 熟练掌握Nginx核心配置
  • 掌握Nginx负载算法配置

Tomcat调优

  • 整体认知Tomcat项目架构
  • 生吃环境配置
  • 掌握Tomcat 线程模型背后原理

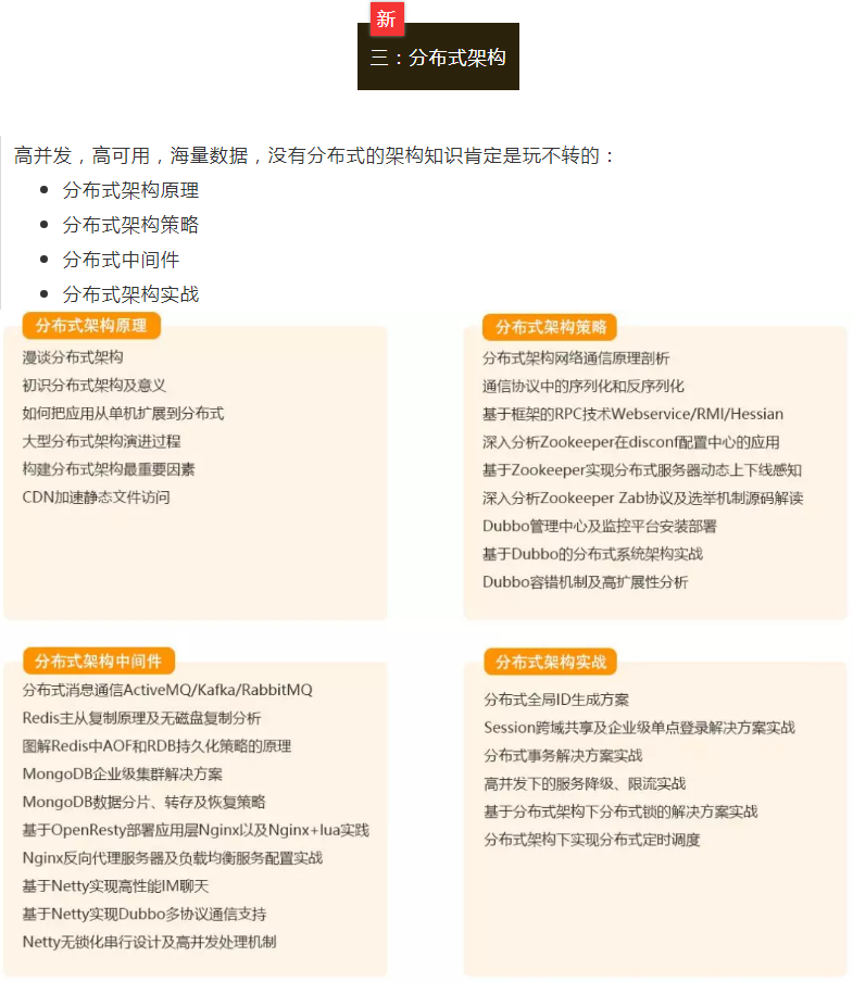
4、分布式框架专题

分布式消息中间件

  • Rabbitmq
  • RocketMq
  • Kafka

分布式储存中间件

  • Redis
  • MongoDB
  • FastDFS
  • Elasticsearch

分布式框架

  • Zookeeper
  • Dubbo
  • ShardingSphere
  • Netty

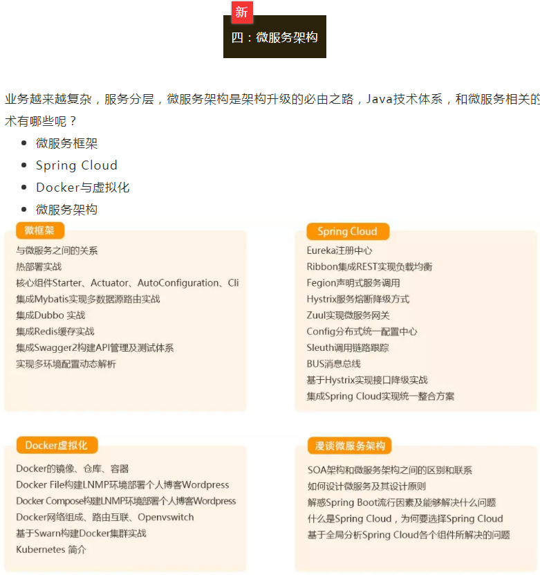
5、微服务系列专题

  • 微服务架构变迁史
  • spring boot源码剖析
  • spring cloud Netflix源码剖析
  • spring cloud Alibaba源码剖析
  • 虚拟容器

6、项目实战专题

双十一电商平台

  • 电商项目架构设计及核心技术点整理介绍
  • 基于spring cloud微服务架构拆分
  • 电商平台技术解决方案

分布式调用链平台

7、互联网工具专题

  • Git
  • Maven
  • Jenkins
  • Linux
  • 虚拟容器

8、拓展技术专题

  • 算法与数据结构及区块链(Java版)

  • 大数据与人工智能

三、Java工程师知识图谱(网络搜集版)

四、总结

当你全部掌握上述的这些技术相信你至少也是阿里P6级以上了,而且你也已经形成了自己的体系,当更加新潮的技术出来时那么你自己稍微花点时间就能吃透,毕竟那时候你已经不是以前的那个你了,懂底层原理,知道性能特征,以及功能,想要弄懂新的技术那么也不会太吃力。


版权声明:本文为aixuexidemomo原创文章,遵循CC 4.0 BY-SA版权协议,转载请附上原文出处链接和本声明。