0、引言
几个月前又做了个玩具,需要用到攀藤颗粒物检测传感器(4.5V-5V、100mA),使用单块锂离子电池(3.7v)供电,最后选择使用MT3608芯片升压到5V对其进行供电,N76e003单片机作为主控芯片,使用S8050和S8550组成“达林顿管”进行控制,最终实现单片机控制升压电路的目的。
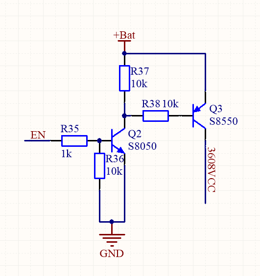
1、达林顿管连接
因为MT3608芯片的使能端,无法直接关断输出(保持锂电池电压),故选择使用两个三极管组成复合管(达林顿管连接),对其进行控制,以期实现对最终输出电压的0/5V控制。
组成复合管这样做的目的是为了增大电流放大倍数,最终所具有的放大倍数,是两个三极管放大倍数的乘积。
下图中EN为单片机控制IO(PP),+Bat为锂电池正极,3608VCC为升压芯片输入电压,R36电阻为下拉,保持电平“清晰”。
2、升压参数选定
MT3608基本应用电路和效率曲线如下图所示,其中R1、R2为采样电阻,通过下图2的公式进行计算;EN为芯片使能管脚(使能后可以进行升压,失能后无法完全关断,会保持电池电压输出),故在应用电路中直接将EN与VIN连接。
本次设计输出电压为5V,故根据下图公式计算得——》R1/R2=22/3;R1、R2电阻选型在常见阻值电阻中进行选择,故R1=16k(1%)、R2=2.2k(1%),按照下图得计算公式,理论输出电压为4.96V左右,实际电路输出电压在4.95V左右,符合攀藤传感器供电要求(4.5V-5V)。

下图中,+OUT为升压输出端,3608VCC为输入电压端,C1、C2均为22uF陶瓷电容(建议使用低ESR陶瓷电容器),电感选用22uH,VD2为肖特基二极管SS34。R14&R15为采样电阻R1、R2
版权声明:本文为u014798590原创文章,遵循CC 4.0 BY-SA版权协议,转载请附上原文出处链接和本声明。