1.首先在D盘新建一个文件夹,我这里给他命名led点亮循环控制。
![]()
2.把准备好的模板复制进去

3.打开Keil uVision5

4.新建一个项目文件

5.保存路径必须在USER目录下,我这路径为D:\led点亮循环控制\工程模板\USER,给他命名为led点亮循环控制。点击保存。

6.然后就会到这个界面。

7.点击STMicroelectronics,选择STM32F103

选择STM32F103R6,点击OK

8.OK

9.此时右边就会出现选择好的文件

10.右击新建一个文件

11.输入代码
#include "stm32f10x.h"
uint16_t temp,i;
void Delay(unsigned int count) //延时函数
{
unsigned int i;
for(;count !=0;count--)
{
i=800;
while(i--);
}
}
int main(void)
{
GPIO_InitTypeDef GPIO_InitStructure; //通用输入输出
//使能GPIOB时钟
RCC_APB2PeriphClockCmd(RCC_APB2Periph_GPIOB,ENABLE);
GPIO_InitStructure.GPIO_Pin=
GPIO_Pin_8|GPIO_Pin_9|GPIO_Pin_10|GPIO_Pin_11; //PB8-PB11引脚配置
GPIO_InitStructure.GPIO_Speed = GPIO_Speed_50MHz;
GPIO_InitStructure.GPIO_Mode= GPIO_Mode_Out_PP;
GPIO_Init(GPIOB,&GPIO_InitStructure); //初始化PB8-PB11
while(1)
{
temp=0x0100; //设置初始控制码
for(i=0;i<4;i++)
{
GPIO_Write(GPIOB,~temp); //向上GPIO口写点亮LEDDE的控制码
Delay(100);
temp=temp<<1; //上一个控制码左移一位,获得下一个控制码
}
}
}

12.文件另存为,保存在USER目录下,我这目录为D:\led点亮循环控制\工程模板\USER,给他命名为main.c,点击保存。点击是,替换


点击是

此时main.c文件已经保存好了

13.选中Target 1,右击,选择Manage Project Items或者也可以点击上方快捷方式

14.然后就会出现这个界面。我们先把这个文件给删掉,点击×就可以了。

15.点击方框添加文件,输入led控制循环点亮,再在空白处点一下,文件就创建好了。

16.点击×,把Source Group 1文件删除。

点击方框添加文件

17.命名为USER,再在空白处点击确定。

18. 同理再分别添加CORE和STM32文件

19.为STM32和CORE和USERT添加我们需要的文件。点击USER选择Add Files(鼠标点不动的话可以按键盘上下键)

20.按住CTRL选中main.c和stm32f10x_it.c和system_stm32f10x.c,点击Add,再点击close

21.此时我们user需要的文件就添加进来了,再添加另外两个所需要的文件。

22.选择core,点击Add Files,再点击箭头返回上一级目录,

23点击CORE

24·发现只有一个文件,这里我们把文件类型改为All Files

25.按住CTRL,把core_cm3.c和startup_stm32f10x_ld.s选中,点击Add,再点击close

此时CORE里面需要文件已经添加进去

26.选择STM32, 点击Add Files,再点击箭头返回上一级目录

点击STM32F10x_FWLib

点击src

按住ctrl+a全选文件,再点击add,点击close

此时STM32文件已经添加进去了,点击Ok

左边就是我们添加好的文件

27.Led点亮循环控制右击,或者在上方的快捷工具,点击配置。

然后就会到这个界面

28.点击Output

29.勾选Create HEX File(创建hex文件),再点击Select Folder for Objects(设置hex文件存放路径)

30.返回上一级目录

31再返回上一级目录

32.单击OBJ

点击ok

此时我们已经设置好了hex文件的路径,以后查看hex文件都可以在OBJ目录下查看
33.点击C/C++,选择编译的路径,这个很重要

在Define中填写STM32F10X_LD,USE_STDPERIPH_DRIVER

在include paths(设置头文件的路径),把CORE和USER和STM32F10x_FWLib\inc目录添加进去

在弹出来的界面点击添加文件



再在空白处点一下

此时CORE添加进去了,同理再添加其他两个



点击ok

此时已经添加进去了,点击ok

34.此时已经配置好了,注意鼠标要另外再放一行,不然编译有错误。点击编译。

35.0错误0警告。编译完成。

36.打开Proteus 8 Professional软件,点击文件新建工程。

37.改名称和路径,点击下一步。


38.下一步

39.下一步

40.下一步

41.完成

41.然后就会到这个界面

点击P

然后就会出现这个界面。

42.输入100r,选择Resistors,0.6W Metal Film,点击确定

此时我们的电阻已经添加了

43.同理再输入stm32,在中间找到STM32F103R6点击确定

STM32F103R6添加进去了

44.同理再添加一个光学的led,输入led,选择Optoelectronics,选择led-blue,点击确定。

此时添加好了需要的元器件。现在开始画电路图。

45.选择STM32F103R6,再在中心位置左击一下。同理再放置其他两个。

46.要改变方向,只需要右击逆时针旋转。

47.再在终端模式下添加两个POWER

此时我们已经添加好了元器件,开始连线。

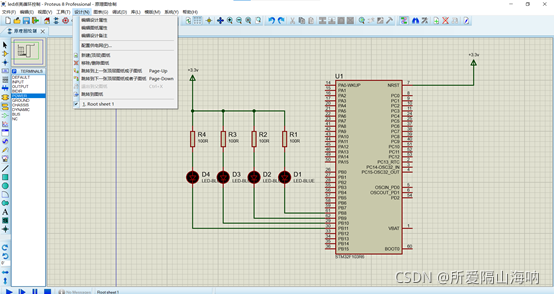
48.D1接PB8,D2接PB9,D3接PB10,D4接PB11,左边电阻接在同一个开关下,右边开关接在NRST下。

49.为两个开关增加3.3v电压,左击开关,输入+3.3v,点击确定

50.此时开关电压已经添加好了。开始准备配置供电网。

51.点击上方设计,点击配置供电网

52.选择VDDA和VSSA,点击增加到

53.点击确定

54.双击STM32F103R6

然后就会到这个界面。

55.点击文件,为电路图添加hex文件。

56.点击工程模板。

57.点击OBJ

58.选择最近时间生成的hex文件。点击打开。

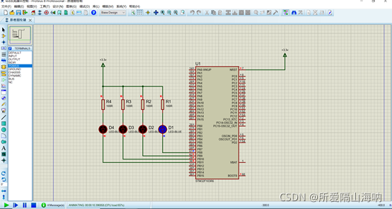
59.点击确定

59.点击左下方的运行,此时led循环点亮,项目成功。





附软件安装包和汉化包和工程模板
链接:https://pan.baidu.com/s/18-zauIW_uneoRqQPw9_PIA
提取码:hhhh