Altium Designer绘制STM32+W5500的电路原理图
一、Altium Designer
(一)简介
Altium Designer 提供了唯一一款统一的应用方案,其综合电子产品一体化开发所需的所有必须技术和功能。Altium Designer 在单一设计环境中集成板级和FPGA3系统设计、基于FPGA和分立处理器的嵌入式软件开发以及PCB版图设计、编辑和制造。并集成了现代设计数据管理功能,使得Altium Designer成为电子产品开发的完整解决方案-一个既满足当前,也满足未来开发需求的解决方案。
(二)优点
Altium Designer通过把原理图设计、PCB绘制编辑、拓扑逻辑自动布线、信号完整性分析和设计输出等技术的完美融合,为设计者提供了全新的设计解决方案,使设计者可以轻松进行设计,熟练使用这一软件必将使电路设计的质量和效率大大提高。
(三)设计PCB的流程
通常一个工程为一个PCB项目,一个工作组可以包含多个工程,一个工程可以包含多个原理图和PCB。AD软件只能打开一个工作组。设计PCB的
流程为
- 1.新建封装库;
- 2.在封装库中新建元件封装;
- 3.新建元件库;
- 4.在元件库中新建元器件;
- 5.新建工程组;
- 6.在工程组中新建PCB工程;
- 7.在PCB工程中添加原理图文件;
- 8.在原理图文件中添加元器件,连线等进行原理图设计;
- 9.在PCB工程中添加PCB文件,设置板框;
- 10.将原理图导入到PCB;
- 11.设置设计规则;
- 12.在PCB文件中布局,布线,铺铜等进行PCB设计;
- 13.PCB设计完成之后,进行DRC(设计规则检查);
- 14.DRC没有错误,输出生产文件,一般为gerber文件,当然直接给PCB源文件也可以(没有保密性)。
- 15.在PCB加工这段时间,可以导出BOM,采购元器件。
- 16.PCB和元器件都回来之后,可以自己焊接或者发给贴片焊接加工厂
- 17.板子焊接好之后,进行硬件软件的调试。
(四)快捷键使用
请参考链接Altium Designer快捷键
| 快捷键 | 作用 |
| Ctrl+h | 替换 |
| Shift+鼠标滚轮 | 向左/右移动 |
| Ctrl+R | 复制或重新粘贴对象 |
| Ctrl+M | 测量距离 |
| 选中+空格 | 旋转 |
| P+L | 画线 |
| P+N | 放置网络标 |
| 左键+X | 左右翻转 |
| 左键+Y | 上下翻转 |
| P+W | 原理图连线 |
| P+B | 原理图放置总线 |
| Ctrl+shift+V | 阵列粘贴 |
| TAB键 | 弹出该操作的属性 |
二、创建元件库
1.新建工程,点击上方的Project->New->Project创建自己的工程
2.在命名,在合适位置保存,并点击Create
创建完成如下
3.选择File->New->Library->Schematic Library,进行添加
会默认生成一个Component的元件,如下

点击Place
如图
三、元件库下载
1.选择Panels->Libraries
2.点击Libraries->Installed->install...->install from file进行下载
3.添加stm32原理图库.SCHLIB
添加完成
四、绘制原理图
1.选择STM32原理图库.SCHLIB

2.延长引脚线
3.右键选择添加网络标签或者用快捷键P+N添加标签
添加完成如下

4.按选中元件,空格键进行旋转
5.绘制所有元件

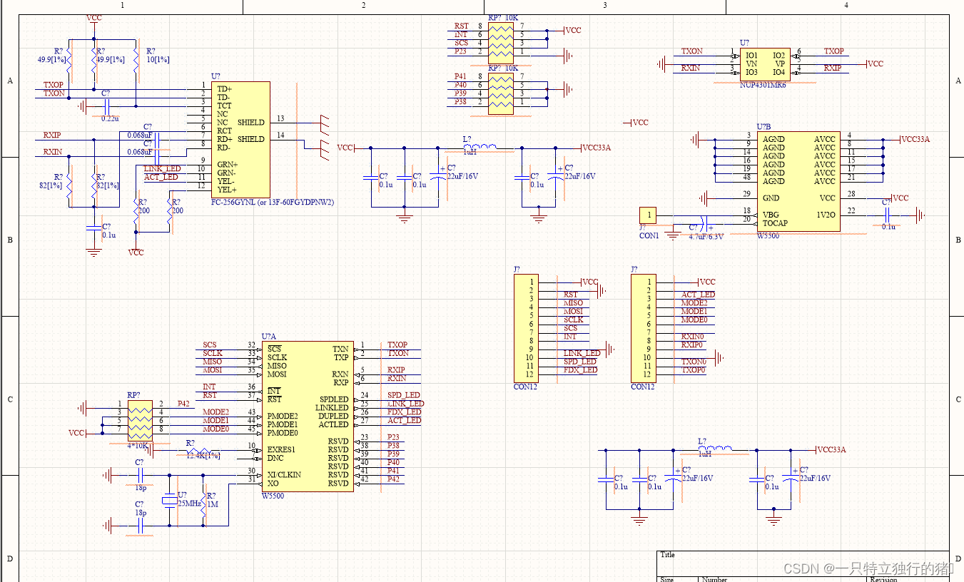
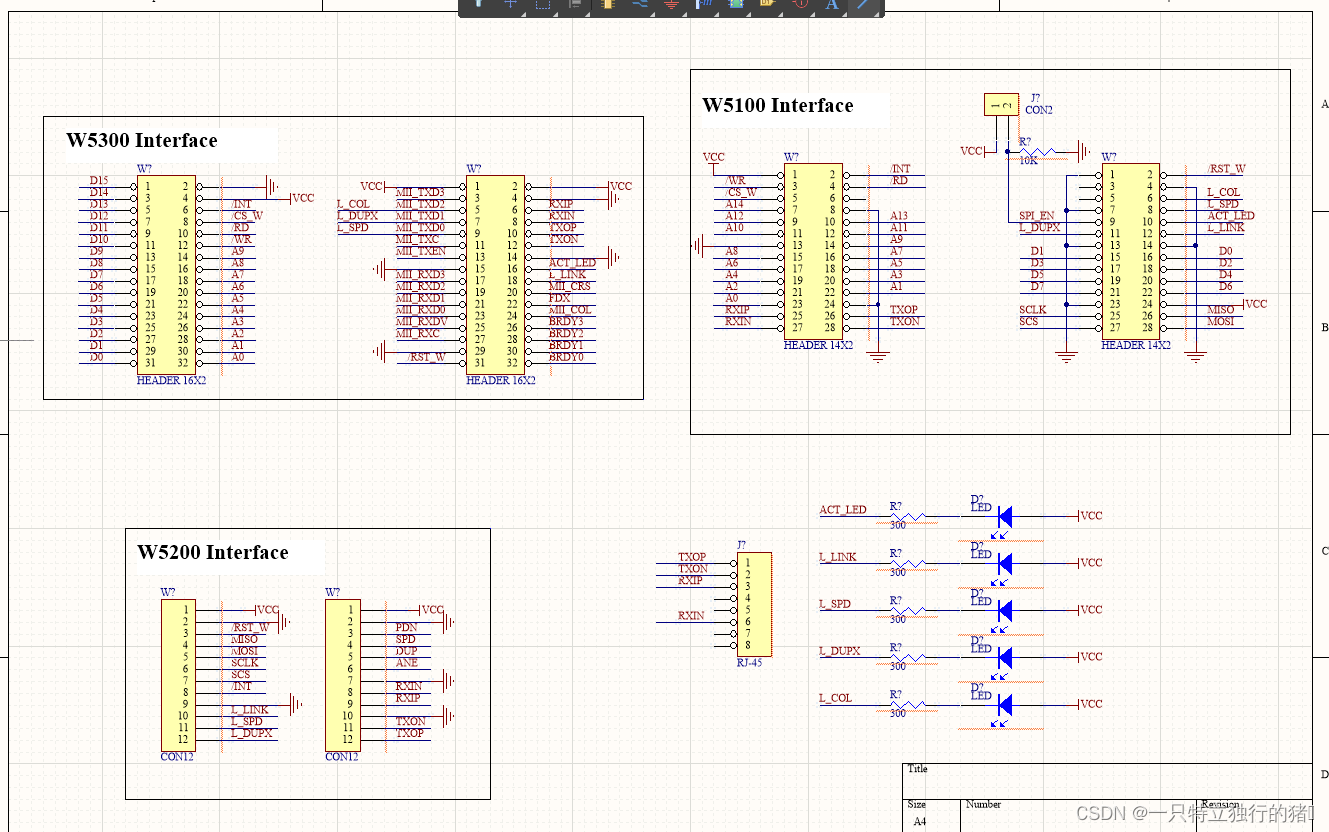
五、绘制STM32+W5500电路原理图
1.STM32C8T6
2.HS-NM5500A
3.My_Board
4.My_Broad2
六、总结
本次实验了解了AD的绘制原理图的方法,通过绘制原理图进一步清晰了STM32F103芯片的原理。
参考资料
Altium Designer简介及使用流程
Altium Designer绘制stm32最小系统(电路原理图)
AltiumDesigner和Clion工具学习