- 用例图
Use Case View->右键new->Use case Diagram - 画图,“谁”可以做什么,他们间有什么关系
泛化=继承,箭头指向父用例
包含=分解功能。箭头指向分解出来的功能用例
扩展=附加功能。箭头指向基础用例
VS2010新增:
依赖,表示源用例依赖于目标用例。箭头指向被依赖项
项目(Artifact),以便让开发人员能够在用例图中链接一个普通文档。
用依赖关系把某个用例依赖到项目上:
然后把项目-》属性 的Hyperlink设置到你的文档上;
这样当你在用例图上双击项目时,就会打开相关联的文档。
注释(Comment)
包含(include)、扩展(extend)、泛化(Inheritance) 的区别:
条件性:泛化中的子用例和include中的被包含的用例会无条件发生,而extend中的延伸用例的发生是有条件的;
直接性:泛化中的子用例和extend中的延伸用例为参与者提供直接服务,而include中被包含的用例为参与者提供间接服务。
对extend而言,延伸用例并不包含基础用例的内容,基础用例也不包含延伸用例的内容。
对泛化而言,子用例包含基础用例的所有内容及其和其他用例或参与者之间的关系;
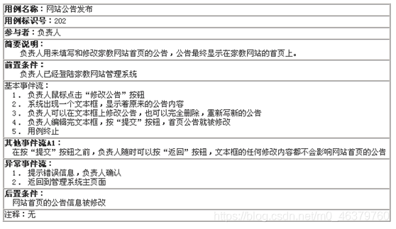
用例描述表:
鉴于用列图并不能清楚地表达功能需求,开发中大家通常用描述表来补充某些不易表达的用例,下图的表给大家提供一个参考
- 类图

public用加号标注
private用减号标注
protected用#号标注
聚合、组合关系:箭头由整体指向部分
- 包图
Logical View-》new Package -》new Class-》new Class Diagram -》拖拽Package-》右键 Select Compartment Items
-》各个包的关系 - 顺序图
按照这里说的建立顺序图,拖拽画用例图时用户的图标,那个生命线可以通过拖拽四角连在一起。
找到主动对象和被动对象就可以构思如何画图了 - 激活在序列图中用一个细长的矩形框表示,它的顶端与激活时间对齐而底端与完成时间对齐。被执行的操作根椐不同风格表示成一个附在激活符号旁或在左边空白处的文字标号。

无触发对象消息(Found Message):用活动条开始断点上的实心球箭头来表示。(用在开始)
无接收对象消息(lost message):用箭头加实心球表示。(用在结束)
源文章1
源文章2
源文章3
嵌套序号
- 通信图
首先讲下顺序图和通信图的区别:顺序图强调消息的时间顺序(按时间顺序对控制流建模——便于观察系统行为),通信图强调参与交互的对象(按对象组织关系对控制流建模——便于过程设计),两者表述的是同一件事情,可相互转换。两者特点:顺序图使用生命线和控制焦点,通信图使用描述路径和链接。
源文章1
源文章2
创建通信图 - 状态机图
UML状态机图描述的是某个对象的状态和感兴趣的事件,以及对象响应该事件的行为。它描述的是“某个对象”,因此,一个状态机图中只能表示一个对象,而不是多个对象。状态图显示了该对象的生命周期,也即,对象经历的事件,对象的转换和对象在这些事件之间的状态。
源文章1
源文章2
源文章3 - 构件图
构件图是将可重用的块包装成物理单元
版权声明:本文为m0_46379760原创文章,遵循CC 4.0 BY-SA版权协议,转载请附上原文出处链接和本声明。