在分库的业务场景和跨数据库实例获取信息之类的场景中,我们会遇到处理多个数据源访问的问题,通常情况下可以采用中间件,如cobar, tddl, mycat等。
但取决于业务需求,有时我们需要直接通过MyBatis和SpringData来完成这个任务。即使没有,理解MyBatis多数据源配置的过程也有助于理解其他分库分表操作的原理。
背景依赖如下:
org.springframework.boot spring-boot-starter-jdbc mysql mysql-connector-java org.mybatis.spring.boot mybatis-spring-boot-starter 要进行多数据源的配置,首先需要了解MyBatis是如何将XML中的Sql语句执行的,是哪些类提供了数据库的连接,又是哪些类提供了配置参数。
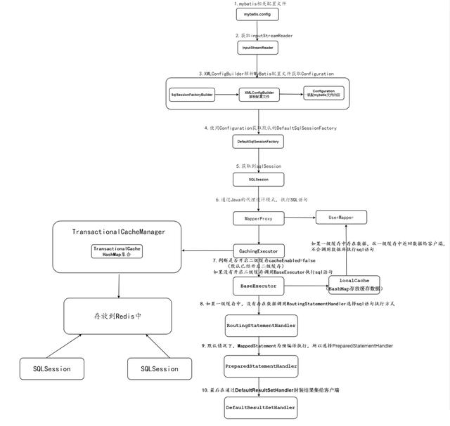
首先来看MyBatis的SQL执行过程:

不难看出,与数据源相关的处理是在第4、5步中完成的。第四步获取到的SqlSessionFactory为第五步的SqlSession提供了连接工具,也就是说我们只需要对第四步进行处理,替换掉原生的DefaultSqlSessionFactory即可。
接下来,在SpringBoot框架下,我们可以通过常用的FactoryBean来尝试获取SqlSessionFactory:
通过查找FactoryBean与SqlSessionFactory的交集,不难找到SqlSessionFactoryBean,这个类中包含大量与数据库连接配置相关的字段。

并且因为它实现了FactoryBean,可以通过getObject()方法来获得一个SqlSessionFactory的实例。
通过分析SqlSessionFactoryBean的参数,对于多数据源的处理,基本的可以分为两种思路:
- 不同数据源使用的SQL语句不同(一般见于跨业务实例数据访问),通过不同的SqlSessionFactory管理不同包中的mapper来实现。
- 不同数据源使用的SQL语句相同(一般见于分表场景),通过在语句执行前动态替换线程所使用的数据源来完成。
对于第一种情况,处理方式非常简单,通过配置多个SqlSessionFactory,为每一个配置不同的MapperLocations来管理。本文不细讲这种情况。
对于第二种情况,相对复杂一些,我们接下来一步一步分析。
SqlSessionFactory进行数据库连接的核心是通过DataSource完成的,因此需要获取一个可以调整规则的非固化DataSource
通过对javax.sql.DataSource接口进行分析,可以发现AbstractDataSource是绝大部分Spring数据源的父类,与此不同的是我们的连接池数据源(如HikariDataSource)和驱动数据源(如MySqlDataSource),由于我们使用SpringBoot框架进行IOC托管,并且通过mybatis-spring-boot-starter进行mybatis接入,因此我们进一步调研AbstractDataSource。
经过简单的父子关系跟踪,我们发现Spring提供了一个动态配置数据源的抽象类AbstractRoutingDataSource,我们只需要对这个类进行routing部分的实现即可完成需求.
P.S. Spring全都想到了,tql...
这个抽象类需要重写的方法是protected abstract Object determineCurrentLookupKey()返回值虽然是Object类型,但意思实际上是允许我们自定义key而避免IllegalArgumentException等相关的问题。因此我们先去看一下这个key对应的map是一个什么结构。
省去无关代码后,AbstractRoutingDataSource对dataSource的map相关操作实际上基于下面的这个部分
/** * 数据源Map key即determineCurrentLookupKey()方法返回的Object,value即为动态切换到的目标dataSource */@Nullableprivate Map targetDataSources;/** * 当determineCurrentLookupKey()返回的结果无法获取到一个可用的DataSource时,采用的默认数据源 */@Nullableprivate Object defaultTargetDataSource;换言之,在AbstractRoutingDataSource中实际上维护了多个DataSource,我们只需要将自定义的key获取方法写入determineCurrentLookupKey(),并将数据源map和默认数据源set进这两个变量中即可。
重写AbstractRoutingDataSource,提供determineCurrentLookupKey()方法的实现
这个部分为了将数据源的切换与DynamicDataSource隔离,我选择通过编写一个DataSourceSwitcher来作为数据源选择的中介。众所周知,MyBatis的事务和sql执行都是基于SqlSessionHolder进行的线程隔离,其内部是基于ThreadLocal完成的。这个方法很好的解决了单例对象复用时的线程安全问题。因此参考这种形式,switcher应该提供基于ThreadLocal的DataSource选择机制。
// DataSourceSwitcher.java@Componentpublic class DataSourceSwitcher { private static final ThreadLocal DATA_SOURCE = new ThreadLocal<>(); public int chooseDefaultDataSource() { DATA_SOURCE.set(0); return 0; } public void chooseDataSource(int index) { DATA_SOURCE.set(index); } public static Integer getDataSource() { return DATA_SOURCE.get(); } public void clear() { DATA_SOURCE.remove(); }}而我们重写的AbstractRoutingDataSource则应接入为
import org.springframework.jdbc.datasource.lookup.AbstractRoutingDataSource;/** * 动态数据源
* * @author zora * @since 2020.09.15 */public class DynamicDataSource extends AbstractRoutingDataSource { @Override protected Object determineCurrentLookupKey() { return DataSourceSwitcher.getDataSource(); }}到目前为止,动态数据源的切换部分我们已经完成,接下来需要进行数据源的提供。
向AbstractRoutingDataSource中的两个setter提供对应的内容
最简单的当然是new几个DataSource,但是大部分环境中,我们是通过连接池进行数据库连接,而不是每次去创建新的连接对象。而连接池与数据库的交互需要有最基本的4个参数。
首先创建DatabaseSetting类作为数据模版。
@Datapublic class DatabaseSetting { /** * 用户名 */ private String username; /** * 密码 */ private String password; /** * 连接url */ private String url; /** * driver */ private String driver;}然后,本文以主流的HikariPool作为示例,首先创建一个获取hikari配置的映射器。
import com.zaxxer.hikari.HikariConfig;import lombok.Setter;import lombok.extern.slf4j.Slf4j;import org.apache.commons.collections.CollectionUtils;import org.springframework.boot.context.properties.ConfigurationProperties;import org.springframework.context.annotation.Configuration;import javax.annotation.PostConstruct;import java.util.Comparator;import java.util.List;import java.util.stream.Collectors;/** * cloud-userPlayTime
*com.metaapp.cloud.userplaytime.config.db
*动态数据源yml配置映射
* * @author zora * @since 2020.09.15 */@Slf4j@Configuration@ConfigurationProperties(prefix = "spring.datasource")public class DynamicDataSourceValueMapper { @Setter @Getter private List dynamic; @Setter @Getter private HikariConfig hikari; @PostConstruct private void statePrint() { dynamic = dynamic.stream().sorted(Comparator.comparingInt(DatabaseSetting::getId)).collect(Collectors.toList()); StringBuilder builder = new StringBuilder(); builder.append("【"); if (CollectionUtils.isEmpty(dynamic)) { builder.append("配置失败,数据源为空"); builder.append('】'); log.error("多数据源{}", builder.toString()); } else { for (DatabaseSetting databaseSetting : dynamic) { builder.append('{').append("UserName=").append(databaseSetting.getUrl()).append(", ").append("Url=").append(databaseSetting.getUrl()).append("} ,"); } builder.deleteCharAt(builder.lastIndexOf(",")); builder.append('】'); log.info("多数据源配置获取完毕,配置信息为{}", builder.toString()); } }}接下来,通过DynamicDataSourceValueMapper提供的元数据,开始创建对应的多个数据源.
@Autowiredprivate DynamicDataSourceValueMapper dynamicDataSourceValueMapper;/** * 基于元数据创建多个HikariDataSource * * @return 对应到AbstractRoutingDataSource中Map的数据集 */@Bean(name = "dynamicDataSourceList")public List getDataSourceList() { List settingList = dynamicDataSourceValueMapper.getDynamic(); HikariConfig hikariPoolConfig = dynamicDataSourceValueMapper.getHikari(); List dataSourceList = new ArrayList<>(settingList.size()); for (DatabaseSetting databaseSetting : settingList) { HikariConfig currentHikariConfig = new HikariConfig(); hikariPoolConfig.copyStateTo(currentHikariConfig); currentHikariConfig.setDataSource(DataSourceBuilder.create() .driverClassName(databaseSetting.getDriver()) .url(databaseSetting.getUrl()) .password(databaseSetting.getPassword()) .username(databaseSetting.getUsername()) .build()); dataSourceList.add(new HikariDataSource(currentHikariConfig)); } return dataSourceList;}/** * 创建真正的"动态切换"数据源 * * @param dataSourceList 上面方法提供的HikariDataSource * @return 实际使用的DynamicDataSource */@Bean(name = "dynamicDataSource")public DynamicDataSource getDynamicDataSource(@Qualifier(value = "dynamicDataSourceList") List dataSourceList) { Map targetDataSource = new HashMap<>(dataSourceList.size()); for (int i = 0; i < dataSourceList.size(); i++) { DataSource dataSource = dataSourceList.get(i); targetDataSource.put(i, dataSource); } DynamicDataSource dataSource = new DynamicDataSource(); dataSource.setTargetDataSources(targetDataSource); dataSource.setDefaultTargetDataSource(dataSourceList.get(0)); return dataSource;}至此,动态数据源的切换部分已经完成。在需要进行数据源切换的时候,注入DataSourceSwitcher并调用chooseDataSource(int index)方法即可。可以根据具体场景,采用aop等其他形式进行增强。
结合到MyBatis中,需要更新SqlSessionFactory以提供对应的SqlSession
因为我们是基于MyBatis来做数据映射,因此我们在重写数据源的过程中,需要保证mybatis与我们的数据源能够正常关联。因此,我们需要重新提供sqlSessionFactory给容器。
@Bean(name = "MybatisConfiguration")@ConfigurationProperties("mybatis.configuration")public org.apache.ibatis.session.Configuration mybatisConfiguration() { return new org.apache.ibatis.session.Configuration();}@Bean(name = "SqlSessionFactory")public SqlSessionFactory dynamicSqlSessionFactory(@Qualifier("dynamicDataSource") DataSource dynamicDataSource, @Qualifier("MybatisConfiguration") org.apache.ibatis.session.Configuration configuration) throws Exception { SqlSessionFactoryBean bean = new SqlSessionFactoryBean(); bean.setDataSource(dynamicDataSource); bean.setConfiguration(configuration); // 调整MapperLocation指定到实际的mapper路径即可。 bean.setMapperLocations( new PathMatchingResourcePatternResolver().getResources("classpath*:com/zora/demo/mapper/mapping/*.xml")); return bean.getObject();}如果我的文章对您有所帮助,希望能够点右下角支持一下,不胜感谢