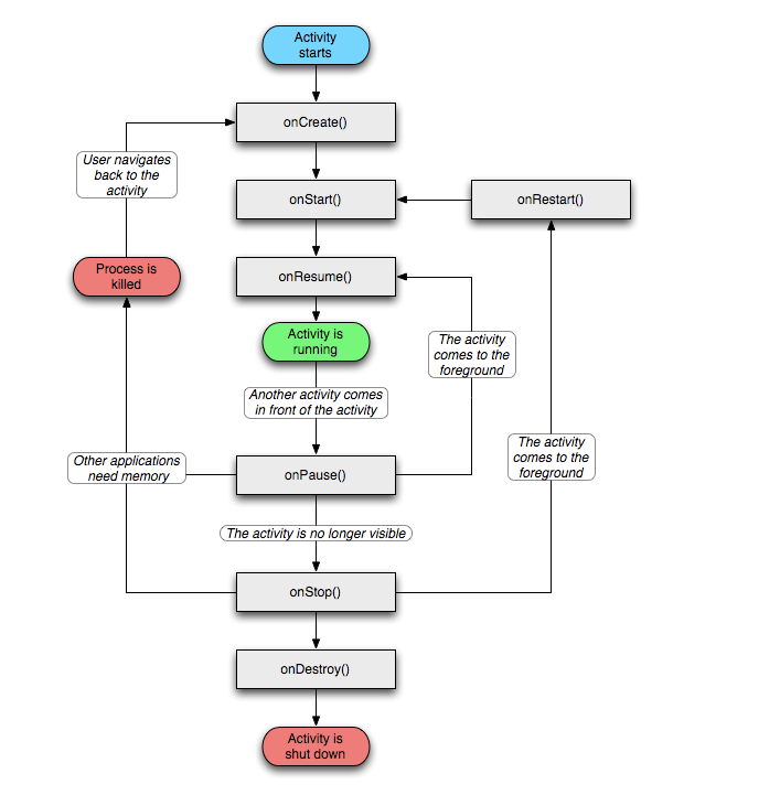
Activity的七个生命周期方法
- onCreate:开启activity的第一个方法,这个方法会初始化setContentLayout()方法(屏幕绘制)
- onStart:onCreate()方法完成后,此时activity进入了onStart()方法,当前activity是用户可见状态,但是还不能交互,再此课做一些动画的初始化操作。
- onResume:onStart()后activity进入onResume方法,当前activity状态属于运行状态,(Running),此时的activity可见可交互。
- onPause:在系统进行另一个activity是调用,吃饭发通常用于确认对于持久性的数据保存更改,动画的停止以及任何其他可能消耗cpu的内容,他必须迅速的执行所需的操作,该方法执行后,下一个Activity才能开始执行,该方法执行后应该执行onStop()方法
- onStop:当Activity对与用户不在可见的时候调用,可能是被另一个Activity覆盖,或者退回到桌面,在onStop方法下系统内存紧张时,有可能会被系统回收
- onDestory:在Activity被销毁前调用,这是Activity收到的最后调用,当Activity结束或者被系统销毁Activity实例的时候,会被调动该方法
- onRestart:在Activity被停止后再次启动的时候调用,比如从桌面回到应用中时,然后调用onStart方法()

Activity的四个生命状态
Running >>> poused >>> stopped >>>killed
| 状态 | 说明 |
|---|---|
| Running | 当前显示在屏幕的Activity位于Activity任务栈的栈顶,用户可见并且可操作 |
| Poused | 当前状态可见,但是界面焦点以已经失去,此Activity无法与用户交互 |
| Stopped | 用户不可见也不可操作,可能被覆盖或者在后台,此时的Activity有可能被系统回收 |
| Killed | 界面被销毁,等待被系统回收 |
系统内存不足时Paused也有可能会被系统回收
Starting ——–>Running : onCreate()->onstart()->onResume()
Running ——>Paused :执行onPause()
Paused ——>Running:执行onResume()
Paused ——>Stoped:执行onStop()
Stoped——>killed:执行onDestroy()
Activity代码演示:
public class MainActivity extends AppCompatActivity {
@Override
protected void onCreate(Bundle savedInstanceState) {
super.onCreate(savedInstanceState);
setContentView(R.layout.activity_main);
System.out.println("ACtivityA is Create");
}
@Override
protected void onStart() {
super.onStart();
System.out.println("ActivityA is start");
}
@Override
protected void onResume() {
super.onResume();
System.out.println("ActivityA is Resume");
}
@Override
protected void onPause() {
super.onPause();
System.out.println("ActivityA is Pause");
}
@Override
protected void onRestart() {
super.onRestart();
System.out.println("ActivityA is restart");
}
@Override
protected void onStop() {
super.onStop();
System.out.println("ActivityA is Stop");
}
@Override
protected void onDestroy() {
super.onDestroy();
System.out.println("Activity is Destroy");
}
}
应用启动时:
按下home时
再次点击应用图标回到Activity界面:
Activity的优先级
前台进程> 可见进程 >service进程> 后台进程 >空进程