内容太多啦,看不过来。但是内容比较后,建议多看
1 概述
该瞅瞅MapReduce的内部运行原理了,以前只知道个皮毛,再不搞搞,不然怎么死的都不晓得。下文会以2.4版本中的WordCount这个经典例子作为分析的切入点,一步步来看里面到底是个什么情况。
2 为什么要使用MapReduce
Map/Reduce,是一种模式,适合解决并行计算的问题,比如TopN、贝叶斯分类等。注意,是并行计算,而非迭代计算,像涉及到层次聚类的问题就不太适合了。
从名字可以看出,这种模式有两个步骤,Map和Reduce。Map即数据的映射,用于把一组键值对映射成另一组新的键值对,而Reduce这个东东,以Map阶段的输出结果作为输入,对数据做化简、合并等操作。
而MapReduce是Hadoop生态系统中基于底层HDFS的一个计算框架,它的上层又可以是Hive、Pig等数据仓库框架,也可以是Mahout这样的数据挖掘工具。由于MapReduce依赖于HDFS,其运算过程中的数据等会保存到HDFS上,把对数据集的计算分发给各个节点,并将结果进行汇总,再加上各种状态汇报、心跳汇报等,其只适合做离线计算。和实时计算框架Storm、Spark等相比,速度上没有优势。旧的Hadoop生态几乎是以MapReduce为核心的,但是慢慢的发展,其 扩展性差、资源利用率低、可靠性等问题都越来越让人觉得不爽,于是才产生了 Yarn,并且二代版的Hadoop生态都是以Yarn为核心。Storm、Spark等都可以基于Yarn使用。
3 怎么运行MapReduce
明白了哪些地方可以使用这个牛叉的MapReduce框架,那该怎么用呢?Hadoop的MapReduce源码给我们提供了范例,在其 hadoop-mapreduce-examples子工程中包含了MapReduce的Java版例子。在写完类似的代码后,打包成jar,在HDFS的客户端运行:
bin/hadoop jar mapreduce_examples.jar mainClass args
即可。当然,也可以在IDE(如Eclipse)中,进行远程运行、调试程序。
至于,HadoopStreaming方式,网上有很多。我们这里只讨论Java的实现。
4 如何编写MapReduce程序
如前文所说,MapReduce中有Map和Reduce,在实现MapReduce的过程中,主要分为这两个阶段,分别以两类函数进行展现, 一个是map函数,一个是reduce函数。map函数的参数是一个<key,value>键值对,其输出结果也是键值对,reduce函数以map的输出作为输入进行处理。
4.1 代码构成
实际的代码中,需要三个元素,分别是 Map、Reduce、运行任务的代码。这里的Map类是继承了org.apache.hadoop.mapreduce.Mapper,并实现其中的map方法;而Reduce类是继承了org.apache.hadoop.mapreduce.Reducer,实现其中的reduce方法。至于运行任务的代码,就是我们程序的入口。
下面是Hadoop提供的WordCount源码。
- /**
- * Licensed to the Apache Software Foundation (ASF) under one
- * or more contributor license agreements. See the NOTICE file
- * distributed with this work for additional information
- * regarding copyright ownership. The ASF licenses this file
- * to you under the Apache License, Version 2.0 (the
- * "License"); you may not use this file except in compliance
- * with the License. You may obtain a copy of the License at
- *
- * http://www.apache.org/licenses/LICENSE-2.0
- *
- * Unless required by applicable law or agreed to in writing, software
- * distributed under the License is distributed on an "AS IS" BASIS,
- * WITHOUT WARRANTIES OR CONDITIONS OF ANY KIND, either express or implied.
- * See the License for the specific language governing permissions and
- * limitations under the License.
- */
- package org.apache.hadoop.examples;
- import java.io.IOException;
- import java.util.StringTokenizer;
- import org.apache.hadoop.conf.Configuration;
- import org.apache.hadoop.fs.Path;
- import org.apache.hadoop.io.IntWritable;
- import org.apache.hadoop.io.Text;
- import org.apache.hadoop.mapreduce.Job;
- import org.apache.hadoop.mapreduce.Mapper;
- import org.apache.hadoop.mapreduce.Reducer;
- import org.apache.hadoop.mapreduce.lib.input.FileInputFormat;
- import org.apache.hadoop.mapreduce.lib.output.FileOutputFormat;
- import org.apache.hadoop.util.GenericOptionsParser;
- public class WordCount {
- public static class TokenizerMapper
- extends Mapper<Object, Text, Text, IntWritable>{
-
- private final static IntWritable one = new IntWritable(1);
- private Text word = new Text();
-
- public void map(Object key, Text value, Context context
- ) throws IOException, InterruptedException {
- StringTokenizer itr = new StringTokenizer(value.toString());
- while (itr.hasMoreTokens()) {
- word.set(itr.nextToken());
- context.write(word, one);
- }
- }
- }
-
- public static class IntSumReducer
- extends Reducer<Text,IntWritable,Text,IntWritable> {
- private IntWritable result = new IntWritable();
- public void reduce(Text key, Iterable<IntWritable> values,
- Context context
- ) throws IOException, InterruptedException {
- int sum = 0;
- for (IntWritable val : values) {
- sum += val.get();
- }
- result.set(sum);
- context.write(key, result);
- }
- }
- public static void main(String[] args) throws Exception {
- Configuration conf = new Configuration();
- String[] otherArgs = new GenericOptionsParser(conf, args).getRemainingArgs();
- if (otherArgs.length != 2) {
- System.err.println("Usage: wordcount <in> <out>");
- System.exit(2);
- }
- Job job = new Job(conf, "word count");
- job.setJarByClass(WordCount.class);
- job.setMapperClass(TokenizerMapper.class);
- job.setCombinerClass(IntSumReducer.class);
- job.setReducerClass(IntSumReducer.class);
- job.setOutputKeyClass(Text.class);
- job.setOutputValueClass(IntWritable.class);
- FileInputFormat.addInputPath(job, new Path(otherArgs[0]));
- FileOutputFormat.setOutputPath(job, new Path(otherArgs[1]));
- System.exit(job.waitForCompletion(true) ? 0 : 1);
- }
- }
首先定义配置文件类 Configuration,此类是Hadoop各个模块的公共使用类,用于加载类路径下的各种配置文件,读写其中的配置选项。
第二步中,用到了 GenericOptionsParser类,其目的是将命令行中参数自动设置到变量conf中。
GenericOptionsParser的构造方法进去之后,会进行到 parseGeneralOptions,对传入的参数进行解析:
- private void parseGeneralOptions(Options opts, Configuration conf,
- String[] args) throws IOException {
- opts = buildGeneralOptions(opts);
- CommandLineParser parser = new GnuParser();
- try {
- commandLine = parser.parse(opts, preProcessForWindows(args), true);
- processGeneralOptions(conf, commandLine);
- } catch(ParseException e) {
- LOG.warn("options parsing failed: "+e.getMessage());
- HelpFormatter formatter = new HelpFormatter();
- formatter.printHelp("general options are: ", opts);
- }
- }
而getRemainingArgs方法会获得传入的参数,接着在main方法中会进行判断参数的个数,由于此处是WordCount计算,只需要传入文件的输入路径和输出路径即可,因此参数的个数为2,否则将退出:
- if (otherArgs.length != 2) {
- System.err.println("Usage: wordcount <in> <out>");
- System.exit(2);
- }
如果在代码运行的时候传入其他的参数,比如指定reduce的个数,可以根据GenericOptionsParser的命令行格式这么写:
bin/hadoop jar MyJob.jar com.xxx.MyJobDriver -Dmapred.reduce.tasks=5
其规则是 -D加MapReduce的配置选项,当然还支持-fs等其他参数传入。当然, 默认情况下Reduce的数目为1,Map的数目也为1。
定义Job对象,其构造方法为:
- public Job(Configuration conf, String jobName) throws IOException {
- this(conf);
- setJobName(jobName);
- }
可见,传入的"word count"就是Job的名字。而conf被传递给了JobConf进行环境变量的获取:
- public JobConf(Configuration conf) {
- super(conf);
- if (conf instanceof JobConf) {
- JobConf that = (JobConf)conf;
- credentials = that.credentials;
- }
- checkAndWarnDeprecation();
- }
Job已经实例化了,下面就得给这个Job加点佐料才能让它按照我们的要求运行。于是依次给Job添加启动Jar包、设置Mapper类、设置合并类、设置Reducer类、设置输出键类型、设置输出值的类型。
这里有必要说下设置Jar包的这个方法setJarByClass:
- public void setJarByClass(Class<?> cls) {
- ensureState(JobState.DEFINE);
- conf.setJarByClass(cls);
- }
它会首先判断当前Job的状态是否是运行中,接着通过class找到其所属的jar文件,将jar路径赋值给mapreduce.job.jar属性。至于寻找jar文件的方法,则是通过classloader获取类路径下的资源文件,进行循环遍历。具体实现见ClassUtil类中的findContainingJar方法。
搞完了上面的东西,紧接着就会给 mapreduce.input.fileinputformat.inputdir参数赋值,这是Job的输入路径,还有 mapreduce.input.fileinputformat.inputdir,这是Job的输出路径。具体的位置,就是我们前面main中传入的Args。
4.2.3 Job提交
万事俱备,那就运行吧。
这里调用的方法如下:
- public boolean waitForCompletion(boolean verbose
- ) throws IOException, InterruptedException,
- ClassNotFoundException {
- if (state == JobState.DEFINE) {
- submit();
- }
- if (verbose) {
- monitorAndPrintJob();
- } else {
- // get the completion poll interval from the client.
- int completionPollIntervalMillis =
- Job.getCompletionPollInterval(cluster.getConf());
- while (!isComplete()) {
- try {
- Thread.sleep(completionPollIntervalMillis);
- } catch (InterruptedException ie) {
- }
- }
- }
- return isSuccessful();
- }
至于方法的参数 verbose,如果想在控制台打印当前的进度,则设置为true。
至于submit方法,如果当前在HDFS的配置文件中配置了 mapreduce.framework.name属性为“yarn”的话,会创建一个 YARNRunner对象来进行任务的提交。其构造方法如下:
- public YARNRunner(Configuration conf, ResourceMgrDelegate resMgrDelegate,
- ClientCache clientCache) {
- this.conf = conf;
- try {
- this.resMgrDelegate = resMgrDelegate;
- this.clientCache = clientCache;
- this.defaultFileContext = FileContext.getFileContext(this.conf);
- } catch (UnsupportedFileSystemException ufe) {
- throw new RuntimeException("Error in instantiating YarnClient", ufe);
- }
- }
其中,ResourceMgrDelegate实际上ResourceManager的代理类,其实现了 YarnClient接口,通过 ApplicationClientProtocol代理直接向RM提交Job,杀死Job,查看Job运行状态等操作。同时,在ResourceMgrDelegate类中会通过YarnConfiguration来读取yarn-site.xml、core-site.xml等配置文件中的配置属性。
下面就到了客户端最关键的时刻了,提交Job到集群运行。具体实现类是JobSubmitter类中的 submitJobInternal方法。这个牛气哄哄的方法写了100多行,还不算其几十行的注释。我们看它干了点啥。
Step1:
检查job的输出路径是否存在,如果存在则抛出异常。
Step2:
初始化用于存放Job相关资源的路径。注意此路径的构造方式为:
- conf.get(MRJobConfig.MR_AM_STAGING_DIR,
- MRJobConfig.DEFAULT_MR_AM_STAGING_DIR)
- + Path.SEPARATOR + user
- + Path.SEPARATOR + STAGING_CONSTANT
其中, MRJobConfig.DEFAULT_MR_AM_STAGING_DIR为“/tmp/hadoop-yarn/staging”, STAGING_CONSTANT为".staging"。
Step3:
设置客户端的host属性: mapreduce.job.submithostname和mapreduce.job.submithostaddress。
Step4:
通过RPC,向Yarn的ResourceManager申请JobID对象。
Step5:
从HDFS的NameNode获取验证用的Token,并将其放入缓存。
Step6:
将作业文件上传到HDFS,这里如果我们前面没有对Job命名的话,默认的名称就会在这里设置成jar的名字。并且,作业默认的副本数是10,如果属性 mapreduce.client.submit.file.replication没有被设置的话。
Step7:
文件上传到HDFS之后,还要被DistributedCache进行缓存起来。这是因为计算节点收到该作业的第一个任务后,就会有DistributedCache自动将作业文件Cache到节点本地目录下,并且会对压缩文件进行解压,如:.zip,.jar,.tar等等,然后开始任务。
最后,对于同一个计算节点接下来收到的任务, DistributedCache不会重复去下载作业文件,而是直接运行任务。如果一个作业的任务数很多,这种设计避免了在同一个节点上对用一个job的文件会下载多次,大大提高了任务运行的效率。
Step8:
对每个输入文件进行split划分。注意这只是个逻辑的划分,不是物理的。因为此处是输入文件,因此执行的是FileInputFormat类中的getSplits方法。只有非压缩的文件和几种特定压缩方式压缩后的文件才分片。分片的大小由如下几个参数决定: mapreduce.input.fileinputformat.split.maxsize、mapreduce.input.fileinputformat.split.minsize、文件的块大小。
具体计算方式为:
Math.max(minSize, Math.min(maxSize, blockSize))
分片的大小有可能比默认块大小64M要大,当然也有可能小于它,默认情况下分片大小为当前HDFS的块大小,64M。
接下来就该正儿八经的获取分片详情了。代码如下:
- long bytesRemaining = length; 2
- while (((double) bytesRemaining)/splitSize > SPLIT_SLOP) {
- int blkIndex = getBlockIndex(blkLocations, length-bytesRemaining);
- splits.add(makeSplit(path, length-bytesRemaining, splitSize,
- blkLocations[blkIndex].getHosts()));
- bytesRemaining -= splitSize;
- }
- if (bytesRemaining != 0) {
- int blkIndex = getBlockIndex(blkLocations, length-bytesRemaining);
- splits.add(makeSplit(path, length-bytesRemaining, bytesRemaining,
- blkLocations[blkIndex].getHosts()));
- }
Step8.1:
将bytesRemaining(剩余未分片字节数)设置为整个文件的长度。
Step8.2:
如果bytesRemaining超过分片大小splitSize一定量才会将文件分成多个InputSplit,SPLIT_SLOP(默认1.1)。接着就会执行如下方法获取block的索引,其中第二个参数是这个block在整个文件中的偏移量,在循环中会从0越来越大:
- protected int getBlockIndex(BlockLocation[] blkLocations, long offset) {
- for (int i = 0 ; i < blkLocations.length; i++) {
- // is the offset inside this block?
- if ((blkLocations[i].getOffset() <= offset) &&
- (offset < blkLocations[i].getOffset() + blkLocations[i].getLength())){
- return i;
- }
- }
- BlockLocation last = blkLocations[blkLocations.length -1];
- long fileLength = last.getOffset() + last.getLength() -1;
- throw new IllegalArgumentException("Offset " + offset + " is outside of file (0.." + fileLength + ")");
- }
将符合条件的块的索引对应的block信息的主机节点以及文件的路径名、开始的偏移量、分片大小splitSize封装到一个InputSplit中加入List<InputSplit> splits。
Step8.3:
bytesRemaining -= splitSize修改剩余字节大小。剩余如果bytesRemaining还不为0,表示还有未分配的数据,将剩余的数据及最后一个block加入splits。
Step8.4
如果不允许分割isSplitable==false,则将第一个block、文件目录、开始位置为0,长度为整个文件的长度封装到一个InputSplit,加入splits中;如果文件的长度==0,则splits.add(new FileSplit(path, 0, length, new String[0]))没有block,并且初始和长度都为0;
Step8.5
将输入目录下文件的个数赋值给 "mapreduce.input.num.files",方便以后校对,返回分片信息splits。
这就是getSplits获取分片的过程。当使用基于FileInputFormat实现InputFormat时,为了提高MapTask的数据本地性,应尽量使InputSplit大小与block大小相同。
如果分片大小超过bolck大小,但是InputSplit中的封装了单个block的所在主机信息啊,这样能读取多个bolck数据吗?
比如当前文件很大,1G,我们设置的最小分片是100M,最大是200M,当前块大小为64M,经过计算后的实际分片大小是100M,这个时候第二个分片中存放的也只是一个block的host信息。需要注意的是split是逻辑分片,不是物理分片,当Map任务需要的数据本地性发挥作用时,会从本机的block开始读取,超过这个block的部分可能不在本机,这就需要从别的DataNode拉数据过来,因为实际获取数据是一个输入流,这个输入流面向的是整个文件,不受split的影响,split的大小越大可能需要从别的节点拉的数据越多,从从而效率也会越慢,拉数据的多少是由getSplits方法中的splitSize决定的。所以为了更有效率,分片的大小尽量保持在一个block大小吧。
Step9:
将split信息和SplitMetaInfo都写入HDFS中。使用方法:
- JobSplitWriter.createSplitFiles(jobSubmitDir, conf, jobSubmitDir.getFileSystem(conf), array);
Step10:
对Map数目设置,上面获得到的split的个数就是实际的Map任务的数目。
Step11:
相关配置写入到job.xml中:
- jobCopy.writeXml(out);
Step12:
通过如下代码正式提交Job到Yarn:
- status = submitClient.submitJob(jobId, submitJobDir.toString(), job.getCredentials());
这里就涉及到YarnClient和RresourceManager的RPC通信了。包括获取applicationId、进行状态检查、网络通信等。
Step13:
上面通过RPC的调用,最后会返回一个JobStatus对象,它的toString方法可以在JobClient端打印运行的相关日志信息。
4.2.4 另一种运行方式
提交MapReduce任务的方式除了上述源码中给出的之外,还可以使用ToolRunner方式。具体方式为:
- ToolRunner.run(new Configuration(),new WordCount(), args);
至此,我们的MapReduce的启动类要做的事情已经分析完了。
4.3 Map类
复制代码
复制代码
复制代码
复制代码
复制代码
复制代码
复制代码
复制代码
这里会触发信号量,使得在MapTask类的init方法中正在等待的SpillThread线程继续运行。复制代码
复制代码复制代码
复制代码
复制代码
复制代码
4.4 Reduce类 4.4.1 Reduce介绍 创建Map类和map函数,map函数是org.apache.hadoop.mapreduce.Mapper类中的定义的,当处理每一个键值对的时候,都要调用一次map方法,用户需要覆写此方法。此外还有setup方法和cleanup方法。map方法是当map任务开始运行的时候调用一次,cleanup方法是整个map任务结束的时候运行一次。
4.3.1 Map介绍 Mapper类是一个泛型类,带有4个参数(输入的键,输入的值,输出的键,输出的值)。在这里输入的key为Object(默认是行),输入的值为Text(hadoop中的String类型),输出的key为Text(关键字)和输出的值为IntWritable(hadoop中的int类型)。以上所有hadoop数据类型和java的数据类型都很相像,除了它们是针对网络序列化而做的特殊优化。
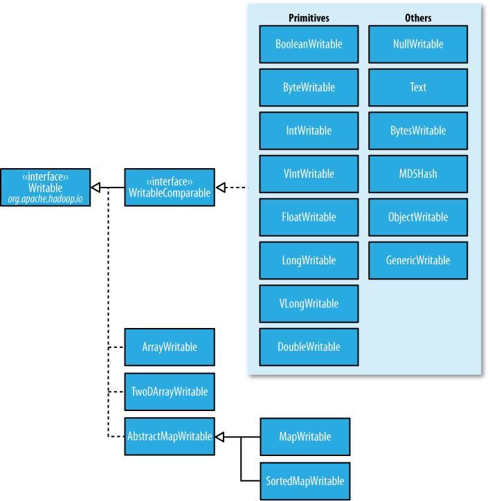
MapReduce中的类似于IntWritable的类型还有如下几种:
BooleanWritable:标准布尔型数值、ByteWritable:单字节数值、DoubleWritable:双字节数值、FloatWritable:浮点数、IntWritable:整型数、LongWritable:长整型数、Text:使用UTF8格式存储的文本(类似java中的String)、NullWritable:当<key, value>中的key或value为空时使用。
这些都是实现了WritableComparable接口:

Map任务是一类将输入记录集转换为中间格式记录集的独立任务。 Mapper类中的map方法将输入键值对(key/value pair)映射到一组中间格式的键值对集合。这种转换的中间格式记录集不需要与输入记录集的类型一致。一个给定的输入键值对可以映射成0个或多个输出键值对。
- StringTokenizer itr = new StringTokenizer(value.toString());
- while (itr.hasMoreTokens()) {
- word.set(itr.nextToken());
- context.write(word, one);
- }
这里将输入的行进行解析分割之后,利用Context的write方法进行保存。而Context是实现了MapContext接口的一个抽象内部类。此处把解析出的每个单词作为key,将整形1作为对应的value,表示此单词出现了一次。map就是一个分的过程,reduce就是合的过程。Map任务的个数和前面的split的数目对应,作为map函数的输入。Map任务的具体执行见下一小节。
4.3.2 Map任务分析 Map任务被提交到Yarn后,被ApplicationMaster启动,任务的形式是YarnChild进程,在其中会执行MapTask的run方法。无论是MapTask还是ReduceTask都是继承的Task这个抽象类。
run方法的执行步骤有:
Step1:
判断是否有Reduce任务,如果没有的话,Map任务结束,就整个提交的作业结束;如果有的话,当Map任务完成的时候设置当前进度为66.7%,Sort完成的时候设置进度为33.3%。
Step2:
启动TaskReporter线程,用于更新当前的状态。
Step3:
初始化任务,设置任务的当前状态为RUNNING,设置输出目录等。Step4:
判断当前是否是jobCleanup任务、jobSetup任务、taskCleanup任务及相应的处理。
Step5:
调用runNewMapper方法,执行具体的map。
Step6:
作业完成之后,调用done方法,进行任务的清理、计数器更新、任务状态更新等。
4.3.3 runNewMapper分析 下面我们来看看这个runNewMapper方法。代码如下:
- private <INKEY,INVALUE,OUTKEY,OUTVALUE>
- void runNewMapper(final JobConf job,
- final TaskSplitIndex splitIndex,
- final TaskUmbilicalProtocol umbilical,
- TaskReporter reporter
- ) throws IOException, ClassNotFoundException,
- InterruptedException {
- // make a task context so we can get the classes
- org.apache.hadoop.mapreduce.TaskAttemptContext taskContext = new org.apache.hadoop.mapreduce.task.TaskAttemptContextImpl(job, getTaskID(), reporter);
- // make a mapper
- org.apache.hadoop.mapreduce.Mapper<INKEY,INVALUE,OUTKEY,OUTVALUE> mapper = (org.apache.hadoop.mapreduce.Mapper<INKEY,INVALUE,OUTKEY,OUTVALUE>)
- ReflectionUtils.newInstance(taskContext.getMapperClass(), job);
- // make the input format org.apache.hadoop.mapreduce.InputFormat<INKEY,INVALUE> inputFormat = (org.apache.hadoop.mapreduce.InputFormat<INKEY,INVALUE>)
- ReflectionUtils.newInstance(taskContext.getInputFormatClass(), job);
- // rebuild the input split
- org.apache.hadoop.mapreduce.InputSplit split = null;20
- split = getSplitDetails(new path(splitIndex.getSplitLocation()), splitIndex.getStartOffset());
- LOG.info("Processing split: " + split);
- org.apache.hadoop.mapreduce.RecordReader<INKEY,INVALUE> input = new NewTrackingRecordReader<INKEY,INVALUE> (split, inputFormat, reporter, taskContext);
- job.setBoolean(JobContext.SKIP_RECORDS, isSkipping());
- org.apache.hadoop.mapreduce.RecordWriter output = null;
- // get an output object
- if (job.getNumReduceTasks() == 0) {
- output = new NewDirectOutputCollector(taskContext, job, umbilical, reporter);
- } else {
- output = new NewOutputCollector(taskContext, job, umbilical, reporter);
- }
- org.apache.hadoop.mapreduce.MapContext<INKEY, INVALUE, OUTKEY, OUTVALUE> mapContext = new MapContextImpl<INKEY, INVALUE, OUTKEY, OUTVALUE>(job, getTaskID(), input, output, committer, reporter, split);
- org.apache.hadoop.mapreduce.Mapper<INKEY,INVALUE,OUTKEY,OUTVALUE>.Context mapperContext = new WrappedMapper<INKEY, INVALUE, OUTKEY, OUTVALUE>().getMapContext(mapContext);
- try {
- input.initialize(split, mapperContext);
- mapper.run(mapperContext);
- mapPhase.complete();
- setPhase(TaskStatus.Phase.SORT);
- statusUpdate(umbilical);
- input.close();
- input = null;
- output.close(mapperContext);
- output = null;
- } finally {
- closeQuietly(input);
- closeQuietly(output, mapperContext);
- }
- }
此方法的主要执行流程是:
Step1:
获取配置信息类对象TaskAttemptContextImpl、自己开发的Mapper的实例mapper、用户指定的InputFormat对象 (默认是TextInputFormat)、任务对应的分片信息split。
其中TaskAttemptContextImpl类实现TaskAttemptContext接口,而TaskAttemptContext接口又继承于JobContext和Progressable接口,但是相对于JobContext增加了一些有关task的信息。通过TaskAttemptContextImpl对象可以获得很多与任务执行相关的类,比如用户定义的Mapper类,InputFormat类等。
Step2:
根据inputFormat构建一个NewTrackingRecordReader对象,这个对象中的RecordReader<K,V> real是LineRecordReader,用于读取分片中的内容,传递给Mapper的map方法做处理的。
Step3:
然后创建org.apache.hadoop.mapreduce.RecordWriter对象,作为任务的输出,如果没有reducer,就设置此RecordWriter对象为NewDirectOutputCollector(taskContext, job, umbilical, reporter)直接输出到HDFS上;如果有reducer,就设置此RecordWriter对象为NewOutputCollector(taskContext, job, umbilical, reporter)作为输出。
NewOutputCollector是有reducer的作业的map的输出。这个类的主要包含的对象是MapOutputCollector<K,V> collector,是利用反射工具构造出来的:
- ReflectionUtils.newInstance(job.getClass(JobContext.MAP_OUTPUT_COLLECTOR_CLASS_ATTR, MapOutputBuffer.class, MapOutputCollector.class), job);
如果Reduce的个数大于1,则实例化org.apache.hadoop.mapreduce.Partitioner<K,V> (默认是HashPartitioner.class),用来对mapper的输出数据进行分区,即数据要汇总到哪个reducer上,NewOutputCollector的write方法会调用collector.collect(key, value,partitioner.getPartition(key, value, partitions));否则设置分区个数为0。
Step4:
打开输入文件(构建一个LineReader对象,在这实现文件内容的具体读)并且将文件指针指向文件头。由LineRecordReader的initialize方法完成。
实际上读文件内容的是类中的LineReader对象in,该对象在initialize方法中进行了初始化,会根据输入文件的文件类型(压缩或不压缩)传入相应输入流对象。LineReader会从输入流对象中通过:
in.readLine(new Text(), 0, maxBytesToConsume(start));
方法每次读取一行放入Text对象str中,并返回读取数据的长度。
LineRecordReader.nextKeyValue()方法会设置两个对象key和value,key是一个偏移量指的是当前这行数据在输入文件中的偏移量(注意这个偏移量可不是对应单个分片内的偏移量,而是针对整个文中的偏移量),value是通过LineReader的对象in读取的一行内容:
- in.readLine(value, maxLineLength, Math.max(maxBytesToConsume(pos), maxLineLength));
如果没有数据可读了,这个方法会返回false,否则true。
另外,getCurrentKey()和getCurrentValue()是获取当前的key和value,调用这俩方法之前需要先调用nextKeyValue()为key和value赋新值,否则会重复。
这样就跟org.apache.hadoop.mapreduce.Mapper中的run方法关联起来了。
Step5:
执行org.apache.hadoop.mapreduce.Mapper的run方法。
- public void run(Context context) throws IOException, InterruptedException {
- setup(context);
- try {
- while (context.nextKeyValue()) {
- map(context.getCurrentKey(), context.getCurrentValue(), context);
- }
- } finally {
- cleanup(context);
- }
- }
Step5.1:
首先会执行setup方法,用于设定用户自定义的一些参数等,方便在下面的操作步骤中读取。参数是设置在Context中的。此对象的初始化在MapTask类中的runNewMapper方法中:
- org.apache.hadoop.mapreduce.Mapper<INKEY,INVALUE,OUTKEY,OUTVALUE>.Context
- mapperContext = new WrappedMapper<INKEY, INVALUE, OUTKEY, OUTVALUE>().getMapContext(mapContext);
会将LineRecordReader的实例对象和NewOutputCollector的实例对象传进去,下面的nextKeyValue()、getCurrentValue()、getCurrentKey()会调用reader的相应方法,从而实现了Mapper.run方法中的nextKeyValue()不断获取key和value。
Step5.2:
循环中的map方法就是用户自定的map。map方法逻辑处理完之后,最后都会有context.write(K,V)方法用来将计算数据输出。此write方法最后调用的是NewOutputCollector.write方法,write方法会调用MapOutputBuffer.collect(key, value,partitioner.getPartition(key, value, partitions))方法,用于汇报进度、序列化数据并将其缓存等,主要是里面还有个Spill的过程,下一小节会详细介绍。
Step5.3:
当读完数据之后,会调用cleanup方法来做一些清理工作,这点我们同样可以利用,我们可以根据自己的需要重写cleanup方法。
Step6:
最后是输出流的关闭output.close(mapperContext),该方法会执行MapOutputBuffer.flush()操作会将剩余的数据也通过sortAndSpill()方法写入本地文件,并在最后调用mergeParts()方法合并所有spill文件。sortAndSpill方法在4.3.4小节中会介绍。
4.3.4 Spill分析Spill的汉语意思是溢出,spill处理就是溢出写。怎么个溢出法呢?Spill过程包括输出、排序、溢写、合并等步骤,有点复杂,如图所示:

每个Map任务不断地以<key, value>对的形式把数据输出到在内存中构造的一个环形数据结构中。使用环形数据结构是为了更有效地使用内存空间,在内存中放置尽可能多的数据。
这个数据结构其实就是个字节数组,叫kvbuffer,这里面不只有<key, value>数据,还放置了一些索引数据,并且给放置索引数据的区域起了一个kvmeta的别名。
- kvbuffer = new byte[maxMemUsage];
- bufvoid = kvbuffer.length;
- kvmeta = ByteBuffer.wrap(kvbuffer).order(ByteOrder.nativeOrder()).asIntBuffer();
- setEquator(0);
- bufstart = bufend = bufindex = equator;
- kvstart = kvend = kvindex;
kvmeta是对记录Record<key, value>在kvbuffer中的索引,是个四元组,包括:value的起始位置、key的起始位置、partition值、value的长度,占用四个Int长度,kvmeta的存放指针kvindex每次都是向下跳四步,然后再向上一个坑一个坑地填充四元组的数据。比如kvindex初始位置是-4,当第一个<key, value>写完之后,(kvindex+0)的位置存放value的起始位置、(kvindex+1)的位置存放key的起始位置、(kindex+2)的位置存放partition的值、(kvindex+3)的位置存放value的长度,然后kvindex跳到-8位置,等第二个<key, value>和索引写完之后,kvindex跳到-32位置。
<key, value>数据区域和索引数据区域在kvbuffer中是相邻不重叠的两个区域,用一个分界点来划分两者,而分割点是变化的,每次Spill之后都会更新一次。初始的分界点是0,<key, value>数据的存储方向是向上增长,索引数据的存储方向是向下增长,如图所示:

其中,kvbuffer的大小maxMemUsage的默认是100M。涉及到的变量有点多:
(1)kvstart是有效记录开始的下标;
(2)kvindex是下一个可做记录的位置;
(3)kvend在开始Spill的时候它会被赋值为kvindex的值,Spill结束时,它的值会被赋给kvstart,这时候kvstart==kvend。这就是说,如果kvstart不等于kvend,系统正在spill,否则,kvstart==kvend,系统处于普通工作状态;
(4)bufvoid,用于表明实际使用的缓冲区结尾;
(5)bufmark,用于标记记录的结尾;
(6)bufindex初始值为0,一个Int型的key写完之后,bufindex增长为4,一个Int型的value写完之后,bufindex增长为8
在kvindex和bufindex之间(包括equator节点)的那一坨数据就是未被Spill的数据。如果这部分数据所占用的空间大于等于Spill的指定百分比(默认是80%),则开始调用startSpill方法进行溢写。对应的方法为:
- private void startSpill() {
- assert !spillInProgress;
- kvend = (kvindex + NMETA) % kvmeta.capacity();
- bufend = bufmark;
- spillInProgress = true;
- LOG.info("Spilling map output");
- LOG.info("bufstart = " + bufstart + "; bufend = " + bufmark +
- "; bufvoid = " + bufvoid);
- LOG.info("kvstart = " + kvstart + "(" + (kvstart * 4) +
- "); kvend = " + kvend + "(" + (kvend * 4) +
- "); length = " + (distanceTo(kvend, kvstart,
- kvmeta.capacity()) + 1) + "/" + maxRec);
- spillReady.signal();
- }
这里会触发信号量,使得在MapTask类的init方法中正在等待的SpillThread线程继续运行。
- while (true) {
- spillDone.signal();
- while (!spillInProgress) {
- spillReady.await();
- }
- try {
- spillLock.unlock();
- sortAndSpill();
- } catch (Throwable t) {
- sortSpillException = t;
- } finally {
- spillLock.lock();
- if (bufend < bufstart) {
- bufvoid = kvbuffer.length;
- }
- kvstart = kvend;
- bufstart = bufend;
- spillInProgress = false;
- }
- }
继续调用sortAndSpill方法,此方法负责将buf中的数据刷到磁盘。主要是根据排过序的kvmeta把每个partition的<key, value>数据写到文件中,一个partition对应的数据搞完之后顺序地搞下个partition,直到把所有的partition遍历完(partiton的个数就是reduce的个数)。
Step1:
先计算写入文件的大小;
- final long size = (bufend >= bufstart? bufend - bufstart: (bufvoid - bufend) + bufstart) +partitions * APPROX_HEADER_LENGTH;
Step2:
然后获取写到本地(非HDFS)文件的文件名,会有一个编号,例如output/spill2.out;命名格式对应的代码为:
- return lDirAlloc.getLocalPathForWrite(MRJobConfig.OUTPUT + "/spill"
- + spillNumber + ".out", size, getConf());
Step3:
使用快排对缓冲区kvbuffe中区间[bufstart,bufend)内的数据进行排序,先按分区编号partition进行升序,然后按照key进行升序。这样经过排序后,数据以分区为单位聚集在一起,且同一分区内所有数据按照key有序;
Step4:
构建一个IFile.Writer对象将输出流传进去,输出到指定的文件当中,这个对象支持行级的压缩。
- writer = new Writer<K, V>(job, out, keyClass, valClass, codec, spilledRecordsCounter);
如果用户设置了Combiner(实际上是一个Reducer),则写入文件之前会对每个分区中的数据进行一次聚集操作,通过combinerRunner.combine(kvIter, combineCollector)实现,进而会执行reducer.run方法,只不过输出和正常的reducer不一样而已,这里最终会调用IFile.Writer的append方法实现本地文件的写入。
Step5:
将元数据信息写到内存索引数据结构SpillRecord中。如果内存中索引大于1MB,则写到文件名类似于output/spill2.out.index的文件中,“2”就是当前Spill的次数。
- if (totalIndexCacheMemory >= indexCacheMemoryLimit) {
- // create spill index file
- Path indexFilename =
- mapOutputFile.getSpillIndexFileForWrite(numSpills, partitions
- * MAP_OUTPUT_INDEX_RECORD_LENGTH);
- spillRec.writeToFile(indexFilename, job);
- } else {
- indexCacheList.add(spillRec);
- totalIndexCacheMemory +=
- spillRec.size() * MAP_OUTPUT_INDEX_RECORD_LENGTH;
- }
index文件中不光存储了索引数据,还存储了crc32的校验数据。index文件不一定在磁盘上创建,如果内存(默认1M空间)中能放得下就放在内存中。
out文件、index文件和partition数据文件的对应关系为:

索引文件的信息主要包括partition的元数据的偏移量、大小、压缩后的大小等。
Step6:
Spill结束的时候,会调用resetSpill方法进行重置。
- private void resetSpill() {
- final int e = equator;
- bufstart = bufend = e;
- final int aligned = e - (e % METASIZE);
- // set start/end to point to first meta record
- // Cast one of the operands to long to avoid integer overflow
- kvstart = kvend = (int)
- (((long)aligned - METASIZE + kvbuffer.length) % kvbuffer.length) / 4;
- LOG.info("(RESET) equator " + e + " kv " + kvstart + "(" +
- (kvstart * 4) + ")" + " kvi " + kvindex + "(" + (kvindex * 4) + ")");
- }
也就是取kvbuffer中剩余空间的中间位置,用这个位置设置为新的分界点。
4.3.5 合并 Map任务如果输出数据量很大,可能会进行好几次Spill,out文件和Index文件会产生很多,分布在不同的磁盘上。这时候就需要merge操作把这些文件进行合并。
Merge会从所有的本地目录上扫描得到Index文件,然后把索引信息存储在一个列表里,最后根据列表来创建一个叫file.out的文件和一个叫file.out.Index的文件用来存储最终的输出和索引。
每个artition都应一个段列表,记录所有的Spill文件中对应的这个partition那段数据的文件名、起始位置、长度等等。所以首先会对artition对应的所有的segment进行合并,合并成一个segment。当这个partition对应很多个segment时,会分批地进行合并,类似于堆排序。最终的索引数据仍然输出到Index文件中。对应mergeParts方法。
4.3.6 相关配置选项 Map的东西大概的就这么多。主要是读取数据然后写入内存缓冲区,缓存区满足条件就会快排,并设置partition,然后Spill到本地文件和索引文件;如果有combiner,Spill之前也会做一次聚集操作,等数据跑完会通过归并合并所有spill文件和索引文件,如果有combiner,合并之前在满足条件后会做一次综合的聚集操作。map阶段的结果都会存储在本地中(如果有reducer的话),非HDFS。
在上面的分析,包括过程的梳理中,主要涉及到以下几种配置选项:
mapreduce.job.map.output.collector.class,默认为MapTask.MapOutputBuffer;
mapreduce.map.sort.spill.percent配置内存开始溢写的百分比值,默认为0.8;
mapreduce.task.io.sort.mb配置内存bufer的大小,默认是100mb;
map.sort.class配置排序实现类,默认为QuickSort,快速排序;
mapreduce.map.output.compress.codec配置map的输出的压缩处理程序;
mapreduce.map.output.compress配置map输出是否启用压缩,默认为false
整完了Map,接下来就是Reduce了。YarnChild.main()—>ReduceTask.run()。ReduceTask.run方法开始和MapTask类似,包括initialize()初始化,根据情况看是否调用runJobCleanupTask(),runTaskCleanupTask()等。之后进入正式的工作,主要有这么三个步骤:Copy、Sort、Reduce。
4.4.2 Copy Copy就是从执行各个Map任务的节点获取map的输出文件。这是由ReduceTask.ReduceCopier 类来负责。ReduceCopier对象负责将Map函数的输出拷贝至Reduce所在机器。如果大小超过一定阈值就写到磁盘,否则放入内存,在远程拷贝数据的同时,Reduce Task启动了两个后台线程对内存和磁盘上的文件进行合并,防止内存使用过多和磁盘文件过多。
Step1:
首先在ReduceTask的run方法中,通过如下配置来mapreduce.job.reduce.shuffle.consumer.plugin.class装配shuffle的plugin。默认的实现是Shuffle类:
- Class<? extends ShuffleConsumerPlugin> clazz = job.getClass(MRConfig.SHUFFLE_CONSUMER_PLUGIN, Shuffle.class, ShuffleConsumerPlugin.class);
- shuffleConsumerPlugin = ReflectionUtils.newInstance(clazz, job);
- LOG.info("Using ShuffleConsumerPlugin: " + shuffleConsumerPlugin);
Step2:
初始化上述的plugin后,执行其run方法,得到RawKeyValueIterator的实例。
run方法的执行步骤如下:
Step2.1:
量化Reduce的事件数目:
- int eventsPerReducer = Math.max(MIN_EVENTS_TO_FETCH, MAX_RPC_OUTSTANDING_EVENTS / jobConf.getNumReduceTasks());
- int maxEventsToFetch = Math.min(MAX_EVENTS_TO_FETCH, eventsPerReducer);
Step2.2:
生成map的完成状态获取线程,并启动此线程:
- final EventFetcher<K,V> eventFetcher = new EventFetcher<K,V>(reduceId, umbilical, scheduler, this, maxEventsToFetch);
- eventFetcher.start();
获取已经完成的Map信息,如Map的host、mapId等放入ShuffleSchedulerImpl中的Set<MapHost>中便于下面进行数据的拷贝传输。
- URI u = getBaseURI(reduceId, event.getTaskTrackerHttp());
- addKnownMapOutput(u.getHost() + ":" + u.getPort(),
- u.toString(),
- event.getTaskAttemptId());
- maxMapRuntime = Math.max(maxMapRuntime, event.getTaskRunTime());
Step2.3:
在Shuffle类中启动初始化Fetcher线程组,并启动:
- boolean isLocal = localMapFiles != null;
- final int numFetchers = isLocal ? 1 :
- jobConf.getInt(MRJobConfig.SHUFFLE_PARALLEL_COPIES, 5);
- Fetcher<K,V>[] fetchers = new Fetcher[numFetchers];
- if (isLocal) {
- fetchers[0] = new LocalFetcher<K, V>(jobConf, reduceId, scheduler,
- merger, reporter, metrics, this, reduceTask.getShuffleSecret(),
- localMapFiles);
- fetchers[0].start();
- } else {
- for (int i=0; i < numFetchers; ++i) {
- fetchers[i] = new Fetcher<K,V>(jobConf, reduceId, scheduler, merger,
- reporter, metrics, this,
- reduceTask.getShuffleSecret());
- fetchers[i].start();
- }
- }
线程的run方法就是进行数据的远程拷贝:
- try {
- // If merge is on, block
- merger.waitForResource();
- // Get a host to shuffle from
- host = scheduler.getHost();
- metrics.threadBusy();
- // Shuffle
- copyFromHost(host);
- } finally {
- if (host != null) {
- scheduler.freeHost(host);
- metrics.threadFree();
- }
- }
Step2.4:
来看下这个copyFromHost方法。主要是就是使用HttpURLConnection,实现远程数据的传输。
建立连接之后,从接收到的Stream流中读取数据。每次读取一个map文件。
- TaskAttemptID[] failedTasks = null;
- while (!remaining.isEmpty() && failedTasks == null) {
- failedTasks = copyMapOutput(host, input, remaining);
- }
上面的copyMapOutput方法中,每次读取一个mapid,根据MergeManagerImpl中的reserve函数,检查map的输出是否超过了mapreduce.reduce.memory.totalbytes配置的大小,此配置的默认值
是当前Runtime的maxMemory*mapreduce.reduce.shuffle.input.buffer.percent配置的值,Buffer.percent的默认值为0.90。
如果mapoutput超过了此配置的大小时,生成一个OnDiskMapOutput实例。在接下来的操作中,map的输出写入到local临时文件中。
如果没有超过此大小,生成一个InMemoryMapOutput实例。在接下来操作中,直接把map输出写入到内存。
最后,执行ShuffleScheduler.copySucceeded完成文件的copy,调用mapout.commit函数,更新状态或者触发merge操作。
Step2.5:
等待上面所有的拷贝完成之后,关闭相关的线程。
- eventFetcher.shutDown();
- // Stop the map-output fetcher threads
- for (Fetcher<K,V> fetcher : fetchers) {
- fetcher.shutDown();
- }
- // stop the scheduler
- scheduler.close();
- copyPhase.complete(); // copy is already complete
- taskStatus.setPhase(TaskStatus.Phase.SORT);
- reduceTask.statusUpdate(umbilical);
Step2.6:
执行最终的merge操作,由Shuffle中的MergeManager完成:
- public RawKeyValueIterator close() throws Throwable {
- // Wait for on-going merges to complete
- if (memToMemMerger != null) {
- memToMemMerger.close();
- }
- inMemoryMerger.close();
- onDiskMerger.close();
-
- List<InMemoryMapOutput<K, V>> memory =
- new ArrayList<InMemoryMapOutput<K, V>>(inMemoryMergedMapOutputs);
- inMemoryMergedMapOutputs.clear();
- memory.addAll(inMemoryMapOutputs);
- inMemoryMapOutputs.clear();
- List<CompressAwarePath> disk = new ArrayList<CompressAwarePath>(onDiskMapOutputs);
- onDiskMapOutputs.clear();
- return finalMerge(jobConf, rfs, memory, disk);
- }
Step3:
释放资源。
- mapOutputFilesOnDisk.clear();
Copy完毕。
4.4.3 Sort Sort(其实相当于合并)就相当于排序工作的一个延续,它会在所有的文件都拷贝完毕后进行。使用工具类Merger归并所有的文件。经过此过程后,会产生一个合并了所有(所有并不准确)Map任务输出文件的新文件,而那些从其他各个服务器搞过来的 Map任务输出文件会删除。根据hadoop是否分布式来决定调用哪种排序方式。
在上面的4.3.2节中的Step2.4结束之后就会触发此操作。
4.4.4 Reduce 经过上面的步骤之后,回到ReduceTask中的run方法继续往下执行,调用runNewReducer。创建reducer:
- org.apache.hadoop.mapreduce.Reducer<INKEY,INVALUE,OUTKEY,OUTVALUE> reducer =
- (org.apache.hadoop.mapreduce.Reducer<INKEY,INVALUE,OUTKEY,OUTVALUE>)
- ReflectionUtils.newInstance(taskContext.getReducerClass(), job);
并执行其run方法,此run方法就是我们的org.apache.hadoop.mapreduce.Reducer中的run方法。
- public void run(Context context) throws IOException, InterruptedException {
- setup(context);
- try {
- while (context.nextKey()) {
- reduce(context.getCurrentKey(), context.getValues(), context);
- // If a back up store is used, reset it
- Iterator<VALUEIN> iter = context.getValues().iterator();
- if(iter instanceof ReduceContext.ValueIterator) {
- ((ReduceContext.ValueIterator<VALUEIN>)iter).resetBackupStore();
- }
- }
- } finally {
- cleanup(context);
- }
- }
- }
while的循环条件是ReduceContext.nextKey()为真,这个方法就在ReduceContext中实现的,这个方法的目的就是处理下一个唯一的key,因为reduce方法的输入数据是分组的,所以每次都会处理一个key及这个key对应的所有value,又因为已经将所有的Map Task的输出拷贝过来而且做了排序,所以key相同的KV对都是挨着的。
nextKey方法中,又会调用nextKeyValue方法来尝试去获取下一个key值,并且如果没数据了就会返回false,如果还有数据就返回true。防止获取重复的数据就在这里做的处理。
接下来就是调用用户自定义的reduce方法了。
- public void reduce(Text key, Iterable<IntWritable> values,
- Context context
- ) throws IOException, InterruptedException {
- int sum = 0;
- for (IntWritable val : values) {
- sum += val.get();
- }
- result.set(sum);
- context.write(key, result);
- }