编程实现[队列]

生产者
1、创建一个Maven工程,使用quick骨架即可
2、引入依赖
<!--添加activemq的依赖-->
<dependency>
<groupId>org.apache.activemq</groupId>
<artifactId>activemq-all</artifactId>
<version>5.9.0</version>
</dependency>
3、编程实现
package cn.oceanstar;
import org.apache.activemq.ActiveMQConnection;
import org.apache.activemq.ActiveMQConnectionFactory;
import javax.jms.*;
/**
* Hello world!
*
*/
public class App
{
private static final String USERNAME = ActiveMQConnection.DEFAULT_USER; //默认连接用户名
private static final String PASSWORD = ActiveMQConnection.DEFAULT_PASSWORD; //默认连接密码
private static final String BROKEURL = ActiveMQConnection.DEFAULT_BROKER_URL; //默认连接地址
public static final String QUEUQ_NAME = "queue01";
public static void main(String[] args) throws Exception{
//1、使用默认用户名和密码创建连接工厂
ActiveMQConnectionFactory activeMQConnectionFactory = new ActiveMQConnectionFactory(App.USERNAME, App.PASSWORD, App.BROKEURL);;
//2、获取connection, 并启动访问
Connection connection = activeMQConnectionFactory.createConnection();
connection.start();
//3、创建会话: 两个参数:事务, 签收
Session session = connection.createSession(false, Session.AUTO_ACKNOWLEDGE);
//4、创建目的地:主题/队列
Queue queue = session.createQueue(QUEUQ_NAME);
//5、消息生产者
MessageProducer messageProducer = session.createProducer(queue);
//6、消息生产者生产消息并发送到mq的队列里面
for (int i=1;i <=3; i++){
//7、创建消息
TextMessage textMessage = session.createTextMessage("msg:" + i);
//8、发送消息
messageProducer.send(textMessage);
}
//9、关闭资源
messageProducer.close();
session.close();
connection.close();
System.out.printf("消息发送完成了。。。。");
}
}



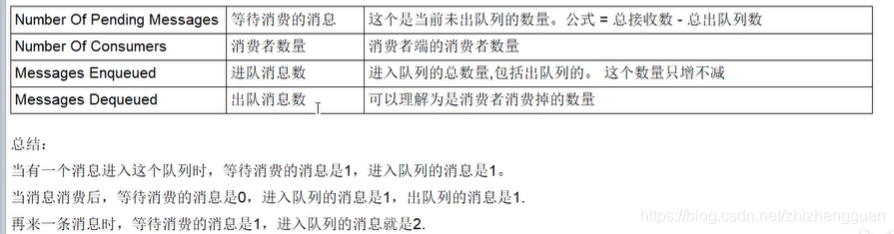
消费者数量:表示正在连接这个队列的消费者。
消费者
package cn.oceanstar;
import org.apache.activemq.ActiveMQConnection;
import org.apache.activemq.ActiveMQConnectionFactory;
import javax.jms.*;
public class JmsConsumer {
private static final String USERNAME = ActiveMQConnection.DEFAULT_USER; //默认连接用户名
private static final String PASSWORD = ActiveMQConnection.DEFAULT_PASSWORD; //默认连接密码
private static final String BROKEURL = ActiveMQConnection.DEFAULT_BROKER_URL; //默认连接地址
public static final String QUEUQ_NAME = "queue01";
public static void main(String[] args) throws Exception {
//1、使用默认用户名和密码创建连接工厂
ActiveMQConnectionFactory activeMQConnectionFactory = new ActiveMQConnectionFactory(JmsConsumer.USERNAME, JmsConsumer.PASSWORD, JmsConsumer.BROKEURL);;
//2、获取connection, 并启动访问
Connection connection = activeMQConnectionFactory.createConnection();
connection.start();
//3、创建会话: 两个参数:事务, 签收
Session session = connection.createSession(false, Session.AUTO_ACKNOWLEDGE);
//4、创建目的地:主题/队列
Queue queue = session.createQueue(QUEUQ_NAME);
//5、创建消费者
MessageConsumer messageConsumer = session.createConsumer(queue);
//-------------
/*
同步阻塞方式:receive()
在接受到消息之前(或者超时之前)将一直阻塞
while (true){
//TextMessage textMessage = (TextMessage) messageConsumer.receive(); // 一直等
TextMessage textMessage = (TextMessage) messageConsumer.receive(4*1000); //等4s,过失不候
if (null != textMessage){
System.out.println("消费者收到消息:" + textMessage.getText());
}else {
break;
}
}
*/
//-------------------------
//------------------------------------------
//通过监听的方式来消费消息
messageConsumer.setMessageListener(new MessageListener() { //注册监听器
@Override //消息到达之后,系统自动调用监听器MessageListener的onMessage
public void onMessage(Message message) {
if (null != message && message instanceof TextMessage){
TextMessage textMessage = (TextMessage)message;
try {
System.out.println("消费者收到消息:" + textMessage.getText());
} catch (JMSException e) {
e.printStackTrace();
}
}
}
});
System.in.read();
//--------------------
messageConsumer.close();
session.close();
connection.close();
}
}



总结

队列是点对点的。点对点消息传递域的特点如下:
- 每个消息只能有一个消费者,是一对一的。
- 消息的生产者和消费者之间没有时间上的相关性
- 消息被消费后队列中不会再存储,所以消费者不会消费到已经被消费掉的消息。