新手也能看懂,消息队列其实很简单(附思维导图)

前言

RabbitMQ?”“Kafka?”“RocketMQ?”...在日常学习与开发过程中,我们常常听到消息队列这个关键词。我也在我的多篇文章中提到了这个概念。可能你是熟练使用消息队列的老手,又或者你是不懂消息队列的新手,不论你了不了解消息队列,本文都将带你搞懂消息队列的一些基本理论。如果你是老手,你可能从本文学到你之前不曾注意的一些关于消息队列的重要概念,如果你是新手,相信本文将是你打开消息队列大门的一板砖。

而除了消息队列之外,分布式、分库分表的相关内容我也分一起发给大家,供大家学习和参考

目录

 

这么看可能没什么太多东西,但是,人不可貌相,海水不可斗量,来,接着往下看

消息队列

分布式

分库分表

需要这份思维导图的,关注+转发,一定要转发,转发后,私信“资料”即可查看获取方式

当然了,就像题目说的,我们今天的重点是消息队列

给大家分享一本非常详细的消息队列的书籍

目录

每一个部分都有很详细的组件构成以及代码详解,除了理论学习之外,还可以亲自动手实践,加深理论印象,不信?接着往下看

消息队列

消息协议

RabbitMQ

需要这份文档的,关注+转发,一定要转发,转发后,私信“资料”即可查看获取方式

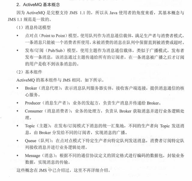
ActiveMQ

RocketMQ

kafka

 

关注公众号:Java架构师联盟,每日更新技术好文