为方便同学们学习,保证在线学习与线下课堂教学质量实质等效,本文将持续更新《计算方法》的相关内容,采用线上教学与混合式教学方式开展教学。
更新时间: 2022年4月11日;
2022年3月15日;2022年2月28日;2021年4月7日;2021年03月25日;
2020年05月17日;2020年04月20日;2020年4月13日;2020年2月9日;2020年2月8日;2020年2月7日;2020年2月5日;2020年2月4日;
课程教材
课程使用教材:
数值分析:李庆扬、王能超、易大义,第5版,清华大学出版社,ISBN: 9787302185659教材封面:

在线学习
可参考慕课:数值分析(东北大学),主讲:邵新慧、史大涛、盛莹、冯男、陈艳利、李铮 老师,该慕课有两个来源。
慕课来源 1:数值分析(东北大学)- 中国大学MOOC
开课时间: 2020年02月24日 ~ 2020年06月21日
学时安排: 4小时每周
慕课来源 2:数值分析(东北大学)- 哔哩哔哩
教学进度(21-22春)持续更新中。。。
第 1 次课(第 1 周-2022.2.27)
- PPT :计算方法 1-1
- PPT :计算方法 1-2(p25:有效数字)
第 2 次课(第 2 周-2022.3.6)
- PPT :第一章 √
- 第一章随堂作业 √
第 3 次课(第 3 周-2022.3.13)
- PPT :计算方法 2-1 √
- PPT :计算方法 2-2 √
- PPT :计算方法 2-3(p7)
第 4 次课(第 4 周-2022.3.20)
- PPT :计算方法 2-3, 2-4,2-5 √
- PPT :计算方法 3-1(p34)
第 5 次课(第 5 周-2022.3.27)
- PPT :第3章 √
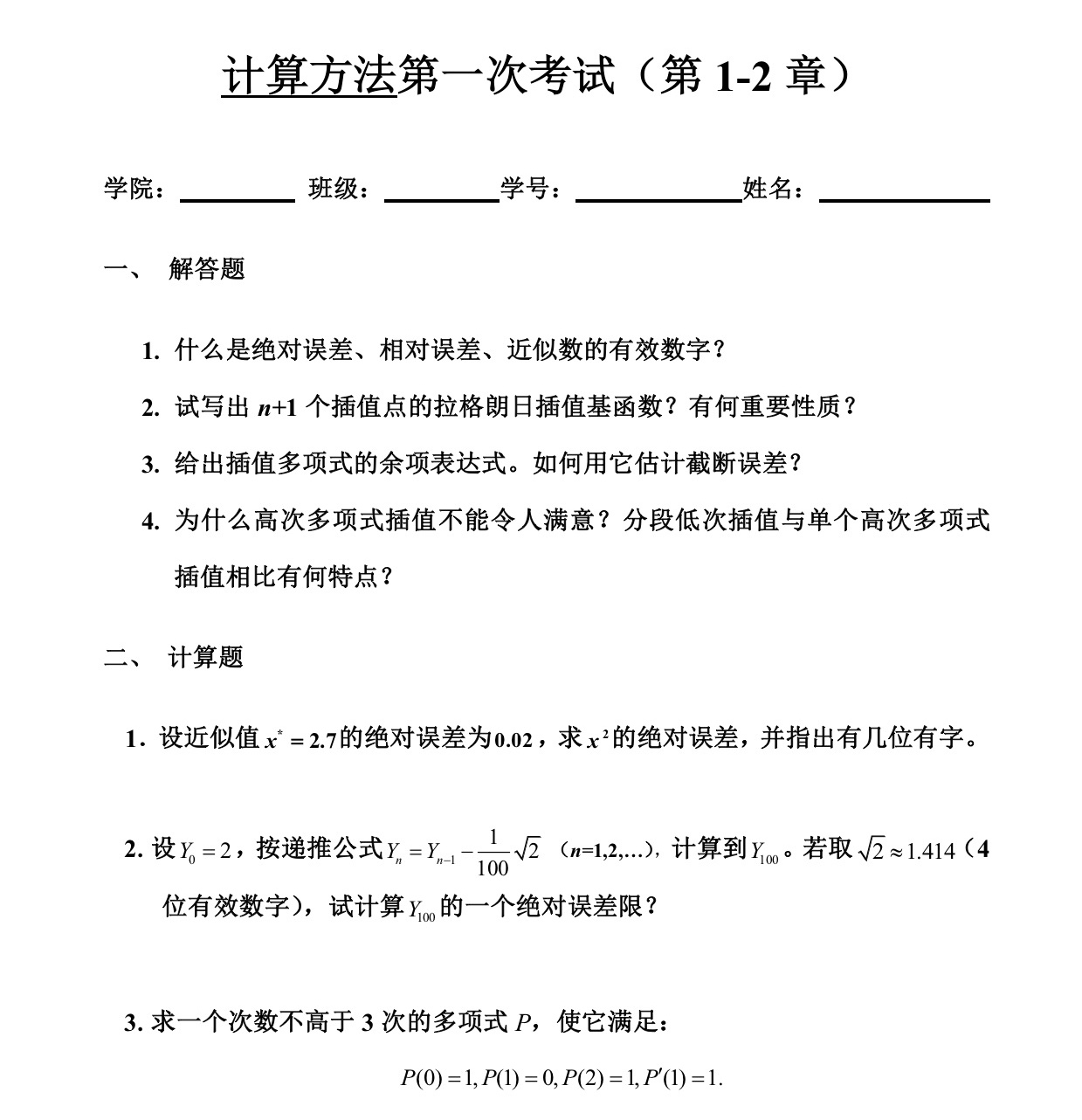
- PPT :第一次考试(第1-2章)√
第 6 次课(第 7 周-2022.4.10)
- PPT :第4章 4-1,4-2,4-3 √
第 7 次课(第8 周-2022.4.17)
- PPT :第4章 4-4 √
- PPT :第5章 5-1,5-2 √
第 8 次课(第9周-2022.4.24)
- PPT :第5章 √
- PPT :第6章 6-1√
课堂作业
课堂作业,每章 2 题,完成后电子版(或纸质版的照片)发送邮箱:math_cau@163.com,邮件主题:第**章课堂作业 姓名 学号 班级(如果是烟台二学位,请注明)。
第 1 章
- 第 1 题:给出科学计算中误差的三个来源,并指出截断误差和舍入误差的区别。
- 第 2 题:给出科学计算中的避免误差的原则。
第 2 章
- 第 1 题:写出 n + 1 n+1n+1个节点的牛顿插值多项式,并指出和拉格朗日插值多项式相比的优势。
- 第 2 题:试证明1 , x , x 2 , . . . , x n 1,x,x^2,...,x^n1,x,x2,...,xn线性无关。
第 3 章
- 第 1 题:试给出插值和拟合的区别。
- 第 2 题:简述最小二乘法的基本步骤。
第 4 章
- 第 1 题:什么是代数精度。
- 第 2 题:什么是高斯型求积公式,代数精度是多少,高斯点如何求解。
第 5 章
- 第 1 题:高斯消去法为什么要选主元。
- 第 2 题:试解释高斯消去法和LU分解关系。
第 6 章
- 第 1 题:简述雅克比迭代法与高斯-赛德尔迭代法的区别。
- 第 2 题:如何判断迭代法是否收敛。
第7 章
- 第 1 题:简述二分法的过程。
- 第 2 题:给定正数C,如何应用牛顿法求平方根 C 1 / 2 C^{1/2}C1/2。
课后作业(第1-7章)
交作业时,请注明是哪一章的作业。完成后电子版(或纸质版的照片)发送邮箱:math_cau@163.com,邮件主题:第**章课后作业 姓名 学号 班级(如果是烟台二学位,请注明)。
第 1 章(P19): 1,2,3,7,11,12
第 2 章(P49): 2,16,18, 20(实验报告,MATLAB编程实现,电子版发送邮箱:math_cau@163.com,邮件主题:实验报告 姓名 学号 班级,截止日期:结课前)
第 3 章(P94): 4,6,13,17
第 4 章(P135): 1:(1)(2),4,6,10
第 5 章(P175): 7,11:矩阵A和C(判断是否存在LU分解,若存在请给出该分解。),12,18
第 6 章(P209): 2,4,8
第 7 章(P238): 1,2,7
随堂考试
随堂考试共3次:第1-2章;第3-4章;5-6章;


