什么是线程池
在我们的实际开发中,通常使用线程池创建线程资源。
而线程池本质上是一种池化技术,利用资源复用的思想,复用线程资源。
为什么使用线程池
那么,我们为什么要使用线程池呢?主要有以下两点原因:
- 首先,使用线程池可以避免频繁创建和销毁线程所带来的性能开销。因为线程的创建会涉及到
CPU上下文的切换以及内存的分配。 - 其次,我们可以通过线程池参数控制线程的数量,避免无休止的创建线程带来的资源利用率过高的问题,从而起到资源保护的作用。
线程池的状态

在我们使用线程池时,一共涉及 5 种状态,其中包括:
RUNNING:能接受新提交的任务,并且也能处理阻塞队列中的任务;SHUTDOWN:关闭状态,不再接受新提交的任务,但却可以继续处理阻塞队列中已保存的任务。在线程池处于RUNNING状态时,调用shutdown()方法会使线程池进入到该状态。(finalize()方法在执行过程中也会调用shutdown()方法进入该状态);STOP:不能接受新任务,也不处理队列中的任务,会中断正在处理任务的线程。在线程池处于RUNNING或SHUTDOWN状态时,调用shutdownNow()方法会使线程池进入到该状态;TIDYING:如果所有的任务都已终止了,workerCount(有效线程数) 为0,线程池进入该状态后会调用terminated()方法进入TERMINATED状态。TERMINATED:在terminated()方法执行完后进入该状态,默认terminated()方法中什么也没有做。进入TERMINATED的条件如下:- 线程池不是
RUNNING状态; - 线程池状态不是
TIDYING状态或TERMINATED状态; - 如果线程池状态是
SHUTDOWN并且workerQueue为空; workerCount为0;- 设置
TIDYING状态成功。
- 线程池不是
线程池的分析及源码
核心属性
private final AtomicInteger ctl = new AtomicInteger(ctlOf(RUNNING, 0));
// COUNT_BITS = 32 - 3 = 29
private static final int COUNT_BITS = Integer.SIZE - 3;
// 工作线程的最大个数
// 00100000 00000000 00000000 00000000 - 1
// 000111111111111111111111111111111
private static final int CAPACITY = (1 << COUNT_BITS) - 1;
// runState is stored in the high-order bits
private static final int RUNNING = -1 << COUNT_BITS;
private static final int SHUTDOWN = 0 << COUNT_BITS;
private static final int STOP = 1 << COUNT_BITS;
private static final int TIDYING = 2 << COUNT_BITS;
private static final int TERMINATED = 3 << COUNT_BITS;
其中 ctl 属性维护着线程池的两个重要内容:
- 高
3位维护着线程池的状态; - 低
29位维护着工作线程个数;
ctl 相关方法
// Packing and unpacking ctl
// 获取线程池状态
private static int runStateOf(int c) { return c & ~CAPACITY; }
// 获取工作线程数
private static int workerCountOf(int c) { return c & CAPACITY; }
// 获取运行状态和工作线程数的值
private static int ctlOf(int rs, int wc) { return rs | wc; }
ThreadPoolExecutor 构造方法
public ThreadPoolExecutor(int corePoolSize,
int maximumPoolSize,
long keepAliveTime,
TimeUnit unit,
BlockingQueue<Runnable> workQueue,
ThreadFactory threadFactory,
RejectedExecutionHandler handler) {
if (corePoolSize < 0 ||
maximumPoolSize <= 0 ||
maximumPoolSize < corePoolSize ||
keepAliveTime < 0)
throw new IllegalArgumentException();
if (workQueue == null || threadFactory == null || handler == null)
throw new NullPointerException();
this.acc = System.getSecurityManager() == null ?
null :
AccessController.getContext();
this.corePoolSize = corePoolSize;
this.maximumPoolSize = maximumPoolSize;
this.workQueue = workQueue;
this.keepAliveTime = unit.toNanos(keepAliveTime);
this.threadFactory = threadFactory;
this.handler = handler;
}
可以看出,在 ThreadPoolExecutor 的有参构造器中一共有 6 个参数:
corePoolSize:核心线程数maximumPoolSize:最大线程数keepAliveTime:线程池维护线程所允许的空闲时间,当线程池中的线程数量大于corePoolSize的时候,如果这时没有新的任务提交,核心线程外的线程不会立即销毁,而是会等待,直到等待的时间超过了keepAliveTimeunit:时间单位workQueue:等待队列,当任务提交时,如果线程池中的线程数量大于等于corePoolSize的时候,把该任务封装成一个Worker对象放入等待队列threadFactory:它是ThreadFactory类型的变量,线程工厂,用来创建新的线程handler:它是RejectedExecutionHandler类型的变量,表示线程池的饱和策略。如果阻塞队列满了并且没有空闲的线程,这时如果继续提交任务,就需要采取一种策略处理该任务。线程池提供了4种策略:AbortPolicy:直接抛出异常,这是默认策略;CallerRunsPolicy:用调用者所在的线程来执行任务;DiscardOldestPolicy:丢弃阻塞队列中靠最前的任务,并执行当前任务;DiscardPolicy:直接丢弃任务;
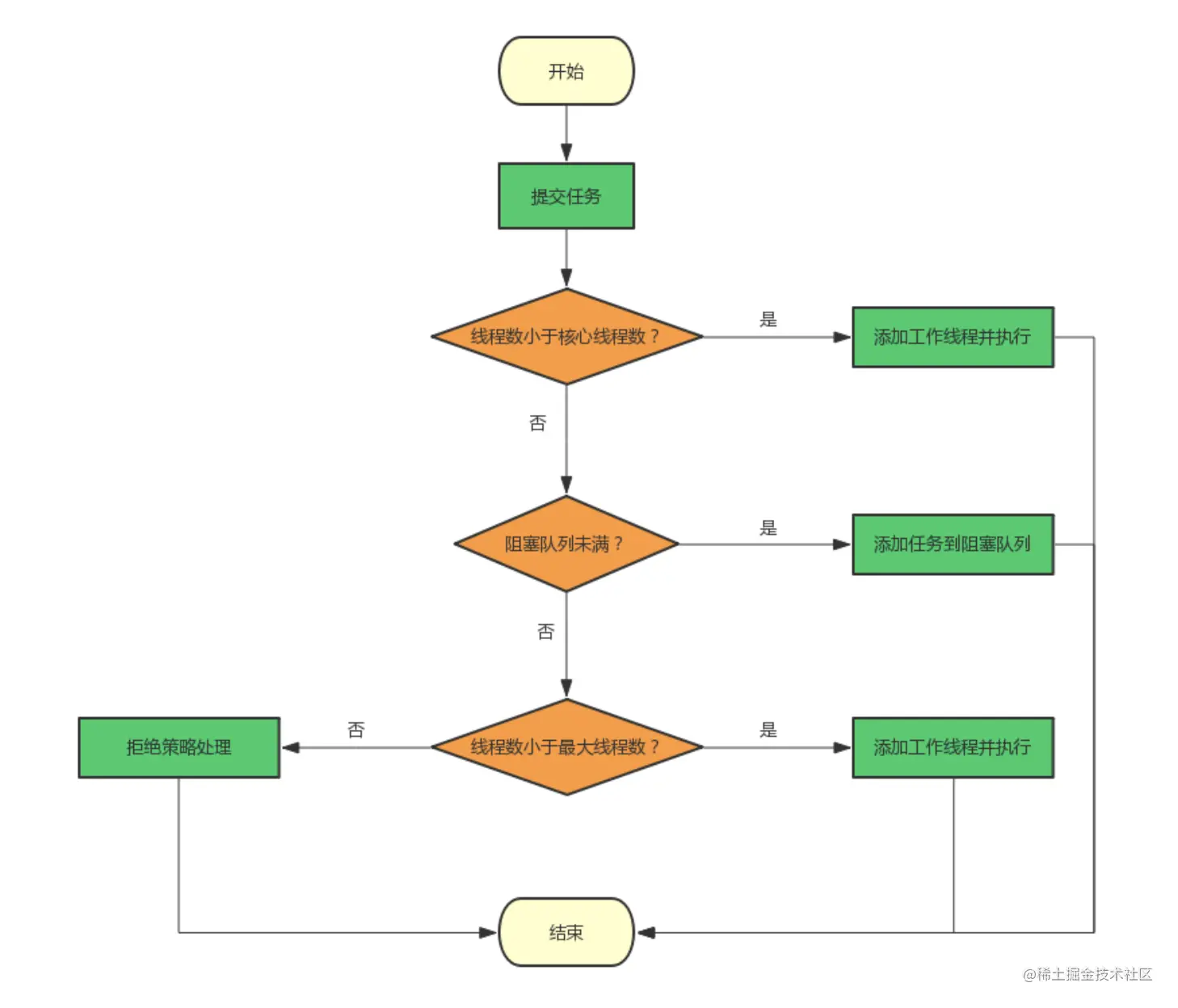
核心思想

当有新任务提交的时候,首先会执行以下判断:
- 如果运行的线程少于
corePoolSize,则创建新线程来处理任务,即使线程池中的其他线程是空闲的; - 如果线程池中的线程数量大于等于
corePoolSize且小于maximumPoolSize,则只有当workQueue满时才创建新的线程去处理任务; - 如果设置的
corePoolSize和maximumPoolSize相同,则创建的线程池的大小是固定的,这时如果有新任务提交,若workQueue未满,则将请求放入workQueue中,等待有空闲的线程去从workQueue中取任务并处理; - 如果运行的线程数量大于等于
maximumPoolSize,这时如果workQueue已经满了,则通过handler所指定的策略来处理任务;
所以,任务提交时,判断的顺序为 corePoolSize –> workQueue –> maximumPoolSize。
源码
execute 方法
public void execute(Runnable command) {
// 首先判断任务是否为null,如果为null,抛出空指针异常
if (command == null)
throw new NullPointerException();
/*
* Proceed in 3 steps:
*
* 1\. If fewer than corePoolSize threads are running, try to
* start a new thread with the given command as its first
* task. The call to addWorker atomically checks runState and
* workerCount, and so prevents false alarms that would add
* threads when it shouldn't, by returning false.
*
* 2\. If a task can be successfully queued, then we still need
* to double-check whether we should have added a thread
* (because existing ones died since last checking) or that
* the pool shut down since entry into this method. So we
* recheck state and if necessary roll back the enqueuing if
* stopped, or start a new thread if there are none.
*
* 3\. If we cannot queue task, then we try to add a new
* thread. If it fails, we know we are shut down or saturated
* and so reject the task.
*/
// 获取ctl
int c = ctl.get();
// workerCountOf方法是获取工作线程数
// 如果当前工作线程数小于corePoolSize核心线程数
if (workerCountOf(c) < corePoolSize) {
// 添加核心线程,其中true是根据corePoolSize判断,false是根据maximumPoolSize判断
if (addWorker(command, true))
// 如果添加核心线程成功,直接return
return;
// 如果失败,再次获取ctl
c = ctl.get();
}
// 如果当前线程池状态是Running,并且任务添加到workQueue队列中成功
if (isRunning(c) && workQueue.offer(command)) {
// 再次获取ctl
int recheck = ctl.get();
// 再次判断线程池状态,如果线程池状态不是Running了,需要将刚才添加到workQueue队列中的任务移除
if (! isRunning(recheck) && remove(command))
// 移除workQueue队列中的任务
reject(command);
// 如果工作线程数为0,则执行addWorker方法
// 第一个参数为null,表示在线程池中创建一个线程,但不去启动
// 第二个参数为false,代表是根据maximumPoolSize进行判断
// 如果判断workerCount大于0,则直接返回,在workQueue中新增的command会在将来的某个时刻被执行。
else if (workerCountOf(recheck) == 0)
addWorker(null, false);
}
// 如果执行到这里,有两种情况:
// 1\. 线程池已经不是RUNNING状态;
// 2\. 线程池是RUNNING状态,但workerCount >= corePoolSize并且workQueue已满。
// 这时,再次调用addWorker方法,但第二个参数传入为false,将线程池的有限线程数量的上限设置为maximumPoolSize;
// 如果失败则拒绝该任务
else if (!addWorker(command, false))
reject(command);
}
我们在执行 execute() 方法时,如果线程池状态一直是 RUNNING 的话:
- 如果
workerCount < corePoolSize,则创建并启动一个线程来执行新提交的任务; - 如果
workerCount >= corePoolSize,且线程池内的阻塞队列未满,则将任务添加到该阻塞队列中; - 如果
workerCount >= corePoolSize && workerCount < maximumPoolSize,且线程池内的阻塞队列已满,则创建并启动一个线程来执行新提交的任务; - 如果
workerCount >= maximumPoolSize,并且线程池内的阻塞队列已满, 则根据拒绝策略来处理该任务, 默认的处理方式是直接抛异常。
这里要注意一下 addWorker(null, false);,也就是创建一个线程,但并没有传入任务,因为任务已经被添加到workQueue中了,所以 worker 在执行的时候,会直接从 workQueue 中获取任务。所以,在 workerCountOf(recheck) == 0 时执行 addWorker(null, false); 也是为了保证线程池在 RUNNING 状态下必须要有一个线程来执行任务。
addWorker 方法
addWorker() 方法的主要工作是在线程池中创建一个新的线程并执行。其中 firstTask 参数为新创建线程第一个需要执行的任务。core 参数如果为 true,则使用 corePoolSize 进行判断,false 则使用 maximumPoolSize。
private boolean addWorker(Runnable firstTask, boolean core) {
retry:
for (;;) {
// 获取ctl
int c = ctl.get();
// 获取线程池状态
int rs = runStateOf(c);
// Check if queue empty only if necessary.
// 首先,如果rs >= SHUTDOWN,则表示线程池不再接收新任务
// 之后,再判断后面三个条件,只要有一个不满足,就返回false
// 如果rs == SHUTDOWN,因为不再接收任务了,firstTask不是null,返回false
// 如果firstTask是null,并且workQueue为空,也返回false
// 因为workQueue已经为空了,不需要再创建线程了
if (rs >= SHUTDOWN &&
! (rs == SHUTDOWN &&
firstTask == null &&
! workQueue.isEmpty()))
return false;
for (;;) {
// 获取工作线程
int wc = workerCountOf(c);
// 首先判断wc >= CAPACITY,如果大于等于工作线程最大值,返回false
// 之后,如果core是true,则与corePoolSize比较,是false,则与maximumPoolSize比较
if (wc >= CAPACITY ||
wc >= (core ? corePoolSize : maximumPoolSize))
return false;
// 对工作线程执行+1操作,
if (compareAndIncrementWorkerCount(c))
// 如果+1成功,跳出外层循环
// CAS方式,并发操作,只能有一个线程+1成功
break retry;
c = ctl.get(); // Re-read ctl
// 判断线程池状态是否有变化
if (runStateOf(c) != rs)
continue retry;
// else CAS failed due to workerCount change; retry inner loop
}
}
// 工作线程是否启动标识
boolean workerStarted = false;
// 工作线程是否添加表示标识
boolean workerAdded = false;
// Worker就是工作线程
Worker w = null;
try {
// 创建新的工作线程,将firstTask传入Worker对象
w = new Worker(firstTask);
// 获取线程
final Thread t = w.thread;
if (t != null) {
// 加锁
final ReentrantLock mainLock = this.mainLock;
mainLock.lock();
try {
// Recheck while holding lock.
// Back out on ThreadFactory failure or if
// shut down before lock acquired.
// 获取线程池状态
int rs = runStateOf(ctl.get());
// 如果线程池是RUNNING状态,或者线程池是SHUTDOWN状态且firstTask是null
// 向线程池中添加线程
if (rs < SHUTDOWN ||
(rs == SHUTDOWN && firstTask == null)) {
if (t.isAlive()) // precheck that t is startable
throw new IllegalThreadStateException();
// workers是HashSet,保存线程池中的所有工作线程
workers.add(w);
int s = workers.size();
// 记录线程池中出现的最大线程数
if (s > largestPoolSize)
largestPoolSize = s;
// 将线程添加状态置为true,代表线程添加成功
workerAdded = true;
}
} finally {
// 释放锁
mainLock.unlock();
}
// 如果线程添加成功,启动线程,将线程启动状态置为true
if (workerAdded) {
t.start();
workerStarted = true;
}
}
} finally {
if (! workerStarted)
addWorkerFailed(w);
}
return workerStarted;
}
Worker 类
线程池中,每一个线程被封装成一个 Worker 对象,ThreadPool 维护的其实就是一组 Worker 对象。
我们可以看到 Worker 类继承了 AQS,实现了 Runnable 接口。其中包括两个属性,firstTask 和 thread。其中 firstTask 用来保存传入的任务,而 thread 是在调用构造方法时通过 ThreadFactory 类来创建的线程,用来处理任务。
private final class Worker
extends AbstractQueuedSynchronizer
implements Runnable
{
/**
* This class will never be serialized, but we provide a
* serialVersionUID to suppress a javac warning.
*/
private static final long serialVersionUID = 6138294804551838833L;
/** Thread this worker is running in. Null if factory fails. */
final Thread thread;
/** Initial task to run. Possibly null. */
Runnable firstTask;
/** Per-thread task counter */
volatile long completedTasks;
/**
* Creates with given first task and thread from ThreadFactory.
* @param firstTask the first task (null if none)
*/
Worker(Runnable firstTask) {
setState(-1); // inhibit interrupts until runWorker
this.firstTask = firstTask;
this.thread = getThreadFactory().newThread(this);
}
/** Delegates main run loop to outer runWorker */
public void run() {
runWorker(this);
}
// Lock methods
//
// The value 0 represents the unlocked state.
// The value 1 represents the locked state.
protected boolean isHeldExclusively() {
return getState() != 0;
}
protected boolean tryAcquire(int unused) {
if (compareAndSetState(0, 1)) {
setExclusiveOwnerThread(Thread.currentThread());
return true;
}
return false;
}
protected boolean tryRelease(int unused) {
setExclusiveOwnerThread(null);
setState(0);
return true;
}
public void lock() { acquire(1); }
public boolean tryLock() { return tryAcquire(1); }
public void unlock() { release(1); }
public boolean isLocked() { return isHeldExclusively(); }
void interruptIfStarted() {
Thread t;
if (getState() >= 0 && (t = thread) != null && !t.isInterrupted()) {
try {
t.interrupt();
} catch (SecurityException ignore) {
}
}
}
}
runWorker 方法
因为 Worker 类实现了 Runnable 接口,因此,在 Worker 对象启动的时候,会调用重新的 run 方法,run 方法中调用了 runWorker 方法。
final void runWorker(Worker w) {
Thread wt = Thread.currentThread();
// 获取第一个任务
Runnable task = w.firstTask;
w.firstTask = null;
// 允许中断
w.unlock(); // allow interrupts
// 是否因为异常退出循环
boolean completedAbruptly = true;
try {
// 如果task为null,则通过getTask来获取任务
// 也就是Worker自身有携带任务,直接执行
// 如果Worker自身没有携带任务,那么就通过getTask方法取工作队列中获取任务
while (task != null || (task = getTask()) != null) {
w.lock();
// If pool is stopping, ensure thread is interrupted;
// if not, ensure thread is not interrupted. This
// requires a recheck in second case to deal with
// shutdownNow race while clearing interrupt
// 判断线程池状态是否大于等于STOP,如果是,要中断当前线程
if ((runStateAtLeast(ctl.get(), STOP) ||
// DCL
(Thread.interrupted() &&
runStateAtLeast(ctl.get(), STOP))) &&
!wt.isInterrupted())
wt.interrupt();
try {
beforeExecute(wt, task);
Throwable thrown = null;
try {
// 执行任务
task.run();
} catch (RuntimeException x) {
thrown = x; throw x;
} catch (Error x) {
thrown = x; throw x;
} catch (Throwable x) {
thrown = x; throw new Error(x);
} finally {
afterExecute(task, thrown);
}
} finally {
task = null;
w.completedTasks++;
w.unlock();
}
}
completedAbruptly = false;
} finally {
processWorkerExit(w, completedAbruptly);
}
}
runWorker 方法的执行过程:
while循环不断地通过getTask()方法获取任务;getTask()方法从阻塞队列中取任务;- 如果线程池正在停止,那么要保证当前线程是中断状态,否则要保证当前线程不是中断状态;
- 调用
task.run()方法执行任务; - 如果
task为null则跳出循环,执行processWorkerExit()方法; runWork()方法执行完毕,也代表着Worker中的run方法执行完毕,摧毁线程;
getTask 方法
getTask 方法主要用来在阻塞队列中获取任务。
private Runnable getTask() {
// timeOut变量的值表示上次从阻塞队列中取任务时是否超时
boolean timedOut = false; // Did the last poll() time out?
for (;;) {
int c = ctl.get();
int rs = runStateOf(c);
// Check if queue empty only if necessary.
// 如果线程池状态rs >= SHUTDOWN,也就是说是非RUNNING状态,那么再判断
// rs >= STOP,线程池是否正在stop
// 阻塞队列为空
// 如果上面两个条件有一个满足,需要工作线程数-1,并返回null
if (rs >= SHUTDOWN && (rs >= STOP || workQueue.isEmpty())) {
decrementWorkerCount();
return null;
}
int wc = workerCountOf(c);
// Are workers subject to culling?
// 判断核心线程是否允许超时
// 判断工作线程数时候大于核心线程数
boolean timed = allowCoreThreadTimeOut || wc > corePoolSize;
// 判断工作线程是否超过最大线程数
if ((wc > maximumPoolSize || (timed && timedOut))
&& (wc > 1 || workQueue.isEmpty())) {
// 工作线程数-1
if (compareAndDecrementWorkerCount(c))
return null;
continue;
}
try {
// 如果是非核心,走poll,拉取工作队列任务
// 如果是核心线程,走take一直阻塞,拉取工作队列任务
Runnable r = timed ?
workQueue.poll(keepAliveTime, TimeUnit.NANOSECONDS) :
workQueue.take();
if (r != null)
return r;
timedOut = true;
} catch (InterruptedException retry) {
timedOut = false;
}
}
}
processWorkerExit 方法
private void processWorkerExit(Worker w, boolean completedAbruptly) {
// 如果completedAbruptly为true,说明线程在执行时出现了异常,需要对工作线程数减1
// 执行正常的情况下,是在getTask方法中进行减1操作
if (completedAbruptly) // If abrupt, then workerCount wasn't adjusted
decrementWorkerCount();
final ReentrantLock mainLock = this.mainLock;
mainLock.lock();
try {
// 将当前工作线程完成的任务个数赋值给整个线程池中的任务数
completedTaskCount += w.completedTasks;
// 从workers中移除,表示从线程池中移除了一个工作线程
workers.remove(w);
} finally {
mainLock.unlock();
}
// 判断线程池是否可以中止,线程池状态是否发生变化
tryTerminate();
int c = ctl.get();
// 如果当前线程池状态小于STOP
if (runStateLessThan(c, STOP)) {
// 判断线程池中的工作队列是否还有任务,并且工作线程是否还在
if (!completedAbruptly) {
int min = allowCoreThreadTimeOut ? 0 : corePoolSize;
if (min == 0 && ! workQueue.isEmpty())
min = 1;
if (workerCountOf(c) >= min)
return; // replacement not needed
}
// 添加非核心空任务的线程处理工作队列中的任务
addWorker(null, false);
}
}