Git分布式版本控制工具
1. Git概述
1.1 Git历史
Git 诞生于一个极富纷争大举创新的年代。Linux 内核开源项目有着为数众多的参与者。 绝大多数的 Linux 内核维护工作都花在了提交补丁和保存归档的繁琐事务上(1991-2002年间)。 到 2002 年,整个项目组开始启用一个专有的分布式版本控制系统 BitKeeper 来管理和维护代码。
到了 2005 年,开发 BitKeeper 的商业公司同 Linux 内核开源社区的合作关系结束,他们收回了 Linux 内核社区免费使用 BitKeeper 的权力。 这就迫使 Linux 开源社区(特别是 Linux 的缔造者 Linus Torvalds)基于使用 BitKeeper 时的经验教训,开发出自己的版本系统。
他们对新的系统制订了若干目标:
速度
简单的设计
对非线性开发模式的强力支持(允许成千上万个并行开发的分支)
完全分布式
有能力高效管理类似 Linux 内核一样的超大规模项目(速度和数据量)
1.2 Git与SVN对比
SVN是集中式版本控制系统,版本库是集中放在中央服务器的,而开发人员工作的时候,用的都是自己的电脑,所以首先要从中央服务器下载最新的版本,然后开发,开发完后,需要把自己开发的代码提交到中央服务器。
集中式版本控制工具缺点:
服务器单点故障
容错性差
Git是分布式版本控制系统(Distributed Version Control System,简称 DVCS) ,分为两种类型的仓库:
本地仓库和远程仓库
本地仓库:是在开发人员自己电脑上的Git仓库
远程仓库:是在远程服务器上的Git仓库
Clone:克隆,就是将远程仓库复制到本地
Push:推送,就是将本地仓库代码上传到远程仓库
Pull:拉取,就是将远程仓库代码下载到本地仓库

1.3 Git工作流程
工作流程如下:
1.从远程仓库中克隆代码到本地仓库
2.从本地仓库中checkout代码然后进行代码修改
3.在提交前先将代码提交到暂存区
4.提交到本地仓库。本地仓库中保存修改的各个历史版本
5.修改完成后,需要和团队成员共享代码时,将代码push到远程仓库

1.4 Git下载与安装
下载地址: https://git-scm.com/download

下载完成后可以得到如下安装文件:
2. Git代码托管服务
2.1 常用的Git代码托管服务
前面我们已经知道了Git中存在两种类型的仓库,即本地仓库和远程仓库。那么我们如何搭建Git远程仓库呢?我们可以借助互联网上提供的一些代码托管服务来实现,其中比较常用的有GitHub、码云、GitLab等。
gitHub( 地址:https://github.com/ )是一个面向开源及私有软件项目的托管平台,因为只支持Git 作为唯一的版本库格式进行托管,故名gitHub
码云(地址: https://gitee.com/ )是国内的一个代码托管平台,由于服务器在国内,所以相比于GitHub,码云速度会更快
GitLab (地址: https://about.gitlab.com/ )是一个用于仓库管理系统的开源项目,使用Git作为代码管理工具,并在此基础上搭建起来的web服务
2.2 在码云注册账号
要想使用码云的相关服务,需要注册账号(地址: https://gitee.com/signup )

2.3 登录码云并创建Git远程仓库
注册完成后就可以使用刚刚注册的邮箱进行登录(地址: https://gitee.com/login )

登录成功后就可以创建Git远程仓库


其中,选择分支模式
说到这里,同样记录下分支管理:
一般情况:
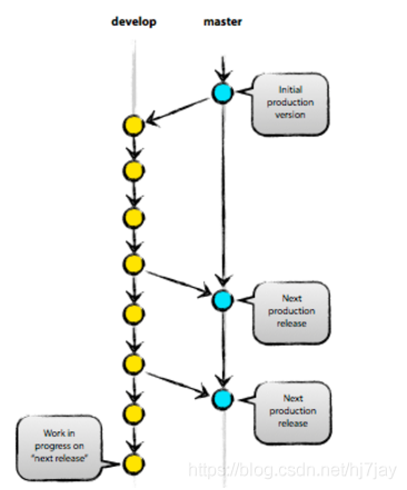
● master和develop并行。
● master上始终是最稳定的代码,develop是正在开发的代码。
● feature则是某个开发为了自己的功能拉的分支。
不一般情况:
● develop正在开发,如果你上线突然被拒绝了,这时候就要从master上开一个热分支,或者release分支也行,改好之后在分别合并到其他分支。但,本人感觉release通常意味着终止。别在从release上拉分支了。
- 主分支:

在核心部分,研发模型很大程度上靠其他现有模型支撑的。中心库有2个可一直延续的分支:
● master分支
● develop分支
每个Git用户都要熟悉原始的master分支。与master分支并行的另一个分支,我们称之为develop分支。
我们把原始库/master库认作为主分支,HEAD的源代码存在于此版本中,并且随时都是一个预备生产状态。
我们把origin/develop库认为是主分支,该分支HEAD源码始终体现下个发布版的最新软件变更。有人称这个为“集成分支”,而这是每晚自动构建得来的。
当develop分支的源码到达了一个稳定状态待发布,所有的代码变更需要以某种方式合并到master分支,然后标记一个版本号。如何操作将在稍后详细介绍。
所以,每次变更都合并到了master,这就是新产品的定义。在这一点,我们倾向于严格执行这一点,从而,理论上,每当对master有一个提交操作,我们就可以使用Git钩子脚本来自动构建并且发布软件到生产服务器。
完成后可以查看仓库信息
- 辅助性分支
我们的开发模型使用了各种辅助性分支,这些分支与关键分支(master和develop)一起,用来支持团队成员们并行开发,使得易于追踪功能,协助生产发布环境准备,以及快速修复实时在线问题。与关键分支不同,这些分支总是有一个有限的生命期,因为他们最终会被移除。
我们用到的分支类型包括:
● 功能分支
● 发布分支
● 热修复分支
每一种分支有一个特定目的,并且受限于严格到规则,比如:可以用哪些分支作为源分支,哪些分支能作为合并目标。我们马上将进行演练。
从技术角度来看,这些分支绝不是特殊分支。分支的类型基于我们使用的方法来进行分类。它们理所当然是普通的Git分支。
- 功能分支

可能是develop分支的分支版本,最终必须合并到develop分支中。
分支命名规则:除了master、develop、release-*、orhotfix-之外,其他命名均可。
功能分支(有时被称为topic分支)通常为即将发布或者未来发布版开发新的功能。当新功能开始研发,包含该功能的发布版本在这个还是无法确定发布时间的。功能版本的实质是只要这个功能处于开发状态它就会存在,但是最终会或合并到develop分支(确定将新功能添加到不久的发布版中)或取消(譬如一次令人失望的测试)。
功能分支通常存在于开发者的软件库,而不是在源代码库中。
Release 分支
Release分支可能从develop分支分离而来,但是一定要合并到develop和master分支上,它的习惯命名方式为:release-。
Release分支是为新产品的发布做准备的。它允许我们在最后时刻做一些细小的修改。他们允许小bugs的修改和准备发布元数据(版本号,开发时间等等)。当在Release分支完成这些所有工作以后,对于下一次打的发布,develop分支接收features会更加明确。
从develop分支创建新的Release分支的关键时刻是develop分支达到了发布的理想状态。至少所有这次要发布的features必须在这个点及时合并到develop分支。对于所有未来准备发布的features必须等到Release分支创建以后再合并。
在Release分支创建的时候要为即将发行版本分配一个版本号,一点都不早。直到那时,develop分支反映的变化都是为了下一个发行版,但是在Release分支创建之前,下一个发行版到底叫0.3还是1.0是不明确的。这个决定是在Release分支创建时根据项目在版本号上的规则制定的。
- 热修复分支

可以基于master分支,必须合并回develop和master分支。
分支名约定:hotfix-*
热修复分支与发布分支很相似,他们都为新的生成环境发布做准备,尽管这是未经计划的。他们来自生产环境的处于异常状态压力。当生成环境验证缺陷必须马上修复是,热修复分支可以基于master分支上对应与线上版本的tag创建。
其本质是团队成员(在develop分支上)的工作可以继续,而另一个人准备生产环境的快速修复。
创建修补bug分支
hotfix branch(修补bug分支)是从Master分支上面分出来的。例如,1.2版本是当前生产环境的版本并且有bug。但是开发分支(develop)变化还不稳定。我们需要分出来一个修补bug分支(hotfix branch)来解决这种情况。
$ git checkout -b hotfix-1.2.1 master
Switched to a new branch "hotfix-1.2.1"
$ ./bump-version.sh 1.2.1
Files modified successfully, version bumped to 1.2.1.
$ git commit -a -m "Bumped version number to 1.2.1"
[hotfix-1.2.1 41e61bb] Bumped version number to 1.2.1
1 files changed, 1 insertions(+), 1 deletions(-)
分支关闭的时侯不要忘了更新版本号(bump the version)
然后,修复bug,一次提交或者多次分开提交。
$ git commit -m "Fixed severe production problem"
[hotfix-1.2.1 abbe5d6] Fixed severe production problem
5 files changed, 32 insertions(+), 17 deletions(-)
完成一个hotfix分支
完成一个bugfix之后,需要把butfix合并到master和develop分支去,这样就可以保证修复的这个bug也包含到下一个发行版中。这一点和完成release分支很相似。
首先,更新master并对release打上tag:
$ git checkout master
Switched to branch 'master'
$ git merge --no-ff hotfix-1.2.1
Merge made by recursive.
(Summary of changes)
$ git tag -a 1.2.1
编辑:你可能也会想使用 -sor-u 参数来对你的tag进行加密
下一步,把bugfix添加到develop分支中:
$ git checkout develop
Switched to branch 'develop'
$ git merge --no-ff hotfix-1.2.1
Merge made by recursive.
(Summary of changes)
规则的一个例外是: 如果一个release分支已经存在,那么应该把hotfix合并到这个release分支,而不是合并到develop分支。当release分支完成后, 将bugfix分支合并回release分支也会使得bugfix被合并到develop分支。(如果在develop分支的工作急需这个bugfix,等不到release分支的完成,那你也可以把bugfix合并到develop分支)
最后,删除临时分支:
$ git branch -d hotfix-1.2.1
Deleted branch hotfix-1.2.1 (was abbe5d6).
摘要
尽管这个分支模型没有任何震撼的新东西, 文章开头的图表在我们的项目中表现出惊人的实用性。它形成了一个优雅的思维模型,易于领悟并使团队成员发展出对分支和发布过程的共同理解。

在这里插入图片描述
每个Git远程仓库都会对应一个网络地址,可以点击克隆/下载按钮弹出窗口并点击复制按钮获得这个网络地址

2.4 邀请其他用户成为仓库成员
前面已经在码云上创建了自己的远程仓库,目前仓库成员只有自己一个人(身份为管理员)。在企业实际开发中,一个项目往往是由多个人共同开发完成的,为了使多个参与者都有权限操作远程仓库,就需要邀请其他项目参与者成为当前仓库的成员。

3. Git常用命令
3.1 环境配置
当安装Git后首先要做的事情是设置用户名称和email地址。这是非常重要的,因为每次Git提交都会使用该用户信息
设置用户信息
git config --global user.name “ittest”
git config --global user.email “hello@ittest.cn”
查看配置信息
git config --list
git config user.name
通过上面的命令设置的信息会保存在~/.gitconfig文件中
3.2 获取Git仓库
要使用Git对我们的代码进行版本控制,首先需要获得Git仓库
获取Git仓库通常有两种方式:
在本地初始化一个Git仓库
从远程仓库克隆
3.2.1在本地初始化一个Git仓库
执行步骤如下:
在电脑的任意位置创建一个空目录(例如repo1)作为我们的本地Git仓库
进入这个目录中,点击右键打开Git bash窗口
执行命令git init
如果在当前目录中看到.git文件夹(此文件夹为隐藏文件夹)则说明Git仓库创建成功
3.2.2从远程仓库克隆
可以通过Git提供的命令从远程仓库进行克隆,将远程仓库克隆到本地
命令形式为:git clone 远程Git仓库地址

3.3工作目录、暂存区以及版本库概念
为了更好的学习Git,我们需要了解Git相关的一些概念,这些概念在后面的学习中会经常提到
版本库:前面看到的.git隐藏文件夹就是版本库,版本库中存储了很多配置信息、日志信息和文件版本信息等
工作目录(工作区):包含.git文件夹的目录就是工作目录,主要用于存放开发的代码
暂存区:.git文件夹中有很多文件,其中有一个index文件就是暂存区,也可以叫做stage。暂存区是一个临时保存修改文件的地方

3.4 Git工作目录下文件的两种状态
Git工作目录下的文件存在两种状态:
untracked 未跟踪(未被纳入版本控制)
tracked 已跟踪(被纳入版本控制)
Unmodified 未修改状态
Modified 已修改状态
Staged 已暂存状态
这些文件的状态会随着我们执行Git的命令发生变化
3.5 本地仓库操作
git status 查看文件状态

也可以使用git status –s 使输出信息更加简洁

git add 将未跟踪的文件加入暂存区

将新创建的文件加入暂存区后查看文件状态

git reset 将暂存区的文件取消暂存

将文件取消暂存后查看文件状态

git commit 将暂存区的文件修改提交到本地仓库

git rm 删除文件
删除文件后查看文件状态

上面删除的只是工作区的文件,需要提交到本地仓库

将文件添加至忽略列表
一般我们总会有些文件无需纳入Git 的管理,也不希望它们总出现在未跟踪文件列表。 通常都是些自动生成的文件,比如日志文件,或者编译过程中创建的临时文件等。 在这种情况下,我们可以在工作目录中创建一个名为 .gitignore 的文件(文件名称固定),列出要忽略的文件模式。下面是一个示例:
# no .a files
*.a
# but do track lib.a, even though you're ignoring .a files above
!lib.a
# only ignore the TODO file in the current directory, not subdir/TODO
/TODO
# ignore all files in the build/ directory
build/
# ignore doc/notes.txt, but not doc/server/arch.txt
doc/*.txt
# ignore all .pdf files in the doc/ directory
doc/**/*.pdf
git log 查看日志记录
3.6 远程仓库操作
前面执行的命令操作都是针对的本地仓库,接下来关于远程仓库的一些操作,具体包括:
3.6.1查看远程仓库
如果想查看已经配置的远程仓库服务器,可以运行 git remote 命令。 它会列出指定的每一个远程服务器的简写。 如果已经克隆了远程仓库,那么至少应该能看到 origin ,这是 Git 克隆的仓库服务器的默认名字

3.6.2 添加远程仓库
运行 git remote add 添加一个新的远程 Git 仓库,同时指定一个可以引用的简写
3.6.3 从远程仓库克隆
如果你想获得一份已经存在了的 Git 仓库的拷贝,这时就要用到 git clone 命令。 Git 克隆的是该 Git 仓库服务器上的几乎所有数据(包括日志信息、历史记录等),而不仅仅是复制工作所需要的文件。 当你执行 git clone 命令的时候,默认配置下远程 Git 仓库中的每一个文件的每一个版本都将被拉取下来。
克隆仓库的命令格式是 git clone [url]

3.6.4 移除无效的远程仓库
如果因为一些原因想要移除一个远程仓库 ,可以使用 git remote rm

注意:此命令只是从本地移除远程仓库的记录,并不会真正影响到远程仓库
3.6.5 从远程仓库中抓取与拉取
git fetch 是从远程仓库获取最新版本到本地仓库,不会自动merge

git pull 是从远程仓库获取最新版本并merge到本地仓库

注意:如果当前本地仓库不是从远程仓库克隆,而是本地创建的仓库,并且仓库中存在文件,此时再从远程仓库拉取文件的时候会报错(fatal: refusing to merge unrelated histories ),解决此问题可以在git pull命令后加入参数–allow-unrelated-histories
3.6.6 推送到远程仓库
当你想分享你的代码时,可以将其推送到远程仓库。 命令形式:git git push [remote-name][branch-name]
3.7 Git分支
几乎所有的版本控制系统都以某种形式支持分支。 使用分支意味着你可以把你的工作从开发主线上分离开来,以免影响开发主线。Git 的master分支并不是一个特殊分支。 它跟其它分支没有区别。 之所以几乎每一个仓库都有 master 分支,是因为git init 命令默认创建它,并且大多数人都懒得去改动它。
以下分支的相关命令,具体如下:
3.7.1 查看分支
# 列出所有本地分支
$ git branch
# 列出所有远程分支
$ git branch -r
# 列出所有本地分支和远程分支
$ git branch -a

3.7.2 创建分支

3.7.3 切换分支

3.7.4 推送至远程仓库分支

3.7.5 合并分支

有时候合并操作不会如此顺利。 如果你在两个不同的分支中,对同一个文件的同一个部分进行了不同的修改,Git 就没办法合并它们,同时会提示文件冲突。此时需要我们打开冲突的文件并修复冲突内容,最后执行git add命令来标识冲突已解决

3.7.5 删除分支

如果要删除的分支中进行了一些开发动作,此时执行上面的删除命令并不会删除分支,如果坚持要删除此分支,可以将命令中的-d参数改为-D

注:如果要删除远程仓库中的分支,可以使用命令git push
origin –d branchName