作者:钟华
审校:宋净超
原文链接:https://www.servicemesher.com/blog/istio-analysis-5/
在 istio 的应用场景中,异地多集群网格是其中最复杂的场景之一,本文将对「多网络单控制面」的搭建和连通过程进行分析。
1.多集群网格背景介绍
Istio 并不是单一领域的技术,它综合了诸多服务治理领域的解决方案和最佳实践。在模型上,istio 提供了多个层次的抽象,以适配不同的平台场景; 在实际应用上,istio 提供了若干可选的开源系统和技术,并合理的将这些系统组合在一起,以实现服务网格中的「连接」、「安全」、「控制」和「可观测性」。

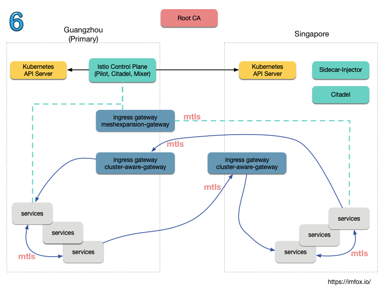
在 istio 的应用场景中,异地多集群网格是其中最复杂的场景之一。istio 在 1.1 后提供了三种多集群的连通拓扑:
多控制面
单网络单控制面
多网络单控制面
第一种「多控制面连通拓扑」,严格的讲每个 kubernetes 集群仍然是独立的服务网格,各网格之间服务实例无法共享,互相访问不透明. 应用场景有限,实现简单。
第二种「单网络单控制面拓扑」,实现了多 kubernetes 集群融合为一个服务网格,但是该种拓扑对网络有严格的要求: 需要所有集群处于同一个扁平网络,pod ip 互通且不重叠,使用 VPN 连通多集群网络是常见的一个选项。不过这些网络需求在实际环境可能难以满足,也限制了该拓扑的应用场景。
第三种「多网络单控制面」,同样实现了多 kubernetes 集群融合为一个服务网格,且在网络上没有上述限制,每个多 kubernetes 集群是一个独立的网络,甚至可以分布于不同地域。但其实现也最复杂,该拓扑模型可以实现「地域感知路由」、「异地容灾」等高级应用场景。
本文将对第三种「多网络单控制面」的搭建和连通过程进行分析:

在该拓扑中,只有主集群中存在一个控制面,所有集群都可以包含数据面,所有数据面的服务实例共享且可以透明互通。我们可以简单描述该拓扑的连通需求:
本文将尝试在广州和新加坡地域各自创建一个 kubernetes 集群,在广州集群创建 istio 控制面,然后将 2 个集群进行连通,实现「多网络单控制面」的多集群服务网格。
相关代码汇总于: https://github.com/zhongfox/multicluster-demo
2. 主集群配置
首先分别在广州和新加坡地域创建好 kubernetes 集群,并获得 kube api 访问凭证存于本地,kube config context 分别命名为 guangzhou 和 singapore.
在广州集群上,安装好单集群 istio 组件:

2.1 主集群访问子集群 kube api
istio 控制面只存在于广州主集群中,控制面需要能获取到所有集群的服务发现数据,因此主集群中需要配置子集群的访问凭证:
使用 guangzhou kube context:
% kubectl config use-context guangzhou将 singapore 集群访问凭证存到 guangzhou 集群的 secret 中:
% kubectl --context=guangzhou -n istio-system create secret \ generic singapore-secret --from-file singapore
同时需要给该 secret 设置 label istio/multiCluster=true:
kubectl label --context=guangzhou secret singapore-secret istio/multiCluster=true -n istio-system
在 Pilot 源码中,会创建 SecretController 来 list/watch lable istio/multiCluster=true 的 secret,并实例化 remoteKubeController,作为网格服务发现数据的来源之一。

2.2 将控制面组件暴露给子集群使用
在主集群中创建 ingress gateway meshexpansion-gateway 将 Pilot,Mixer 和 citadel 暴露给子集群使用:
apiVersion: networking.istio.io/v1alpha3kind: Gatewaymetadata: name: meshexpansion-gateway namespace: istio-system labels: app: gatewaysspec: selector: istio: ingressgateway servers: - port: number: 15011 protocol: TCP name: tcp-pilot hosts: - "*" - port: number: 8060 protocol: TCP name: tcp-citadel hosts: - "*" - port: number: 15004 name: tls-mixer protocol: TLS tls: mode: AUTO_PASSTHROUGH hosts: - "*"
metadata:
name: meshexpansion-gateway
namespace: istio-system
labels:
app: gateways
spec:
selector:
istio: ingressgateway
servers:
- port:
number: 15011
protocol: TCP
name: tcp-pilot
hosts:
- "*"
- port:
number: 8060
protocol: TCP
name: tcp-citadel
hosts:
- "*"
- port:
number: 15004
name: tls-mixer
protocol: TLS
tls:
mode: AUTO_PASSTHROUGH
hosts:
- "*"
该 gateway 要生效,还需要配置相关的 VirtualService:
创建 VirtualService
meshexpansion-vs-pilot,将主集群 Pilot 通过 gateway 暴露给子集群使用.创建 VirtualService
meshexpansion-vs-citadel,将主集群 Citadel 通过 gateway 暴露给子集群使用.
以上配置在install/primarycluster-meshexpansion-gateway.yaml中,等同于执行:
% kubectl apply -f install/primarycluster-meshexpansion-gateway.yaml以上步骤配置完毕后,我们还需要将网格中对 Pilot,Mixer 的访问调整为以上端口,包括:
1) 网格全局配置:
% kubectl -nistio-system edit cm istio......defaultConfig: discoveryAddress: istio-pilot.istio-system:15011......mixerCheckServer: istio-policy.istio-system.svc.cluster.local:15004mixerReportServer: istio-telemetry.istio-system.svc.cluster.local:15004
......
defaultConfig:
discoveryAddress: istio-pilot.istio-system:15011
......
mixerCheckServer: istio-policy.istio-system.svc.cluster.local:15004
mixerReportServer: istio-telemetry.istio-system.svc.cluster.local:15004
2) 控制面中 istio-ingressgateway istio-egressgateway的启动参数,修改对 pilot 的访问地址,从 15010(HTTP 端口)改为 15011(mTLS 端口):
- --discoveryAddress- istio-pilot:15011

2.3 数据面创建 ingress gateway
每个包含数据面的集群,都需要提供 ingress gateway,使得其他集群数据面可以访问本集群数据面服务:
apiVersion: networking.istio.io/v1alpha3kind: Gatewaymetadata: name: cluster-aware-gateway namespace: istio-systemspec: selector: istio: ingressgateway servers: - port: number: 443 name: tls protocol: TLS tls: mode: AUTO_PASSTHROUGH hosts: - "*.local"
metadata:
name: cluster-aware-gateway
namespace: istio-system
spec:
selector:
istio: ingressgateway
servers:
- port:
number: 443
name: tls
protocol: TLS
tls:
mode: AUTO_PASSTHROUGH
hosts:
- "*.local"
以上配置在install/primarycluster-cluster-aware-gateway.yaml中,等同于执行:
% kubectl apply -f install/primarycluster-cluster-aware-gateway.yaml
关于 mTLS 和 AUTO_PASSTHROUGH
通常来说,istio Ingress Gateway 需要配套指定服务的 VirtualService,用以指定 ingress 流量的后端服务. 但在此拓扑中,该 ingress Gateway 需要作为本数据面所有服务的流量入口. 也就是所有服务共享单个 ingress gateway (单个 IP),这里其实是利用了 TLS 中的 SNI(Server Name Indication)。
SNI(Server Name Indication)指定了 TLS 握手时要连接的 主机名。SNI 协议是为了支持同一个 IP(和端口)支持多个域名
传统的 Ingress Gateway 承载的是南北流量(server-client),这里的 Ingress Gateway 属于网格内部流量,承载的是东西流量(server-server).
设置AUTO_PASSTHROUGH,可以允许服务无需配置 VirtualService,而直接使用 TLS 中的 SNI 值来表示 upstream,服务相关的 service/subset/port 都可以编码到 SNI 内容中.
我们看看以上的 Gateway cluster-aware-gateway 443 端口开启AUTO_PASSTHROUGH 后的 xDS 效果:

envoy.listener.tls_inspector 会检测传输是否是 TLS,如果是的话,会进一步提取 SNI (或者 ALPN),SNI 信息在后续 FilterChain 中可以用来路由。Network Filter envoy.filters.network.sni_cluster 会利用 SNI 信息来判断 upstream cluster,该 filter 不会影响非 TLS 的连接。
2.4 控制面 mTLS 认证
1) 控制面组件citadel负责管理网格内的证书,我们需要给 citadel 提供 ca 证书、秘钥和根证书:
% kubectl -n istio-system create secret generic cacerts \ --from-file=certs/ca-cert.pem --from-file=certs/ca-key.pem \ --from-file=certs/root-cert.pem --from-file=certs/cert-chain.pem
--from-file=certs/root-cert.pem --from-file=certs/cert-chain.pem
2) 创建好 secret 后,我们需要将其挂载到 citadel pod 中:
volumeMounts: - name: cacerts mountPath: /etc/cacerts readOnly: true ...... volumes: - name: cacerts secret: secretName: cacerts optional: true
mountPath: /etc/cacerts
readOnly: true
......
volumes:
- name: cacerts
secret:
secretName: cacerts
optional: true
3) 并将其传入 citadel 启动参数:
- --self-signed-ca=false- --signing-cert=/etc/cacerts/ca-cert.pem- --signing-key=/etc/cacerts/ca-key.pem- --root-cert=/etc/cacerts/root-cert.pem- --cert-chain=/etc/cacerts/cert-chain.pem
- --signing-cert=/etc/cacerts/ca-cert.pem
- --signing-key=/etc/cacerts/ca-key.pem
- --root-cert=/etc/cacerts/root-cert.pem
- --cert-chain=/etc/cacerts/cert-chain.pem
4) 更新网格全局配置,设置controlPlaneAuthPolicy为MUTUAL_TLS
% kubectl -nistio-system edit cm istio......defaultConfig: controlPlaneAuthPolicy: MUTUAL_TLS
defaultConfig:
controlPlaneAuthPolicy: MUTUAL_TLS
5) 控制面组件 istio-pilot、istio-telemetry、isito-policy 的 sidecar,以及 istio-ingressgateway,istio-egressgateway 增加启动参数以支持控制面 mTLS 认证:
- --controlPlaneAuthPolicy- MUTUAL_TLS
关于 ControlPlaneAuth
控制面组件开启MUTUAL_TLS,最终会体现到控制面组件(telemetry/policy/pilot)的 envoy xDS 中:
tls_context: common_tls_context: alpn_protocols: - h2 tls_certificates: - certificate_chain: filename: /etc/certs/cert-chain.pem private_key: filename: /etc/certs/key.pem validation_context: trusted_ca: filename: /etc/certs/root-cert.pem require_client_certificate: true
alpn_protocols:
- h2
tls_certificates:
- certificate_chain:
filename: /etc/certs/cert-chain.pem
private_key:
filename: /etc/certs/key.pem
validation_context:
trusted_ca:
filename: /etc/certs/root-cert.pem
require_client_certificate: true

2.4 开启服务间 mTLS 认证
使用 istio CRD MeshPolicy开启网格全局 mTLS:
apiVersion: "authentication.istio.io/v1alpha1"kind: "MeshPolicy"metadata: name: "default" labels: app: security chart: security heritage: Tiller release: istiospec: peers: - mtls: {}
metadata:
name: "default"
labels:
app: security
chart: security
heritage: Tiller
release: istio
spec:
peers:
- mtls: {}
以上配置会开启网格内流量的服务端和客户端 TLS 认证,需要注意的是,客户端 TLS 认证会被关联的 DestinationRule 里的tls属性覆盖, 所以如果使用了 DestinationRule,需要在 DestinationRule 中显示指定开启 mTLS:
tls: mode: ISTIO_MUTUAL
另外在全局 mtls 认证会有些例外: 比如 k8s api server 没有 sidecar,所以客户端访问 api server 需要禁用 mtls:
apiVersion: networking.istio.io/v1alpha3kind: DestinationRulemetadata: name: "api-server" namespace: istio-system labels: app: securityspec: host: "kubernetes.default.svc.cluster.local" trafficPolicy: tls: mode: DISABLE
metadata:
name: "api-server"
namespace: istio-system
labels:
app: security
spec:
host: "kubernetes.default.svc.cluster.local"
trafficPolicy:
tls:
mode: DISABLE
以上配置在install/primarycluster-services-mtls.yaml中,等同于执行:
% kubectl apply -f install/primarycluster-services-mtls.yaml
3. 子集群配置
3.1 部署子集群 istio 配置
获取主集群控制面的 gateway 地址,作为子集群访问控制面的入口地址:
export CONTROL_PANEL_GW=$(kubectl --context guangzhou -n istio-system get service istio-ingressgateway -o jsonpath='{.status.loadBalancer.ingress[0].ip}')'{.status.loadBalancer.ingress[0].ip}')
参考https://istio.io/docs/setup/kubernetes/install/multicluster/shared-gateways/#setup-cluster-2,安装子集群 istio 配置:
% helm template --name istio-remote --namespace=istio-system \ --values install/kubernetes/helm/istio/values-istio-remote.yaml \ --set global.mtls.enabled=true \ --set gateways.enabled=true \ --set security.selfSigned=false \ --set global.controlPlaneSecurityEnabled=true \ --set global.createRemoteSvcEndpoints=true \ --set global.remotePilotCreateSvcEndpoint=true \ --set global.remotePilotAddress=${CONTROL_PANEL_GW} \ --set global.remotePolicyAddress=${CONTROL_PANEL_GW} \ --set global.remoteTelemetryAddress=${CONTROL_PANEL_GW} \ --set gateways.istio-ingressgateway.env.ISTIO_META_NETWORK="network2" \ --set global.network="network2" \ install/kubernetes/helm/istio > istio-remote.yaml
--set global.mtls.enabled=true \
--set gateways.enabled=true \
--set security.selfSigned=false \
--set global.controlPlaneSecurityEnabled=true \
--set global.createRemoteSvcEndpoints=true \
--set global.remotePilotCreateSvcEndpoint=true \
--set global.remotePilotAddress=${CONTROL_PANEL_GW} \
--set global.remotePolicyAddress=${CONTROL_PANEL_GW} \
--set global.remoteTelemetryAddress=${CONTROL_PANEL_GW} \
--set gateways.istio-ingressgateway.env.ISTIO_META_NETWORK="network2" \
--set global.network="network2" \
install/kubernetes/helm/istio > istio-remote.yaml
该文件内容较多,输出内容可以参考https://github.com/zhongfox/multicluster-demo/blob/master/install/istio-remote-1.1.11.yaml
将输出内容部署到新加坡集群中:
% kubectl config use-context singapore% kubectl create ns istio-system% kubectl apply -f istio-remote.yaml
% kubectl apply -f istio-remote.yaml
子集群同样需要创建 mTLS 认证所需的 secret:
% kubectl create secret generic cacerts -n istio-system --from-file=certs/ca-cert.pem --from-file=certs/ca-key.pem --from-file=certs/root-cert.pem --from-file=certs/cert-chain.pem3.2 子集群配置解读
子集群中并没有安装 istio 控制面组件,也不存在任何 istio CRD,以上操作在子集群中创建了若干 kubernetes 原生资源,用以实现子集群和主集群的连通,我们看看其中的一些重要配置:

4. 网络拓扑配置
控制面需要知悉整个网格的网络拓扑,每个服务实例也需要标记自身所处网络. 这是因为每个具体服务实例收到的 xDS 数据,都是和自身所处的网络强相关的。
1) 获取各集群的 ingress gateway ip:
% export GZ_INGRESS=$(kubectl -n istio-system --context guangzhou get service istio-ingressgateway -o jsonpath='{.status.loadBalancer.ingress[0].ip}')% export SG_INGRESS=$(kubectl -n istio-system --context singapore get service istio-ingressgateway -o jsonpath='{.status.loadBalancer.ingress[0].ip}')'{.status.loadBalancer.ingress[0].ip}')
% export SG_INGRESS=$(kubectl -n istio-system --context singapore get service istio-ingressgateway -o jsonpath='{.status.loadBalancer.ingress[0].ip}')
2) 将各集群 ip 配置到网格全局配置中(替换 IP):
% kubectl --context guangzhou -n istio-system edit cm istiomeshNetworks: |- networks: network1: endpoints: - fromRegistry: Kubernetes gateways: - address: ${GZ_INGRESS} port: 443 network2: endpoints: - fromRegistry: singapore gateways: - address: ${SG_INGRESS} port: 443
meshNetworks: |-
networks:
network1:
endpoints:
- fromRegistry: Kubernetes
gateways:
- address: ${GZ_INGRESS}
port: 443
network2:
endpoints:
- fromRegistry: singapore
gateways:
- address: ${SG_INGRESS}
port: 443
3) 每个集群的网络标识需要独立设置,该标识是注入到 sidecar 的环境变量中,因此需要在各集群中修改 sidecar injector 配置:
广州主集群:
% kubectl --context guangzhou -nistio-system edit cm istio-sidecar-injector......env:- name: ISTIO_META_NETWORK value: "network1"
env:
- name: ISTIO_META_NETWORK
value: "network1"
新加坡子集群:
% kubectl --context singapore -nistio-system edit cm istio-sidecar-injector......env:- name: ISTIO_META_NETWORK value: "network2"
env:
- name: ISTIO_META_NETWORK
value: "network2"
4) 更新已有组件的网络标识: 控制面组件的 sidecar 并不是由istio-sidecar-injector注入的,因此需要手动修改它们的网络标识,包括istio-ingressgateway istio-egressgateway等:
kubectl --context=guangzhou -nistio-system edit deploy istio-ingressgateway......env:- name: ISTIO_META_NETWORK value: "network1"
env:
- name: ISTIO_META_NETWORK
value: "network1"
5. 多集群网格验证
至此,由广州和新加坡 2 个异地集群组成的服务网格已经搭建完成,我们来验证一下:
我们在 2 个集群中分别部署一套在线电子商城 demo( github.com/TencentCloudContainerTeam/tcm-demo),其中的推荐系统(recommend),广州集群部署 v1 版本,新加坡集群部署 v2 版本,其中 recommend v1 版本不包含 banner,recommend v2 版本会显示一个 banner:
% kubectl --context guangzhou apply -f install/primarycluster-apps.yaml% kubectl --context singapore apply -f install/subcluster-apps.yaml
创建 ingress gateway,放通对 mall 服务的访问流量:apiVersion: networking.istio.io/v1alpha3kind: Gatewaymetadata: name: mall-gateway namespace: basespec: selector: istio: ingressgateway servers: - port: number: 80 name: http protocol: HTTP hosts: - "*"---apiVersion: networking.istio.io/v1alpha3kind: VirtualServicemetadata: name: mall namespace: basespec: hosts: - "*" gateways: - mall-gateway http: - route: - destination: host: mall port: number: 7000---apiVersion: networking.istio.io/v1alpha3kind: DestinationRulemetadata: name: mall namespace: basespec: host: mall subsets: - labels: app: mall name: v1 trafficPolicy: tls: mode: ISTIO_MUTUAL
metadata:
name: mall-gateway
namespace: base
spec:
selector:
istio: ingressgateway
servers:
- port:
number: 80
name: http
protocol: HTTP
hosts:
- "*"
---
apiVersion: networking.istio.io/v1alpha3
kind: VirtualService
metadata:
name: mall
namespace: base
spec:
hosts:
- "*"
gateways:
- mall-gateway
http:
- route:
- destination:
host: mall
port:
number: 7000
---
apiVersion: networking.istio.io/v1alpha3
kind: DestinationRule
metadata:
name: mall
namespace: base
spec:
host: mall
subsets:
- labels:
app: mall
name: v1
trafficPolicy:
tls:
mode: ISTIO_MUTUAL
等价于执行:
% kubectl --context guangzhou apply -f install/primarycluster-apps-routing.yaml注意虽然以上流控 CRD 是 apply 到主集群,但是因为广州和新加坡共享一个控制面,因此这些流控设置在 2 个集群都会生效:

现在我们分别通过广州和新加坡地域的 ingress gateway IP 访问 mall 应用,多访问几次,可以发现,无论从哪里地域进入,随机的可以访问到 recommend v1 (无 banner)和 recommend v2 (有 banner),证明 2 个地域的服务实例是透明共享的:

还可以通过工具 istioctl 查看 xDS 数据,比如我们查看广州集群 mall pod 获得的 xDS,其中有 2 个 recommend 服务的 endpoints:

172.25.0.26:7000 是广州集群的 recommend v1 pod,而 119.28.109.157:443 对应的是新加坡集群 recommend v2 pod. 这些服务实例对业务代码来说是透明的,访问 recommend 服务可以随机路由到任一集群。推荐阅读
第六届 Service Mesh Meetup 广州站
让各位久等了,第六届Service Mesh Meetup广州站开放报名了!涵盖 Kubernetes、微服务和 Service Mesh 话题,8 月 11 日(星期日),广州见!报名地址:https://tech.antfin.com/community/activities/781


点击 阅读原文 查看更多