题目概述
利用一片 LM324AD(四运放)和一片 SN74LS00D(四与非门)芯片设计制作
一个多路信号发生器,原理如图所示。

约束条件:
只能使用一片 LM324,只能使用一片 SN74LS00D,电阻,电容,可调电阻自选,参数及数量不限;
设计任务 :
1、产生频率为 19kHz~21kHz 连续可调的方波脉冲信号,幅度不小于 3.2V;
2、产生与方波同频率的正弦波信号,峰峰值不小于 1V;
3、产生与方波同频率占空比5%~15%连续可调的窄脉冲信号,幅度不小于3.2V;
4、产生与正弦波正交的余弦波,相位误差不大于 5 度,峰峰值不小于 1V;
5、四路信号负载均为 1 千欧电阻,且四路信号波形要可以同时输出;
各部分具体仿真与分析
1.方波产生(震荡电路)
电路设计原理:采用比较器完成方波产生电路,由于是单电源供电,我们对电源进行分压从正端输入,从中间分压等效成±2.5V的电源。但由于运放的输出饱和电压会低于2.5V, 所以在运放输出端我们把与非门全部接成非门当电平转换器和隔离缓冲器用。运放输出端的方波经过非门反相器,得到的方波就是幅值大于3.2V的方波了。通过改变C1与R4的阻值,实现频率调节,仿真得波形符合要求。
下图为R4的阻值在860Ω附近时的波形:
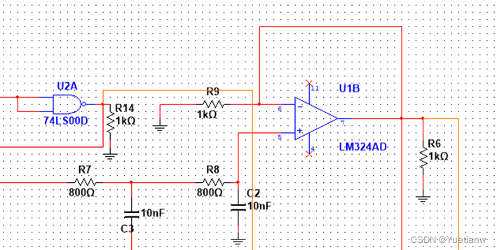
2.正弦波产生(滤波电路)
电路设计原理:将方波通过一阶有源低通滤波器,只留下基波,三次以上的谐波通通滤掉。因为运放的压摆率不太好,运放本身还有交越失真,所以得到的正弦波不够理想。将输入端接在方波电路运放的输出端而不是与非门的输出端·,得到的波形才不会失真,因为与非门输出端的电压幅值过大,超过了运放两端的电压。
输出波形如下:
3.余弦波产生(移相器)
电路设计原理:采用移相器,需要将正弦波电路移相90°,采用微分电路,用一个运放来解决问题,通过两组电容电阻来控制传递函数,同时要考虑电阻要在单电源直流分压中发挥作用,所以主要改变电容的值,且微分电路,选择选择小电容,可以近乎达到90°的相移。R14可以调节输出余弦波的幅值。通过调节C4和R14便能够得到符合要求的相移和幅值。
输出波形如下:
4.窄脉冲产生(与非门RC电路)
电路设计原理:由于我们还剩较多的与非门,所以我们尝试用与非门搭建出能产生可调的窄脉冲信号的电路。直接将方波信号输入到与非门中,采用RC电路,利用电容充放电的特性使得14端的电压变化,从而调节R16输出端的占空比,通过调节R17的电阻,就能达到改变输出脉冲占空比的作用。
输出波形如下:
5.整体电路图与波形总图
总电路图:
同步波形图:
实验总结
在本次实验的过程中我们一起进行了长时间的讨论,在各信号的产生上,我们提出了多种方案,但当电路汇总的时候,因为元器件数目的限制,我们不得不对方案进行选择与取舍。有时甚至为了保证另一个波形能够产生,不得不采用一个效果不是最好的方案,我也进一步体会到了邓老师在课上提到的“舍”“得”两字的重量。
过程中,我也遇到了一些问题,我也通过小组讨论与网上论坛找到了很多优秀的解决方案。下面是一些具体问题与我个人采用的解决方法:
- RC滤波输出幅度较小。
分析:RC滤波是有一定的阻抗的,并且随频率会发生变化,可以通过调整RC的比例改变阻抗大小,或者增加必要的放大电路,来得到我们所需要的幅度。 - 级联后波形出现变化。
分析:级联后电路的整个RC网络参数会发生变化。需要重新调整振荡器的参数改变其工作状态,保证输出波形的频率稳定。从中可以看出,往往越是简单、稳定、有效的电路,越是能够直接得到我们所需要的输出结果。
3.器件不够用的情况。
分析:这种时候我们只能简化电路结构与更改设计方案。比如说:如果RC能够满足要求,就不需要增加必要的运放来跟随。