Age and Gender Classification using Convolutional Neural Networks

介绍
研究动机
本文旨在缩小自动人脸识别能力与年龄性别估计方法之间的差距。
年龄估计:关于自动提取年龄相关属性问题。(与传统方法对比)
性别估计:本文关注于Adience数据集,作者认为它包含比LFW提供的图像更具挑战性的图像,使用一个更健壮的系统报告性能,该系统旨在更好地利用来自大量示例训练集的信息。
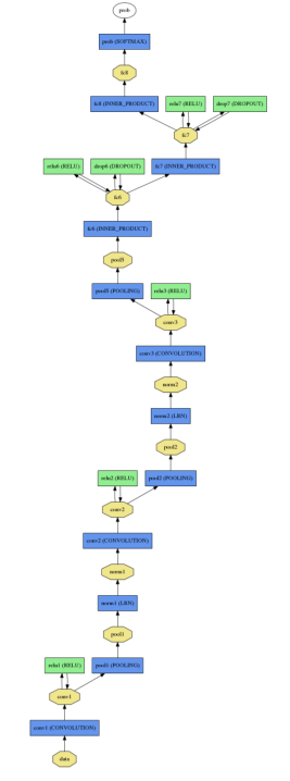
网络结构
图像首先被重新缩放到256256,然后将图像进行裁剪(中心裁剪),裁剪为227227输入网络。三个卷积层定义为:
- 卷积核96 × 3 × 7 × 7 96\times 3\times7\times796×3×7×7+ReLU+max pooling3 × 3 3\times33×3,stride=2,normalization,输出为96 × 28 × 28 96\times28\times2896×28×28。
- 卷积核96 × 5 × 5 × 256 96\times 5\times5\times25696×5×5×256+ReLU+max pooling3 × 3 3\times33×3,stride=2,normalization,输出为256 × 14 × 14 256\times14\times14256×14×14。
- 卷积核256 × 14 × 14 × 384 256\times 14\times14\times384256×14×14×384+ReLU+max pooling3 × 3 3\times33×3。
- 512个神经元+ReLU+dropout
- 512个神经元+ReLU+dropout
- 根据年龄或性别映射到最后的类。
文中使用过采样,作者提取5个227 × 227 227\times227227×227像素裁剪区域,4个来自与人脸图像的角落,另外一个则为人脸图像中心部分。将五幅图像输入该网络,得到他们的水平映射,最终预测结果就是它们的平均预测值。
网络设计图:
详细网络图:
实验结果
年龄或性别估计结果:
性别错误分类:
年龄错误分类:
总结
这篇2015年的年龄估计论文,算是早期年龄估计与深度学习相结合的论文,它考虑了无约束图像集(网络图像)在年龄估计问题。其次,本文简单的模型给后来者很大的改进空间,从数据集处理到网络模型改善都有很大发展前景。
版权声明:本文为qq_44267559原创文章,遵循CC 4.0 BY-SA版权协议,转载请附上原文出处链接和本声明。