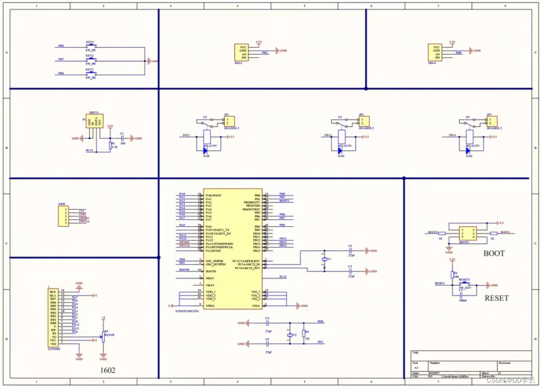
由 STM32F103C8T6单片机最小系统+1602显示器+DHT11温湿度传感器+MQ-2烟雾传感器+MQ-4天然气浓度+按键模块+继电器*2。
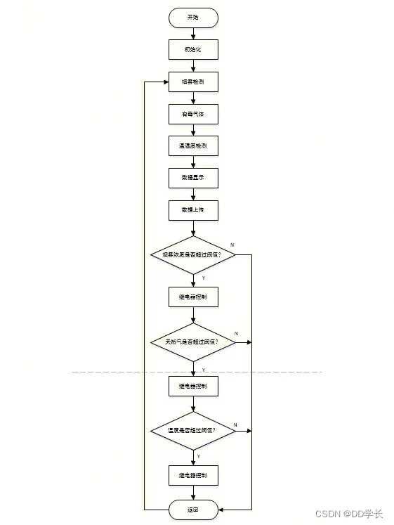
采用STM32F103C8T6单片机为主控制器,利用DHT11温湿度传感器对温湿度信息的采集,MQ-2对环境中烟雾信号的采集,MQ-4对环境中天然气浓度信号的采集,按键模块可以对厨房的温湿度,烟雾和天然气浓度等环境参数的极限值进行设定,(第一个按键可以对模式进行选择,第二三个按键分别对该模式下的阈值进行加和减)利用1602将这些值显示。
当监测到环境中的烟雾浓度过高时会控制打开窗户进行通风,当监测到天然气浓度过高时会控制天然气管道关闭,当监测到温度过高的时候,会控制风扇打开进行温度调节。





版权声明:本文为m0_71369066原创文章,遵循CC 4.0 BY-SA版权协议,转载请附上原文出处链接和本声明。