锁——令牌
转自:https://www.cnblogs.com/jyroy/p/11365935.html#idx_0
有多线程同时访问同一块内存就会存在线程安全问题,所以在写代码时,我们需要加锁
锁的分类
从线程是否需要同步资源加锁可以分为 悲观锁 和 乐观锁
从资源已被锁定,线程是否阻塞可以分为 自旋锁
从多个线程并发访问资源,也就是 Synchronized 可以分为 无锁、偏向锁、 轻量级锁 和 重量级锁
从锁的公平性进行区分,可以分为公平锁 和 非公平锁
从根据锁是否重复获取可以分为 可重入锁 和 不可重入锁
从那个多个线程能否获取同一把锁分为 共享锁 和 排他锁
CAS算法
CAS 比较并交换,是一种实现并发算法时常用到的技术。CAS具体包括三个参数:当前内存值V、旧的预期值A、即将更新的值B,当且仅当预期值A和内存值V相同时,将内存值修改为B并返回true,否则什么都不做,并返回false。整个比较并交换的操作是原子操作。
ABA问题:
ABA问题是CAS中的一个漏洞。CAS的定义,当且仅当内存值V等于就得预期值A时,CAS才会通过原子方式用新值B来更新V的值,否则不会执行任何操作。那么如果先将预期值A给成B,再改回A,那CAS操作就会误认为A的值从来没有被改变过,这时其他线程的CAS操作仍然能够成功,但是很明显是个漏洞,因为预期值A的值变化过了。
解决办法:在变量前面添加版本号,每次变量更新的时候都把版本号+1,这样变化过程就从“A-B-A”变成了“1A-2B-3A”。
CAS的缺点:
CAS虽然很高效的解决了原子操作问题,但是CAS仍然存在三大问题。
循环时间长、开销很大。
当某一方法比如:getAndAddInt执行时,如果CAS失败,会一直进行尝试。如果CAS长时间尝试但是一直不成功,可能会给CPU带来很大的开销。只能保证一个共享变量的原子操作。
当操作1个共享变量时,我们可以使用循环CAS的方式来保证原子操作,但是操作多个共享变量时,循环CAS就无法保证操作的原子性,这个时候就需要用锁来保证原子性。存在ABA问题
悲观锁与乐观锁
对于同一个数据的并发操作,悲观锁认为自己在使用数据的时候一定有别的线程来修改数据,因此在获取数据的时候会先加锁,确保数据不会被别的线程修改。Java中,synchronized关键字和Lock的实现类都是悲观锁。
而乐观锁认为自己在使用数据时不会有别的线程修改数据,所以不会添加锁,只是在更新数据的时候去判断之前有没有别的线程更新了这个数据。如果这个数据没有被更新,当前线程将自己修改的数据成功写入。如果数据已经被其他线程更新,则根据不同的实现方式执行不同的操作(例如报错或者自动重试)。
乐观锁在Java中是通过使用无锁编程来实现,最常采用的是CAS算法,Java原子类中的递增操作就通过CAS自旋实现的。
自旋锁
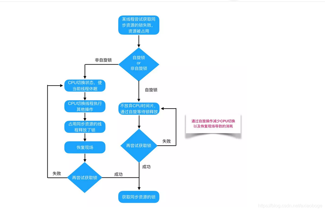
阻塞或唤醒一个Java线程需要操作系统切换CPU状态来完成,这种状态转换需要耗费处理器时间。如果同步代码块中的内容过于简单,状态转换消耗的时间有可能比用户代码执行的时间还要长。
在许多场景中,同步资源的锁定时间很短,为了这一小段时间去切换线程,线程挂起和恢复现场的花费可能会让系统得不偿失。如果物理机器有多个处理器,能够让两个或以上的线程同时并行执行,我们就可以让后面那个请求锁的线程不放弃CPU的执行时间,看看持有锁的线程是否很快就会释放锁。
而为了让当前线程“稍等一下”,我们需让当前线程进行自旋,如果在自旋完成后前面锁定同步资源的线程已经释放了锁,那么当前线程就可以不必阻塞而是直接获取同步资源,从而避免切换线程的开销。这就是自旋锁。
自旋锁本身是有缺点的,它不能代替阻塞。自旋等待虽然避免了线程切换的开销,但它要占用处理器时间。如果锁被占用的时间很短,自旋等待的效果就会非常好。反之,如果锁被占用的时间很长,那么自旋的线程只会白浪费处理器资源。所以,自旋等待的时间必须要有一定的限度,如果自旋超过了限定次数(默认是10次,可以使用-XX:PreBlockSpin来更改)没有成功获得锁,就应当挂起线程,自旋锁的实现原理同样也是CAS。
自旋锁在JDK1.4.2中引入,使用-XX:+UseSpinning来开启。1.6之后自动开启,并且自适应
自适应意味着自旋的时间(次数)不再固定,而是由前一次在同一个锁上的自旋时间及锁的拥有者的状态来决定。如果在同一个锁对象上,自旋等待刚刚成功获得过锁,并且持有锁的线程正在运行中,那么虚拟机就会认为这次自旋也是很有可能再次成功,进而它将允许自旋等待持续相对更长的时间。如果对于某个锁,自旋很少成功获得过,那在以后尝试获取这个锁时将可能省略掉自旋过程,直接阻塞线程,避免浪费处理器资源。
无锁 VS 偏向锁 VS 轻量级锁 VS 重量级锁
这四种锁是指锁的状态,专门针对synchronized的
synchronized是悲观锁,在操作同步资源之前需要给同步资源先加锁,这把锁就是存在Java对象头里的
对象头锁标志位 2bit
01为无锁,偏向锁,轻量级锁为00,重量级锁为10,无法上锁(垃圾回收GC)为11
JDK 1.6中为了减少获得锁和释放锁带来的性能消耗,引入了“偏向锁”和“轻量级锁”,1.6以前没有轻量级锁,1.6以前重量级锁为中断锁,1.6以后重量级锁为自旋锁,1.8之后有轻量级锁,为自旋锁
轻量级锁与重量级锁,锁的都是内存,轻量级锁在Java中相当于提供了一个接口,重量级锁无接口
所以目前锁一共有4种状态,级别从低到高依次是:无锁、偏向锁、轻量级锁和重量级锁。锁状态只能升级不能降级。
无锁
无锁没有对资源进行锁定,所有的线程都能访问并修改同一个资源,但同时只有一个线程能修改成功。
无锁的特点就是修改操作在循环内进行,线程会不断的尝试修改共享资源。如果没有冲突就修改成功并退出,否则就会继续循环尝试。如果有多个线程修改同一个值,必定会有一个线程能修改成功,而其他修改失败的线程会不断重试直到修改成功。上面我们介绍的CAS原理及应用即是无锁的实现。无锁无法全面代替有锁,但无锁在某些场合下的性能是非常高的。
偏向锁
偏向锁(顾名思义,它会偏向于第一个访问锁的线程,如果在运行过程中,同步锁只有一个线程访问,不存在多线程争用的情况,则线程是不需要触发同步的,这种情况下,就会给线程加一个偏向锁)
在大多数情况下,锁总是由同一线程多次获得,不存在多线程竞争,所以出现了偏向锁。其目标就是在只有一个线程执行同步代码块时能够提高性能。
偏向锁只有遇到其他线程尝试竞争偏向锁时,持有偏向锁的线程才会释放锁,线程不会主动释放偏向锁。偏向锁的撤销,需要等待全局安全点(在这个时间点上没有字节码正在执行),它会首先暂停拥有偏向锁的线程,判断锁对象是否处于被锁定状态。撤销偏向锁后恢复到无锁(标志位为“01”)或轻量级锁(标志位为“00”)的状态。
偏向锁在JDK 6及以后的JVM里是默认启用的。可以通过JVM参数关闭偏向锁:-XX:-UseBiasedLocking=false,关闭之后程序默认会进入轻量级锁状态。
轻量级锁
是指当锁是偏向锁的时候,被另外的线程所访问,偏向锁就会升级为轻量级锁,其他线程会通过自旋的形式尝试获取锁,不会阻塞,从而提高性能。
在代码进入同步块的时候,如果同步对象锁状态为无锁状态(锁标志位为“01”状态,是否为偏向锁为“0”),虚拟机首先将在当前线程的栈帧中建立一个名为锁记录(Lock Record)的空间,用于存储锁对象目前的Mark Word的拷贝,然后拷贝对象头中的Mark Word复制到锁记录中。
若当前只有一个等待线程,则该线程通过自旋进行等待。但是当自旋超过一定的次数,或者一个线程在持有锁,一个在自旋,又有第三个来访时,轻量级锁升级为重量级锁。
重量级锁
升级为重量级锁时,锁标志的状态值变为“10”,此时Mark Word中存储的是指向重量级锁的指针,此时等待锁的线程都会进入阻塞状态。
lock锁
重入性:重入锁锁第二次时进行+1
锁取消:内存逃逸分析
lock锁–>循环(首先在java中写一个循环)–>锁取消判断–>偏向性和重入性–>通过java的atomic判断是否可以加锁–>实际上是调用java本地内存里的atomic指令修改java部分的变量
try—非阻塞模式,锁上可以做别的事
sync关键字
synchorized 加锁——给线程令牌,会将线程变成串行的状态
只要锁是static,synchorized就会加在classinfo上,是有用锁,锁上没有static的话,synchorized就会加在内存上,是无用锁
在方法上上锁就是在那个声明的堆空间上上锁
sync——关键字
不能跨越函数
首先有次数的循环–>锁取消判断–>偏向性和重入性–>java本地内存的对象头状态
到达次数的时候锁升级,升级为futex
futex–>atomic指令–>java本地内存的对象头状态(依旧轮循)
sync的三种使用方法:
对象锁(锁普通方法)
当使用synchronized修饰类普通方法时,那么当前加锁的级别就是实例对象,当多个线程并发访问该对象的同步方法、同步代码块时,会进行同步。(对象维度)
在方法上上锁就是在那个声明的堆空间上上锁。
修饰方法
在函数上加锁 = 函数{synchorized(this){ } }
类锁(锁静态方法)
当使用synchronized修饰类静态方法时,那么当前加锁的级别就是类,当多个线程并发访问该类(所有实例对象)的同步方法以及同步代码块时,会进行同步。(类维度)
同步代码块(锁代码块)
当使用synchronized修饰代码块时,那么当前加锁的级别就是synchronized(X)中配置的x对象实例,当多个线程并发访问该对象的同步方法、同步代码块以及当前的代码块时,会进行同步。
使用同步代码块时要注意的是不要使用String类型对象,因为String常量池的存在,所以很容易导致出问题。(对象维度)
修饰块
static synchoried=synchoried(B.class);
公平锁与非公平锁
公平锁(FairSync)
公平锁是指多个线程按照申请锁的顺序来获取锁,线程直接进入队列中排队,队列中的第一个线程才能获得锁。公平锁的优点是等待锁的线程不会饿死。缺点是整体吞吐效率相对非公平锁要低,等待队列中除第一个线程以外的所有线程都会阻塞,CPU唤醒阻塞线程的开销比非公平锁大。
总体效率第,单别效率高,个别线程上不了锁
非公平锁(NonfairSync)
非公平锁是多个线程加锁时直接尝试获取锁,获取不到才会到等待队列的队尾等待。但如果此时锁刚好可用,那么这个线程可以无需阻塞直接获取到锁,所以非公平锁有可能出现后申请锁的线程先获取锁的场景。非公平锁的优点是可以减少唤起线程的开销,整体的吞吐效率高,因为线程有几率不阻塞直接获得锁,CPU不必唤醒所有线程。缺点是处于等待队列中的线程可能会饿死,或者等很久才会获得锁。
公平锁就是通过同步队列来实现多个线程按照申请锁的顺序来获取锁,从而实现公平的特性。非公平锁加锁时不考虑排队等待问题,直接尝试获取锁,所以存在后申请却先获得锁的情况。
可重入锁
可重入锁又称为递归锁,是一个类对象,是指在同一个线程在外层方法获取锁的时候,再进入该线程的内层方法会自动获取锁(前提锁对象得是同一个对象或者class),不会因为之前已经获取过还没释放而阻塞。Java 中 ReentrantLock 和synchronized 都是可重入锁,可重入锁的一个优点是在一定程度上可以避免死锁,在多线程的使用与释放时方便,可跨越函数。
使用上需要显示的获取锁和释放锁,提高可操作性、可中断的获取获取锁以及可超时的获取锁,默认是非公平的但可以实现公平锁,悲观,独享,互斥,可重入,重量级锁。
有多个人在排队打水,此时管理员允许锁和同一个人的多个水桶绑定。这个人用多个水桶打水时,第一个水桶和锁绑定并打完水之后,第二个水桶也可以直接和锁绑定并开始打水,所有的水桶都打完水之后打水人才会将锁还给管理员。这个人的所有打水流程都能够成功执行,后续等待的人也能够打到水。这就是可重入锁。
但如果是非可重入锁的话,此时管理员只允许锁和同一个人的一个水桶绑定。第一个水桶和锁绑定打完水之后并不会释放锁,导致第二个水桶不能和锁绑定也无法打水。当前线程出现死锁,整个等待队列中的所有线程都无法被唤醒。
独享锁与共享锁
独享锁和共享锁同样是一种概念
独享锁也叫排他锁,是指该锁一次只能被一个线程所持有。如果线程T对数据A加上排它锁后,则其他线程不能再对A加任何类型的锁。获得排它锁的线程即能读数据又能修改数据。JDK中的synchronized和JUC中Lock的实现类就是互斥锁。
共享锁是指该锁可被多个线程所持有。如果线程T对数据A加上共享锁后,则其他线程只能对A再加共享锁,不能加排它锁。获得共享锁的线程只能读数据,不能修改数据。
ReentrantReadWriteLock有两把锁:ReadLock和WriteLock,由词知意,一个读锁一个写锁,合称“读写锁”。再进一步观察可以发现ReadLock和WriteLock是靠内部类Sync实现的锁。
在ReentrantReadWriteLock里面,读锁和写锁的锁主体都是Sync,但读锁和写锁的加锁方式不一样。读锁是共享锁,写锁是独享锁。读锁的共享锁可保证并发读非常高效,而读写、写读、写写的过程互斥,因为读锁和写锁是分离的。所以ReentrantReadWriteLock的并发性相比一般的互斥锁有了很大提升。
同步 阻塞
阻塞:之前的线程能不能进行别的工作,能做别的事就是非阻塞,不能做别的事就是阻塞
同步:同步就是等待数据返回后才工作,异步则是将线程抛出后不再关注,有返回,直接工作
同步阻塞相当于lock
异步非阻塞相当于trylock