由于自己项目需要,花两周时间实现了一个小型的支付系统,麻雀虽小五脏俱全,各种必须的模块如账户加锁,事务性保证,流水对帐等都是有完整实现的,整个开发过程中有很多经验积累,再加上在网上搜索了一下,大部分都是些研究性的论文,对实际使用价值不大,所以这次特意拿出来和大家分享一下。
这个系统可以用作小型支付系统,也可以用做第三方应用接入开放平台时的支付流水系统。
原来的需求比较负责,我简化一点说:
对每个应用,对外需要提供 获取余额,支付设备,充值 等接口
后台有程序,每月一号进行清算
账户可以被冻结
需要记录每一次操作的流水,每天的流水都要和发起方进行对账
针对上面的需求,我们设置如下数据库:
CREATE TABLE `app_margin`.`tb_status` (
`appid` int(10) UNSIGNED NOT NULL,
`freeze` int(10) NOT NULL DEFAULT 0,
`create_time` datetime NOT NULL,
`change_time` datetime NOT NULL,
PRIMARY KEY (`appid`)
) ENGINE=InnoDB DEFAULT CHARSET=utf8;
CREATE TABLE `app_margin`.`tb_account_earn` (
`appid` int(10) UNSIGNED NOT NULL,
`create_time` datetime NOT NULL,
`balance` bigint(20) NOT NULL,
`change_time` datetime NOT NULL,
`seqid` int(10) NOT NULL DEFAULT 500000000,
PRIMARY KEY (`appid`)
) ENGINE=InnoDB DEFAULT CHARSET=utf8;
CREATE TABLE `app_margin`.`tb_bill` (
`id` int AUTO_INCREMENT NOT NULL,
`bill_id` int(10) NOT NULL,
`amt` bigint(20) NOT NULL,
`bill_info` text,
`bill_user` char(128),
`bill_time` datetime NOT NULL,
`bill_type` int(10) NOT NULL,
`bill_channel` int(10) NOT NULL,
`bill_ret` int(10) NOT NULL,
`appid` int(10) UNSIGNED NOT NULL,
`old_balance` bigint(20) NOT NULL,
`price_info` text,
`src_ip` char(128),
PRIMARY KEY (`id`),
UNIQUE KEY `unique_bill` (`bill_id`,`bill_channel`)
) ENGINE=InnoDB DEFAULT CHARSET=utf8;
CREATE TABLE `app_margin`.`tb_assign` (
`id` int AUTO_INCREMENT NOT NULL,
`assign_time` datetime NOT NULL,
PRIMARY KEY (`id`)
) ENGINE=InnoDB DEFAULT CHARSET=utf8;
CREATE TABLE `app_margin`.`tb_price` (
`name` char(128) NOT NULL,
`price` int(10) NOT NULL,
`info` text NOT NULL,
PRIMARY KEY (`name`)
) ENGINE=InnoDB DEFAULT CHARSET=utf8;
CREATE TABLE `app_margin`.`tb_applock` (
`appid` int(10) UNSIGNED NOT NULL,
`lock_mode` int(10) NOT NULL DEFAULT 0,
`change_time` datetime NOT NULL,
PRIMARY KEY (`appid`)
) ENGINE=InnoDB DEFAULT CHARSET=utf8;
INSERT `app_margin`.`tb_assign` (`id`,`assign_time`) VALUES (100000000,now());详细解释如下:
tb_status 应用的状态表。负责账户是否被冻结,账户的类型是什么(真实的需求是应用可能有两种账户,这里为简单所以没有列出)
appid 应用id
freeze 是否冻结
create_time 创建时间
change_time 最后一次修改时间
tb_account_earn 应用的账户余额表
appid 应用id
balance 余额(单位为分,不要用小数存储,因为小数本身不精确;另外php要在64位机下才能支持bigint)
create_time 创建时间
change_time 最后一次修改时间
seqid 操作序列号(防并发,每次update都会+1)
tb_assign 分配流水id的表,tb_bill的bill_id必须是有tb_assign分配的
id 自增id
create_time 创建时间
tb_bill 流水表。负责记录每一条操作流水,这里的bill_id不是主键,因为同一个bill_id可能会有支付和回滚两条流水
id 自增序列号
bill_id 流水号
amt 操作的金额(这个是要区别正负的,主要是为了select all的时候可以直接计算出某段时间的金额变化)
bill_info 操作的详细信息,比如3台webserver,2台db
bill_user 操作用户
bill_time 流水时间
bill_type 流水类型,区分是加钱还是减钱
bill_channel 流水来源,如充值,支付,回滚,结算还是其他
bill_ret 流水的返回码,包括未处理、成功、失败,这里的逻辑会在后面讲解
appid 应用id
old_balance 操作发生前的账户余额
price_info 记录操作发生时,记录被支付物品的单价
src_ip 客户端ip
tb_price 单价表,记录了机器的单价
name 机器唯一标识
price 价格
info 描述
tb_applock 锁定表,这是为了避免并发对某一个应用进行写操作设计的,具体的代码会在后面展示
appid 应用id
lock_mode 锁定状态。为0则为锁定,为1则为锁定
change_time 最后一次修改时间
OK,库表设计出来之后,我们就来看一下最典型的几个操作.
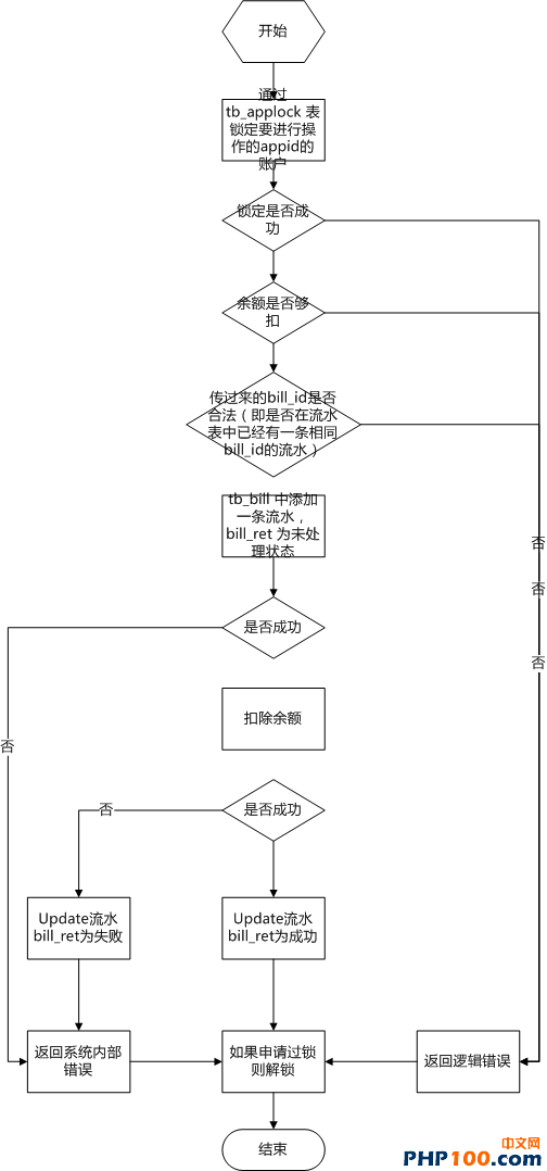
一. 支付操作
我这里只列出了我目前实现的方式,可能不是最好的,但应该是最经济又满足需求的。
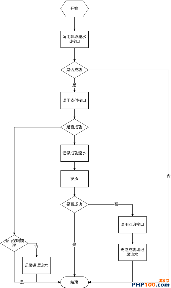
先说调用方这里,逻辑如下:
然后对应的支付系统内部逻辑如下(只列出支付操作,回滚逻辑差不多,流水检查是要检查对应的支付流水是否存在):
常用的错误返回码可能如下就足够了:
$g_site_error = array( -1 => '服务器繁忙', -2 => '数据库读取错误', -3 => '数据库写入错误', 0 => '成功', 1 => '没有数据', 2 => '没有权限', 3 => '余额不足', 4 => '账户被冻结', 5 => '账户被锁定', 6 => '参数错误', );
对于大于0的错误都算是逻辑错误,执行支付操作,调用方是不用记录流水的。因为账户并没有发生任何改变。
对于小于0的错误是系统内部错误,因为不知道是否发生了数据更改,所以调用方和支付系统都要记录流水。
对于等于0的返回,代表成功,两边也肯定要记录流水。
而在支付系统内部,之所以采用先写入流水,再进行账户更新的方式也是有原因的,简单来说就是尽量避免丢失流水。
最后总结一下,这种先扣钱,再发货,出问题再回滚的方式是一种模式;还有一种是先预扣,后发货,没有出问题则调用支付确认来扣款,出了问题就调用支付回滚来取消,如果预扣之后很长时间不做任何确认,那么金额会自动回滚。
二. 账户锁定的实现
这里利用了数据库的加锁机制,具体逻辑就不说了,代码如下:
class AppLock
{
function __construct($appid)
{
$this->m_appid = $appid;
//初始化数据
$this->get();
}
function __destruct()
{
$this->free();
}
public function alloc()
{
if ($this->m_bGot == true)
{
return true;
}
$this->repairData();
$appid = $this->m_appid;
$ret = $this->update($appid,APPLOCK_MODE_FREE,APPLOCK_MODE_ALLOC);
if ($ret === false)
{
app_error_log("applock alloc fail");
return false;
}
if ($ret <= 0)
{
app_error_log("applock alloc fail,affected_rows:$ret");
return false;
}
$this->m_bGot = true;
return true;
}
public function free()
{
if ($this->m_bGot != true)
{
return true;
}
$appid = $this->m_appid;
$ret = $this->update($appid,APPLOCK_MODE_ALLOC,APPLOCK_MODE_FREE);
if ($ret === false)
{
app_error_log("applock free fail");
return false;
}
if ($ret <= 0)
{
app_error_log("applock free fail,affected_rows:$ret");
return false;
}
$this->m_bGot = false;
return true;
}
function repairData()
{
$db = APP_DB();
$appid = $this->m_appid;
$now = time();
$need_time = $now - APPLOCK_REPAIR_SECS;
$str_need_time = date("Y-m-d H:i:s", $need_time);
$db->where("appid",$appid);
$db->where("lock_mode",APPLOCK_MODE_ALLOC);
$db->where("change_time <=",$str_need_time);
$db->set("lock_mode",APPLOCK_MODE_FREE);
$db->set("change_time","NOW()",false);
$ret = $db->update(TB_APPLOCK);
if ($ret === false)
{
app_error_log("repair applock error,appid:$appid");
return false;
}
return true;
}
private function get()
{
$db = APP_DB();
$appid = $this->m_appid;
$db->where('appid', $appid);
$query = $db->get(TB_APPLOCK);
if ($query === false)
{
app_error_log("AppLock get fail.appid:$appid");
return false;
}
if (count($query->result_array()) <= 0)
{
$applock_data = array(
'appid'=>$appid,
'lock_mode'=>APPLOCK_MODE_FREE,
);
$db->set('change_time','NOW()',false);
$ret = $db->insert(TB_APPLOCK, $applock_data);
if ($ret === false)
{
app_error_log("applock insert fail:$appid");
return false;
}
//重新获取数据
$db->where('appid', $appid);
$query = $db->get(TB_APPLOCK);
if ($query === false)
{
app_error_log("AppLock get fail.appid:$appid");
return false;
}
if (count($query->result_array()) <= 0)
{
app_error_log("AppLock not data,appid:$appid");
return false;
}
}
$applock_data = $query->row_array();
return $applock_data;
}
private function update($appid,$old_lock_mode,$new_lock_mode)
{
$db = APP_DB();
$db->where('appid',$appid);
$db->where('lock_mode',$old_lock_mode);
$db->set('lock_mode',$new_lock_mode);
$db->set('change_time','NOW()',false);
$ret = $db->update(TB_APPLOCK);
if ($ret === false)
{
app_error_log("update applock error,appid:$appid,old_lock_mode:$old_lock_mode,new_lock_mode:$new_lock_mode");
return false;
}
return $db->affected_rows();
}
//是否获取到了锁
public $m_bGot = false;
public $m_appid;
}为了防止死锁的问题,获取锁的逻辑中加入了超时时间的判断,大家看代码应该就能看懂
三. 对帐逻辑
如果按照上面的系统来设计,那么对帐的时候,只要对一下两边成功(即bill_ret=0)的流水即可,如果完全一致那么账户应该是没有问题的,如果不一致,那就要去查问题了。
关于保证账户正确性这里,也有同事跟我说,之前在公司做的时候,是采取只要有任何写操作之前,都先取一下流水表中所有的流水记录,将amt的值累加起来,看得到的结果是否和余额相同。如果不相同应该就是出问题了。
select sum(amt) from tb_bill where appid=1;
所以这也是为什么我在流水表中,amt字段是要区分正负的原因。

