引言
放大电路是电路设计中非常重要的一个部分。对于将小信号放大成大信号来说非常重要。下面的设计是一个反向放大器。
方波信号
首先我们给其一个方波信号,具体参数如下图所示:
然后我们通过示波器对其测量,测量结果如下图所示:
设计放大
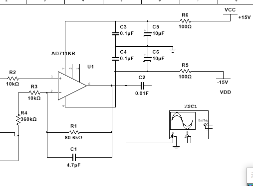
接着我们要让该信号进入放大电路,对其进行反向放大,下面是所涉及的放大电路:
该电路采用AD711芯片,可以去网上搜该芯片的数据书册。
下面这一部分是要对该信号进行的放大倍数。
这一部分是对信号所产生的纹波进行滤除。0.1uf和10uf的电容是对于芯片电流发生变化在电源线上造成的纹波进行滤除,使其不影响其它芯片。
测量放大
最后我们对其出来的信号反向放大信号进行测量。

版权声明:本文为qq_39530692原创文章,遵循CC 4.0 BY-SA版权协议,转载请附上原文出处链接和本声明。