def merge(left, right):
result = []
i, j = 0, 0
while i < len(left) and j < len(right):
if(left[i] < right[i]):
result.append(left[i])
i += 1
else:
result.append(right[j])
j += 1
result += left[i:] # left array may still have
result += right[j:] # right array may still have
return result
def mergeSort(l):
if len(l) <= 1:
return l
mid = len(l) // 2
left = mergeSort(l[:mid])
right = mergeSort(l[mid:])
return merge(left, right)
mergeSort([9,8,7,6,5,4,3,2,1,0])
[0, 1, 2, 3, 4, 5, 6, 7, 8, 9]
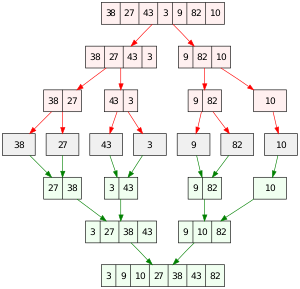
归并排序用到的方法就是divide and conquer, 先把一列数字分成更小的n / 2 数字, 一直分, 直到不能再分, 这一过程为divide, 然后发分完的在按照merge方法合并, 通过mergeSort函数的递归调用完成最终的排序, 时间复杂度与递归相同, nlogn, 但比快排稍微复杂, 主要的是divide很难想到, 但divide 的作用程序中经常用到。
版权声明:本文为weixin_43012796原创文章,遵循CC 4.0 BY-SA版权协议,转载请附上原文出处链接和本声明。