前言
谷歌董事长施密特曾说过:虽然谷歌的无人驾驶汽车和机器人受到了许多媒体关注,但是这家公司真正的未来在于and 机器学习,一种让计算机更聪明、更个性化的技术。
也许我们生活在人类历史上最关键的时期:从使用大型计算机,到个人电脑,再到现在的云计算。关键的不是过去发生了什么,而是将来会有什么发生。
工具和技术的民主化,让像我这样的人对这个时期兴奋不已。计算的蓬勃发展也是一样。如今,作为一名数据科学家,用复杂的算法建立数据处理机器一小时能赚到好几美金。但能做到这个程度可并不简单!我也曾有过无数黑暗的日日夜夜。
谁能从这篇指南里受益最多?
我今天所给出的,也许是我这辈子写下的最有价值的指南。
这篇指南的目的,是为那些有追求的数据科学家和机器学习狂热者们,简化学习旅途。这篇指南会让你动手解决机器学习的问题,并从实践中获得真知。我提供的是几个机器学习算法的高水平理解,以及运行这些算法的 R 和 Python 代码。这些应该足以让你亲自试一试了。

我特地跳过了这些技术背后的数据,因为一开始你并不需要理解这些。如果你想从数据层面上理解这些算法,你应该去别处找找。但如果你想要在开始一个机器学习项目之前做些准备,你会喜欢这篇文章的。
广义来说,有三种机器学习算法
1、 监督式学习
工作机制:这个算法由一个目标变量或结果变量(或因变量)组成。这些变量由已知的一系列预示变量(自变量)预测而来。利用这一系列变量,我们生成一个将输入值映射到期望输出值的函数。这个训练过程会一直持续,直到模型在训练数据上获得期望的精确度。监督式学习的例子有:回归、决策树、随机森林、K – 近邻算法、逻辑回归等。
2、非监督式学习
工作机制:在这个算法中,没有任何目标变量或结果变量要预测或估计。这个算法用在不同的组内聚类分析。这种分析方式被广泛地用来细分客户,根据干预的方式分为不同的用户组。非监督式学习的例子有:关联算法和 K – 均值算法。
3、强化学习
工作机制:这个算法训练机器进行决策。它是这样工作的:机器被放在一个能让它通过反复试错来训练自己的环境中。机器从过去的经验中进行学习,并且尝试利用了解最透彻的知识作出精确的商业判断。 强化学习的例子有马尔可夫决策过程。
常见机器学习算法名单
这里是一个常用的机器学习算法名单。这些算法几乎可以用在所有的数据问题上:
- 线性回归
- 逻辑回归
- 决策树
- SVM
- 朴素贝叶斯
- K最近邻算法
- K均值算法
- 随机森林算法
- 降维算法
- Gradient Boost 和 Adaboost 算法
1、线性回归
线性回归通常用于根据连续变量估计实际数值(房价、呼叫次数、总销售额等)。我们通过拟合最佳直线来建立自变量和因变量的关系。这条最佳直线叫做回归线,并且用 Y= a *X + b 这条线性等式来表示。
理解线性回归的最好办法是回顾一下童年。假设在不问对方体重的情况下,让一个五年级的孩子按体重从轻到重的顺序对班上的同学排序,你觉得这个孩子会怎么做?他(她)很可能会目测人们的身高和体型,综合这些可见的参数来排列他们。这是现实生活中使用线性回归的例子。实际上,这个孩子发现了身高和体型与体重有一定的关系,这个关系看起来很像上面的等式。
在这个等式中:
- Y:因变量
- a:斜率
- x:自变量
- b :截距
系数 a 和 b 可以通过最小二乘法获得。
参见下例。我们找出最佳拟合直线 y=0.2811x+13.9。已知人的身高,我们可以通过这条等式求出体重。

线性回归的两种主要类型是一元线性回归和多元线性回归。一元线性回归的特点是只有一个自变量。多元线性回归的特点正如其名,存在多个自变量。找最佳拟合直线的时候,你可以拟合到多项或者曲线回归。这些就被叫做多项或曲线回归。
Python 代码
#Import Library
#Import other necessary libraries like pandas, numpy...
from sklearn import linear_model
#Load Train and Test datasets
#Identify feature response variable(s) and values must be numeric and numpy arrays
x_train=input_variables_values_training_datasets
y_train=target_variables_values_training_datasets
x_test=input_variables_values_test_datasets
# Create linear regression object
linear = linear_model.LinearRegression()
# Train the model using the training sets and check score
linear.fit(x_train, y_train)
linear.score(x_train, y_train)
#Equation coefficient and Intercept
print('Coefficient: n', linear.coef_)
print('Intercept: n', linear.intercept_)
#Predict Output
predicted= linear.predict(x_test)
R代码
#Load Train and Test datasets
#Identify feature and response variable(s) and values must be numeric and numpy arrays
x_train
y_train
x_test
x
# Train the model using the training sets and check score
linear
summary(linear)
#Predict Output
predicted= predict(linear,x_test)
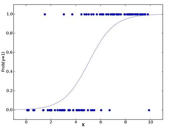
2、逻辑回归
别被它的名字迷惑了!这是一个分类算法而不是一个回归算法。该算法可根据已知的一系列因变量估计离散数值(比方说二进制数值 0 或 1 ,是或否,真或假)。简单来说,它通过将数据拟合进一个逻辑函数来预估一个事件出现的概率。因此,它也被叫做逻辑回归。因为它预估的是概率,所以它的输出值大小在 0 和 1 之间(正如所预计的一样)。
让我们再次通过一个简单的例子来理解这个算法。
假设你的朋友让你解开一个谜题。这只会有两个结果:你解开了或是你没有解开。想象你要解答很多道题来找出你所擅长的主题。这个研究的结果就会像是这样:假设题目是一道十年级的三角函数题,你有 70%的可能会解开这道题。然而,若题目是个五年级的历史题,你只有30%的可能性回答正确。这就是逻辑回归能提供给你的信息。
从数学上看,在结果中,几率的对数使用的是预测变量的线性组合模型。
odds= p/ (1-p) = probability of event occurrence / probability of not event occurrence
ln(odds) = ln(p/(1-p))
logit(p) = ln(p/(1-p)) = b0+b1X1+b2X2+b3X3....+bkXk
在上面的式子里,p 是我们感兴趣的特征出现的概率。它选用使观察样本值的可能性最大化的值作为参数,而不是通过计算误差平方和的最小值(就如一般的回归分析用到的一样)。
现在你也许要问了,为什么我们要求出对数呢?简而言之,这种方法是复制一个阶梯函数的最佳方法之一。我本可以更详细地讲述,但那就违背本篇指南的主旨了。

Python代码
#Import Library
from sklearn.linear_model import LogisticRegression
#Assumed you have, X (predictor) and Y (target) for training data set and x_test(predictor) of test_dataset
# Create logistic regression object
model = LogisticRegression()
# Train the model using the training sets and check score
model.fit(X, y)
model.score(X, y)
#Equation coefficient and Intercept
print('Coefficient: n', model.coef_)
print('Intercept: n', model.intercept_)
#Predict Output
predicted= model.predict(x_test)
R代码
x
# Train the model using the training sets and check score
logistic
summary(logistic)
#Predict Output
predicted= predict(logistic,x_test)
更进一步:
你可以尝试更多的方法来改进这个模型:
- 加入交互项
- 精简模型特性
- 使用正则化方法
- 使用非线性模型
3、决策树
这是我最喜爱也是最频繁使用的算法之一。这个监督式学习算法通常被用于分类问题。令人惊奇的是,它同时适用于分类变量和连续因变量。在这个算法中,我们将总体分成两个或更多的同类群。这是根据最重要的属性或者自变量来分成尽可能不同的组别。想要知道更多,可以阅读:简化决策树。
