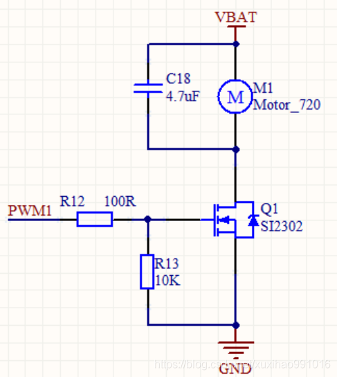
调节风力摆,想用8520空心杯电机调节,寻找驱动时发现如图。

焊接完成后发现很多问题。当我给VCC给5V,PWM为地时,用电表测电机两端电压时,电压从0开始缓慢升到5V,或者直接就是3V多开始升5V,或者电压降到0。经查原因,SI2302可能有质量问题,或者静电击穿,高温破坏等原因。
参考电路http://www.stmcu.org.cn/module/forum/thread-617481-1-1.html
版权声明:本文为xuxihao991016原创文章,遵循CC 4.0 BY-SA版权协议,转载请附上原文出处链接和本声明。