R01开发板的代码及功能测试需要安装SDK才能正常测试,我们需要了解一点MbedOS系统的基本知识及R01开放板的硬件知识才能开始安装SDK的工作。
1.Mbed OS基础知识
Mbed OS是一个开放源码操作系统,专门用于为物联网(IoT)设备设计的ARM微控制器的平台:需要连接到互联网的低功率、受限的设备。MPES OS为它运行的微控制器提供了一个抽象层,以便开发人员可以专注于编写C/C++应用程序,这些应用程序调用一系列硬件上可用的功能。Mbed OS应用程序可以在任何Mbed兼容的平台上重用。体系结构图(这是Mbed板的基本结构图):
Mbed操作系统基础,Mbed OS使用硬件抽象层(HAL)来支持微控制器的最常见部分,例如定时器。这个基础有助于编写应用程序对一组通用的应用程序编程接口(API);您的设备自动为标准MCU外设(如I2C、串行和SPI)提供必要的库和驱动程序支持。当向现有目标添加对新目标或特性的支持时,HAL还充当起点。我们与我们的硅合作伙伴密切合作,将这些新特性移植到Mbed Enabled开发板上。Mbed OS具有RTOS内核,因此它支持确定性、多线程、实时的软件执行。RTOS原语总是可用的,允许驱动程序和应用程序依赖于线程、信号量、互斥锁和其他RTOS特性。M.OS的结构使应用程序和存储系统能够匹配。换句话说,在块级存储选项不同并且依赖于应用程序的地方,您可以选择最适合IoT设备的文件系统。由SD卡支持的FAT文件系统提供了与其他操作系统(如Windows、Mac OS或Linux)的兼容性。当高可靠性和从电源故障恢复的重要性时,使用我们的嵌入式文件系统,支持(Q)SPI NOR闪存芯片是有意义的。最后,MBOD操作系统实现了每个支持的工具链的延迟层和引导过程集成,因此应用程序开发对任何其他操作系统都有类似于C或C++开发的感觉。连通性-Arm与其合作伙伴合作,在运行Mbed OS的设备和系统架构之间启用蓝牙低能量、NFC、RFID、LoRa、6LoWPAN、线程、以太网、Wi-Fi、蜂窝和移动物联网(LPWA)。Mbed OS提供了现有连接技术的稳定核心。同时,它还在每季度的特性发布中添加了现代的特性版本,使您随时了解行业趋势,从而可以过渡到产生业务价值的新的、创新的解决方案。网络和连接栈足够灵活,以满足最苛刻的IoT设备设计的需要,无论是单芯片微控制器和无线电的组合,还是跨串行总线连接的多个芯片。系统设计者可以对我们的认证的连接性堆栈(如我们的认证线程堆栈)有信心,因为它们的成熟、互操作性和已验证的组件。Mbed OS完全支持Pelion IoT平台,因此您可以管理已部署的设备及其数据。Mbed OS和Pelion共同构成了一个连贯的生态系统,能够满足大多数生产就绪项目的需求。安全性-Pelion IoT平台在所有级别上都具有内置的安全性,强调对违规行为的保护和减轻其后果。除了坚固的云服务、健壮的通信栈和安全的固件更新,Mbed还提供了两个安全特定的嵌入式构建块:Arm Mbed TLS_和_一个安全分区管理器(SPM),作为Arm平台安全体系结构的一部分满足行业最佳实践。M.TLS保护设备和网关或服务器之间的通信信道,使用安全分区管理器和用于可信系统服务的隔离安全域可以减少攻击面。总之,这提供了独特的芯片到云的安全模型,这依赖于Arm生态系统硅合作伙伴提供的低级能力,以确保云连接设备的数据和身份。我们的安全方法是根据NIST和其他相关组织的建议,利用最新的行业标准协议、密码和加密套件。这让我们有机会接触到全球安全研究界的最新工作,而不是有限的内部资源。我们定期用代码检查、渗透练习和其他方法验证这些努力的结果。远程固件更新-Mbed OS提供了与Pelion设备管理更新服务的无缝集成,因此您可以更新设备的应用程序或Mbed OS版本。Arm Mbed CLI开发工具可以构建更新有效负载,生成它们的清单,并通过两个命令将它们发送到开发设备。如果要更新设备组,可以生成清单和有效负载并将其上传到设备管理门户,并从那里运行标准活动。在线编译器还提供了开发流程的快速集成。硬件-Arm,它的合作伙伴和Arm Mbed开发者社区一起开发Mbed OS项目。这个欣欣向荣的生态系统意味着Mbed OS包括许多不同硬件的驱动程序,因此您可以集中精力编写干净、可移植的应用程序代码。概括地说,您在我们的站点上看到的硬件有三种类型:模块:包括微控制器,以物联网为中心的连接和要求的机载存储器。他们是理想的设计物联网产品,从原型到大规模生产。Mbed Enabled Modules对所有可用连接驱动程序的Mbed OS具有完全支持。开发板:开发板是开始使用Mbed OS和其他组件开发的一种廉价方法。组件:组件数据库为不同的硬件、中间件和IoT服务提供可重用的库,您可以与Arm微控制器一起使用。这些组件可以用作快速开发原型和产品的构建块。工具-Mbed产品套件包括使用Mbed OS所需的工具,无论您的技能水平如何。如果您是具有桌面设置的有经验的开发人员,那么您可能更喜欢使用Arm Mbed CLI(我们的基于Python的命令行工具)离线工作。您可以使用Mbed CLI与三个支持的工具链之一:armCompiler6、GCC和IAR。您还可以为其他IDE导出项目,例如Keil MDK。Mbed OS包括每个支持的工具链的集成代码,以使其线程安全。如果您喜欢在线工作,可以使用Arm_M.Online Compiler,我们的在线开发工具,它允许您使用没有附加设置的Web浏览器编写和构建应用程序。您可以使用我们的调试工具_DAPL.和_pyOCD,对许多设备进行编程和调试。在开发周期结束时,您可以使用Mbed OS验证工具,Greentea和utest,来测试您的项目。
2. R01开发板硬件知识
R01开放板硬件接口示意图如下:
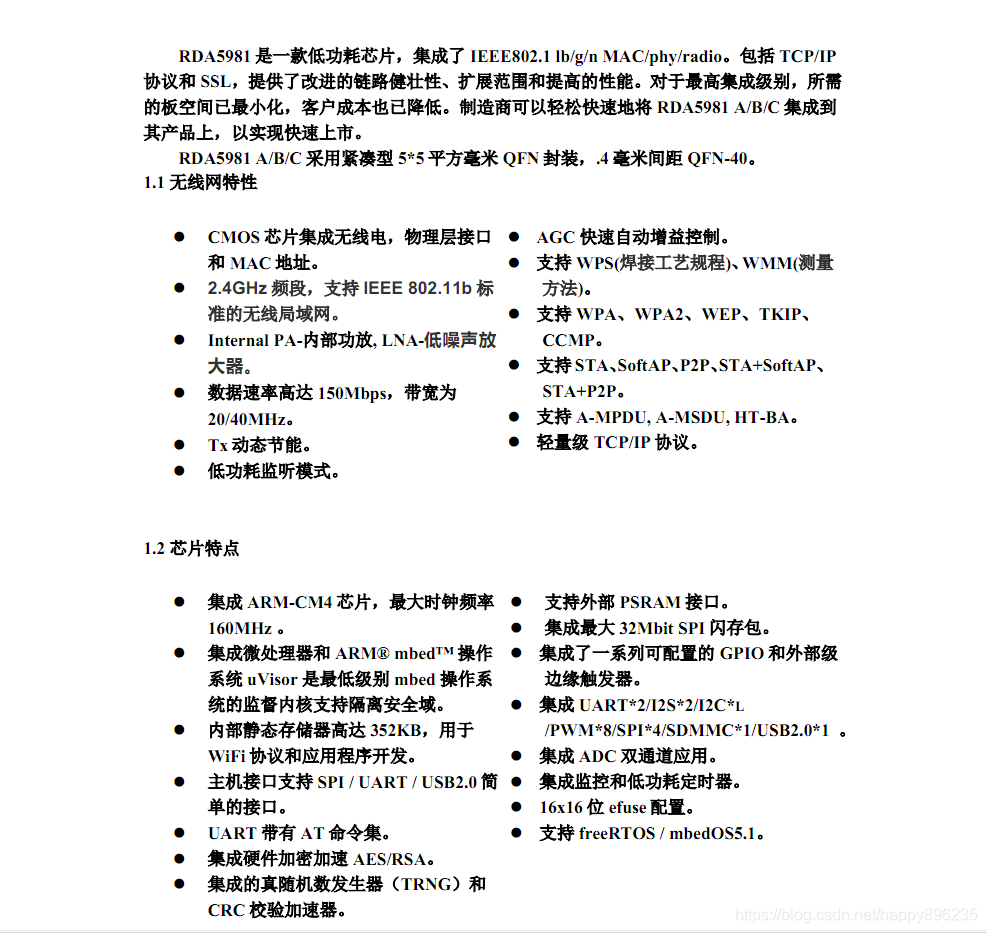
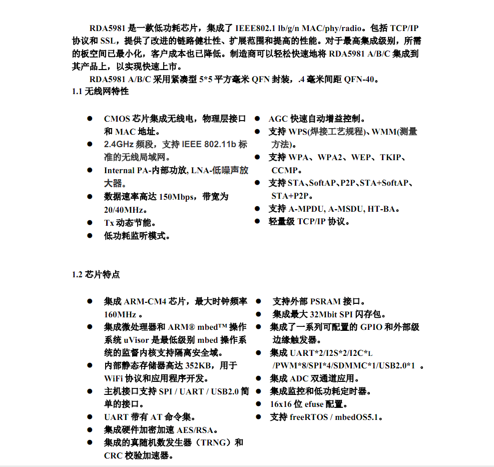
因为我是个业余爱好者,所以对RDA5981芯片的来源还不是很了解。所以我们先在这里科普科普。RDA的意思是锐迪科(锐迪科电子有限公司成立于2004年4月,总部位于上海浦东张江高科技园,并在北京设有设计分部。2011年11月10日锐迪科在美国纳斯达克上市,股票代码为RDA.2014年紫光集团以9.07亿美元收购锐迪科。),RDA5981智慧物联网芯片是由百度携手紫光展锐,ARM,上海汉枫共同开发的芯片,并赋予这款芯片百度DuerOS对话功能(包括7大系统70多项功能,有日程管理、天气查询、答疑解惑、查找音乐等人工智能“保留项目”,也有像查找餐厅,订餐、买电影票等直接提供生活服务的“独门绝技”。)并于2016年3月30日在在88届上海电子展发布出来,但是这款RDA5981芯片分市面上只有两种型号即RDA5981A和RDA5981C(厂家宣称RDA5981芯片有A/B/C三种)。RDA5981A芯片介绍如下图:
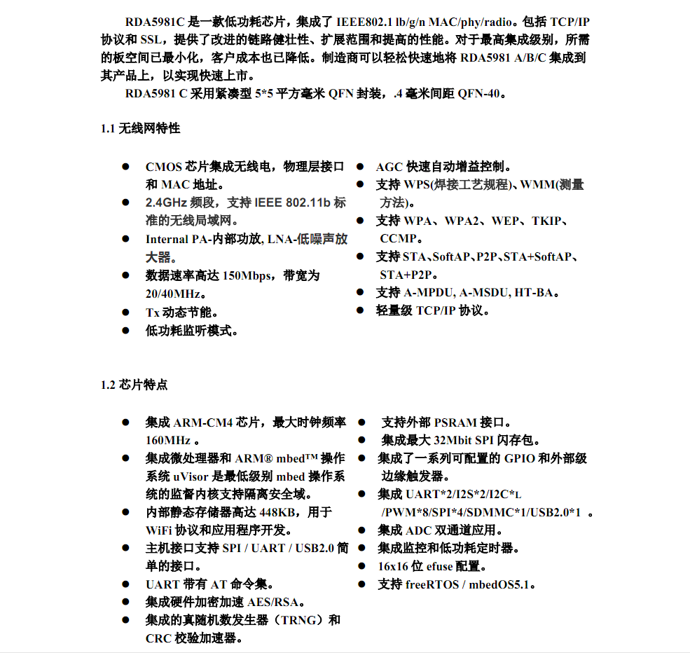
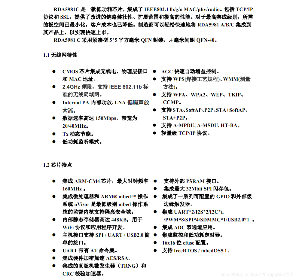
RDA5981C芯片介绍如下图:
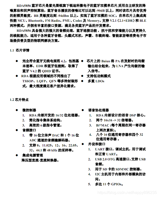
RDA5856蓝牙芯片介绍如下图:
到此我们对R01开发的硬件有了一些基本的认识,要想深入了解我们在以后章节中在细讲,值得一提的是R01开放板采用的RDA5981C芯片。
好的,到此我们可以开始安装比特公司提供的SDK.我们从比特跳动的RDA5981/dueros/智能语音群(群号:476313737)里下载包含百度dueros的mbedOS系统的SDK,选择群的文件下的SDK及编译工具目录下的RDA5981_SDK_MbedOS515_V1.3.4(包括dueros)的文件下载

把下载好的RDA5981_SDK_MbedOS515_V1.3.4解压到当前文件夹
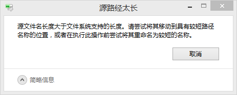
把解压到当前文件夹的“RDA5981_SDK_MbedOS515_V1.3.4(包括dueros)“,这时候你会发现解压出来的目录如下(MbedOS(包含dueros)\RDA5981_SDK_MbedOS515_V1.3.4(包括dueros)\RDA5981_SDK_MbedOS515_V1.3.4),由于你的目录比较冗长,我们把“RDA5981_SDK_MbedOS515_V1.3.4(包括dueros)”目录名称改为:“RDA5981_SDK”(如果你不改动目录名称容易出现“源路径太长”或其他问题。)

再把改为RDA5981_SDK的文件夹拷贝到C盘根目录
按键盘快捷组合键(Win+R)就可以打开“运行窗口”,输入CMD命令即可打开管理员命令运行窗口,输入“cd c:\”改变到C盘根目录,再输入如下命令:
”cd C:\RDA5981_SDK\RDA5981_SDK_MbedOS515_V1.3.4”
如果你升级了pip并安装project_generator-0.9.11库的话我们需要修改requirements.txt文件。如下图:
注意这里要改成这样:project-generator==0.9.11。保存后到命令窗口输入以下命令
”pip install -r C:\RDA5981_SDK\RDA5981_SDK_MbedOS515_V1.3.4\requirements.txt”即可,剩下的是等待SDK安装完成,如下图:


到此我们就成功安装好了SDK,在下一章再探讨生成BIN文件及烧录的问题。
百度dueros人工智能-RDA5981(R01开发板)-学习心得-安装SDK(dueros的MbedOS系统)
版权声明:本文为happy896235原创文章,遵循CC 4.0 BY-SA版权协议,转载请附上原文出处链接和本声明。