
深入研究自动分配IPv6地址的Stateless(无状态)与Stateful(有状态)方式
小慢哥的原创文章,欢迎转载
目录
▪ 一. Link-Local Address的生成方式
▪ 二. Global Address的生成方式
▪ 三. RA报文中3个关键的Flag
▪ 四. 流程示意图
▪ 五. 测试获得IP效果
▪ 六. 应用场景(选择无状态还是有状态)
▪ 七. 后续内容
▪ 附. 参考文档
一. Link-Local Address的生成方式
生成“链路本地地址”,有2种方式
▷ 手动配置
▷ 自动配置
其中“自动配置”根据算法,又分为
▷ eui64:根据mac地址换算而来
▷ stable_secret:跟随网络环境的变化而变化,处于固定网络环境时其值将固定
▷ random:随机生成
二. Global Address的生成方式
生成“全球单播地址”(或者“唯一本地地址”),有2种方式
▷ 手动配置
▷ 自动配置
其中“自动配置”根据获取方式,又分为
▷ 无状态(Stateless):根据路由通告报文RA(Router Advertisement)包含的prefix前缀信息自动配置IPv6地址,组成方式是Prefix + (EUI64 or 随机)。Stateless也可以称为SLAAC(Stateless address autoconfiguration)
▷ 有状态(Stateful):通过DHCPv6方式获得IPv6地址
其中“有状态”又分为2种
▷ 有状态DHCPv6(Stateful DHCPv6):IPv6地址、其他参数(如DNS)均通过DHCPv6获取
▷ 无状态DHCPv6(Stateless DHCPv6):IPv6地址依然通过路由通告RA方式生成,其他参数(如DNS)通过DHCPv6获取
为了避免混淆,在此解释下有状态、无状态到底是什么意思:首先,请明确一点,有状态、无状态仅针对于IPv6地址分配方式,并不包含其他参数
▷ 有状态:可控、可管理。在网络中存在一个IP地址管理者,它能够识别客户端,根据不同的客户端,分配对应的IPv6地址,客户端与服务端之间需要维护IP地址的租期及续约。目前实现这种效果的,就是DHCPv6协议,IP地址管理者就是DHCPv6 Server
▷ 无状态:不可控、难管理。在网络中只有网关,没有IP地址管理者。因此无人去识别客户端,每个客户端根据网关发送的相同的RA报文内容,自行配置IPv6地址
三. RA报文中3个关键的Flag
RA报文中存在3个关键的flag bit:

▷ Autonomous flag(简称A flag):表示是否配置无状态IP。在一个RA报文中,可存在多个prefix,比如2401::/64、2402::/64、2403::/64,每个prefix都可以独立配置A flag
▪ 为on时(对应bit位为1):表示客户端应当在该prefix范围内自动生成IPv6地址(客户端通过DAD自行保证地址可用),并配置子网路由条目、网关
▪ 为off时(对应bit位为0):表示客户端不应当在该prefix范围内自动生成IPv6地址,但是可以配置子网路由条目、网关
▷ Managed flag(简称M flag):表示是否配置有状态IP。M flag是RA报文的全局参数,一个RA报文只有一个M flag
▪ 为on时(对应bit位为1):表示在stateless流程结束后开始stateful流程,也就是告诉客户端可以通过DHCPv6来获得IPv6地址和其他参数(如DNS列表)
▪ 为off时(对应bit位为0):表示不通过DHCPv6来获得IPv6地址。
▷ Other flag(简称O flag):表示是否通过DHCPv6获得除IP以外的其他参数(如DNS列表)。O flag也是RA报文中的全局参数,一个RA报文只有一个O flag。注意:仅当M flag为off时,该参数才会被读取。
▪ 为on时(对应bit位为1):当M flag为on,或者M flag为off且至少有一个A flag为on时,将通过DHCPv6获得其他参数
▪ 为off时(对应bit位为0):当M flag为on时,依然将通过DHCPv6获得其他参数;当M flag也为off时,将不通过DHCPv6获得其他参数
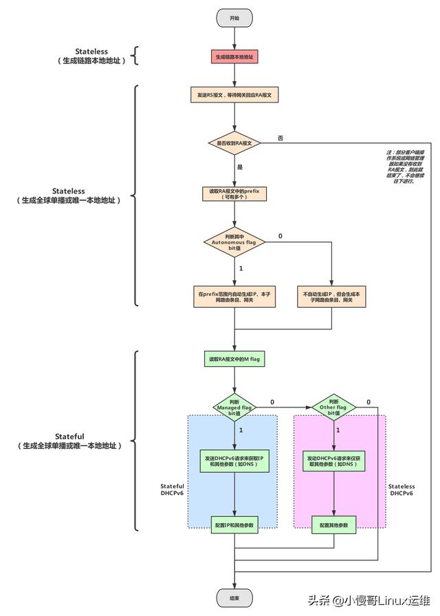
四. 流程示意图
无状态和有状态并不是相互对立的,他们可以同时存在,也就是一张网卡上可以同时出现通过RA生成的IP以及通过DHCPv6获得的IP。通过下面这张笔者绘制的流程图可知晓其中奥秘。

从图中可以看到,顺序为:
1️⃣ Stateless自动配置“链路本地地址”
2️⃣ Stateless自动配置“全球地址”(或“唯一本地地址”)
3️⃣ Stateful自动配置“全球地址”(或“唯一本地地址”)和其他参数,其中Stateful阶段中存在Stateful DHCPv6或Stateless DHCPv6
注意:部分客户端操作系统或网络管理器当Stateless阶段没有收到RA报文后,就到此结束,不会走Stateful阶段,比如CentOS 7、Ubuntu 17的默认逻辑都是这样,而windows server 2012就会继续走Stateful阶段。
五. 测试获得IP效果
测试环境:客户端基于CentOS 7+NetworkManager(即系统默认的网络管理方式)进行测试
▪ 网关会发送RA报文,包含一个prefix
▪ DHCPv6 Server会分配IP、DNS
测试内容:测试M、O、A flag在所有排列组合的情况下
▪ 客户端是否会通过RA报文配置无状态IP
▪ 客户端是否会通过RA报文配置prefix子网路由
▪ 客户端是否会通过RA报文配置gateway
▪ 客户端是否会通过DHCPv6获得有状态IP
▪ 客户端是否会通过DHCPv6获得DNS
测试结果:

六. 应用场景(选择无状态还是有状态)
何时采用无状态、何时采用有状态,关键看应用场景。核心在于是否需要控制IP地址,比如保持IP不变,如果需要控制,就采用有状态;如果无需控制,就采用无状态。
▷ 服务端领域:如对外提供服务,通常需要采用有状态IP。因为业务IP的突然变化容易导致业务中断(除非做好服务发现)
▷ 客户端领域:如移动设备、办公室内PC机,只需要上IPv6互联网,并不需要对外提供服务,可以采用无状态IP
七. 后续内容
由于篇幅有限,本文尚未贴出实验的详细配置。将会在《IPv6系列》后续文章里,贴出实验的完整信息,包括RA、DHCPv6的配置,以及客户端的配置,敬请关注。
附. 参考文档
http://www.6deploy.eu/tutorials/080-6deploy_ipv6_autoconfiguration_mechs_v0_4.pdfhttps://cshihong.github.io/2018/02/01/DHCPv6基础/