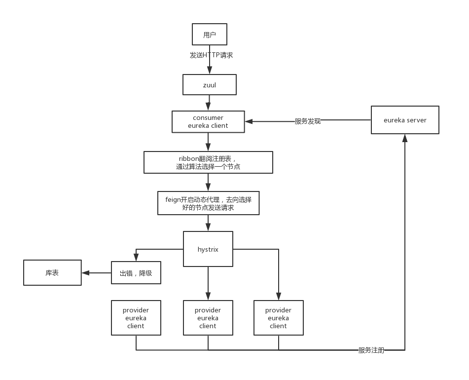
自己总结了一张流程图
大致描述了一下请求在各个组件中是怎样流转的,各个组件又发挥了什么作用
微服务架构相关的一些理论备忘
- 实现微服务架构要解决的一些问题
微服务如何通讯?
1)首先我们要考虑通讯是一对一还是一对多的,一对一就是请求响应模式,最常见。一对多就是发布订阅/发布异步响应,比如滴滴打车就是一个一对多的关系,用户发出消息,很多的司机都能接收到这个消息。
从通讯协议角度考虑
一对一:REST API (http)
一对多:RPC (dubbo motan dubbox grpc thrift)
2) 微服务如何发现彼此?
服务发现的本质是服务调用者如何知道服务的提供者的IP与端口号。
3)微服务怎么部署?更新?扩容?
doker k8s 等,就是解决服务数量很多,服务器不好维护的缺点。--------------------****** - Spring Cloud包含的重要的组件,他们如何解决这些问题的
常见的微服务框架:
- 服务的注册和发现中心(Spring Cloud Eureka;Dubbo;Consul)
- 服务消费者便出现(rest+ribbon)
- ribbon的服务消费者feign
- 断路器(Hystrix)断路器的作用是当远程服务访问不到,可以改成访问本地的某一方法
-路由网关(zuul)作用就是负载均衡统一服务端口和反向代理,比如统一过滤,统一权限认证等等统一的东西都可以放在这里
- 分布式配置中心(Spring Cloud Config;Disconf)将所有服务的配置文件都抽取到一个统一的地方。解决服务一多,改配置太麻烦了,需要有个东西来管理,最好还能在线修改配置的问题
- 消息传递工具——消息总线(Spring Cloud Bus)更改配置的时候,服务能够知道并且热更新配置,通过这个总线向其他服务传递消息
- 服务追踪组件(zipkin ,SpringCloud Sleuth集成了zipkin)知道各个服务之间的调用关系间接得到服务之间的依赖
- 批量任务框架Spring Cloud组件中的Task - spring Cloud全家桶
1)Spring Cloud Eureka 服务的注册和发现中心;可以将自己定义的API 接口注册到Spring Cloud Eureka上服务的注册和发现,构成Eureka体系的包括:服务注册中心、服务提供者、服务消费者。
2)Spring Cloud Ribbon 客户端负载均衡器;Eureka只是维护了服务生产者、注册中心、服务消费者三者之间的关系,真正的服务消费者调用服务生产者提供的数据是通过Spring Cloud Ribbon来实现的。就是说服务消费者调用哪一个节点是由ribbon通过算法选择的。
3)Spring Cloud Feign 是一个声明web服务客户端,这使得编写Web服务客户端更容易,使用Feign 创建一个接口并对它进行注解, Spring Cloud 集成 Ribbon 和 Eureka 提供的负载均衡的HTTP客户端 Feign。Spring Cloud Feign 的出现使得Eureka和Ribbon的使用更为简单。
4)Spring Cloud Hystrix 断路器,防止对某一故障服务持续进行访问,配合降级,把错误的数据进行数据库记录
5)Spring Cloud Config 分布式配置中心组件 它支持配置服务放在配置服务的内存中(即本地),也支持放在远程Git仓库中。Spring Cloud Config 组件中,分两个角色,一是Config Server,二是Config Client。Config Server用于配置属性的存储,存储的位置可以为Git仓库、SVN仓库、本地文件等,Config Client用于服务属性的读取。
6)Spring Cloud Zuul 服务网关 通过服务网关统一向外系统提供REST API的过程中,除了具备服务路由、均衡负载功能之外,它还具备了统一降级,限流,权限,安全等功能。提供了前门保护的作用,同时将权限控制这些较重的非业务逻辑内容迁移到服务路由层面,使得服务集群主体能够具备更高的可复用性和可测试性
7)Spring Cloud Bus 消息总线 动态更新服务配置
版权声明:本文为MmmYue原创文章,遵循CC 4.0 BY-SA版权协议,转载请附上原文出处链接和本声明。