转载自:http://www.geek-workshop.com/thread-53-1-1.html
自制廉价难度低性能较好的锂电充电器
附电压平衡器第一张, 电路全图. 这张有点模糊, 别急, 先看大致位置,
等一下再分区介绍.
这一部份, 位於全图的左下角, 是 switching power 的电路, 以 TL494 為中心,
从 12V 输入, 输出是一连续可调的限压限流电源.
图中上方跑出去的线, 从左边算过来, 第一条是 5V 参考电压. 第二条是 VCC.
第三条是 GND. 第四条是输出电流经过 R3, R4 后的电压, 用来判断充电截止.
第五条是 Vout (负电压), 充电截止判断 op 的工作电源.
右边出去的线路, 上方為电池的负端. 下方為 Vout, 用作电压平衡器之 op 供电
这是电压反转电路, 所以输出电压是负的, 接去电池后要注意极性.
R3, R4 是控制输出电压, Vout = - 2.5 * (R3 + R4) / R4, 以这个电路来说, 输出為
-2.5V 至 -23V. 理论上充 1Cells 至 5Cells 应该都可以. 但是為了调整上的容易度,
最好适度的修改 R4 的值, 像我们是固定充 3Cells, 就改用 2K. (-2.5V 至 -15V)
限流是用电流通过 R9, R10 (并联值為 0.25 ohm) 之后的压差来控制. 范围由
R11, R12 来调整. Aout = 5 * R12 / (R11 + 12) / 0.25 约為 0 - 2A. 虽然这个
电路有 2A 输出的能力, 但是真要用 2A 输出的话, 得要强化散热才行.
根据实测, 在没有气流的室内, 0.5A 充电时, 最热的两个元件. 一是 Q1, 一是 L1.
温度约為手可以碰, 但不能一直按在上面那种温度. 拍谢, 没温度计
附电压平衡器第一张, 电路全图. 这张有点模糊, 别急, 先看大致位置,
等一下再分区介绍.
这一部份, 位於全图的左下角, 是 switching power 的电路, 以 TL494 為中心,
从 12V 输入, 输出是一连续可调的限压限流电源.
图中上方跑出去的线, 从左边算过来, 第一条是 5V 参考电压. 第二条是 VCC.
第三条是 GND. 第四条是输出电流经过 R3, R4 后的电压, 用来判断充电截止.
第五条是 Vout (负电压), 充电截止判断 op 的工作电源.
右边出去的线路, 上方為电池的负端. 下方為 Vout, 用作电压平衡器之 op 供电
这是电压反转电路, 所以输出电压是负的, 接去电池后要注意极性.
R3, R4 是控制输出电压, Vout = - 2.5 * (R3 + R4) / R4, 以这个电路来说, 输出為
-2.5V 至 -23V. 理论上充 1Cells 至 5Cells 应该都可以. 但是為了调整上的容易度,
最好适度的修改 R4 的值, 像我们是固定充 3Cells, 就改用 2K. (-2.5V 至 -15V)
限流是用电流通过 R9, R10 (并联值為 0.25 ohm) 之后的压差来控制. 范围由
R11, R12 来调整. Aout = 5 * R12 / (R11 + 12) / 0.25 约為 0 - 2A. 虽然这个
电路有 2A 输出的能力, 但是真要用 2A 输出的话, 得要强化散热才行.
根据实测, 在没有气流的室内, 0.5A 充电时, 最热的两个元件. 一是 Q1, 一是 L1.
温度约為手可以碰, 但不能一直按在上面那种温度. 拍谢, 没温度计
这部份位於全图的中上方, 是用来指示充电是否完成.
图中最上方的线是输入的 GND, 但因為电路是负输出, 所以输入的 GND, 就是输出
的电源了. 第二条的 TL494 產生的 5V 参考电压.
原理是採用电流流经 R9, R10 (0.25 ohm) 之后所產生之压差, 如果压差超过
5V * R20 / (R19 + R20) = 10mV (40mA), 就表示仍在充电.
如果你觉得 40mA 这个值定的太小 (充电尾巴会拖比较久), 可以改变 R19, R20
的值.
这部份是单一 cell 的电压平衡器.
从图中右方进来的两条线, 分别是 cell 的高低两极. 左边进来的两条, 上面是输出电源
端的电源 (也就是输入端的 GND). 下面是 TL494 的 5V 参考电压. 下方出去的左边数
来第二条, 是输出的 GND.
这个平衡器的原理, 是用 U3B 这个 OP, 作為电压相减, 產生此 cell 高低諯的差压.
然后 5V 透过 R26, R27分压后作為上限电压, 如果此 cell 的电压超过此电压, 就会
从 Q2 抽走电流来平衡.
所以单一 cell 电压范围為 5V * 20K / (10K + 20K) = 3.3V 至 5V 可调.
在製作上 R22, R23, R24, R25 最好採用精密电阻, 以免取 cell 电压差时会有误差.
大家从我的实作照片中, 可以发现我并没有用精密电阻. 因為我用了一个偷鸡步.
我从几十支 10K 电阻中, 挑出用电錶量测值一样的电阻两对. 一对用在 R22, R23.
一对用在 R24, R25. 当然 R22, R24 也是愈近愈好. 这样误差有可能比精密电阻还小
这个部份重复三次. 原因是我作 3cells 的充电器. 如果你要设计不同 cell 数的, 就要
随之增减. 其实还有一个可以改进的地方. 各 cell 间可以共用一组 R26, R27 的分压
值就好了. 正常人应该不会希望 3cells 充出来的电压值不同吧
当初在画的时候
脑筋固到水泥, 没想到
脑筋固到水泥, 没想到
倒吃甘蔗, 最后这一部份就简单了, 有电就亮, 用来检测是否通电而已
这是全图的左上角
看看实物吧
换一个角度再看一下...
接下来就是男人的最爱, 从下面往上看
至於电路图, 因為设计电路, 只是我的兴趣, 并非职业. 没受过专业训练, 知道的也不多.
所以画的不是很理想, 勿笑
先 po
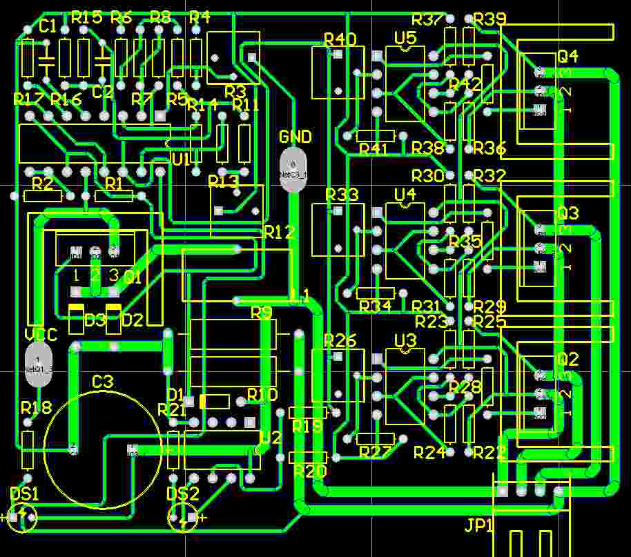
一张 PCB 的全图, 如果要什麼别的图, 别客气, 儘管开口.
完成了之后就是调校了.
先将 R12 限流电阻调到最小, R26, R33, R40 平衡器限压电阻调到最小, 也就是限压会限在 5V.
然后接上电源, 调整 R3 测量整个输出电压, 先调到比 3 cells 总和要高一些, 如 14V
接下来分别调 R26, R33, R40 三个限压电阻, 设定三个平衡器的控制电压. 调整时可以
直接测量 LM358 pin 2 与 TL494 pin 7 的电压差, 比较简单. 也可以测三个 cell 的端
点电压差, 不过要注意调完三个之后要重复量一下, 以免有误差. 我们是定在 4.2V
接下来应该会看到充电指定灯 DS2 会亮, 然后调整 R3 到 DS2 恰好熄灭, 此时量
3cells 的总电压, 应為 12.5x 左右.
然后準备一颗 10 ohm 10W 的水泥电阻, 接上 3cells 的最高与最低两端, 就可以调整
R12 控制输出电流. 如果要输出限制在 0.5A, 就调整至 10 ohm 电阻的压差為 5V.
这样就大功告成了. 首次充电时, 请密切注意 Q1 (IRF9530) 与 L1 的温度, 如果热
到连碰都不能碰, 甚至銲锡自动熔化, 那就要降低输出电流. 或是换更大的散热片与
电感.
我实测的结果, 0.5A 充电时, 没有强制气流散热, 温度还 ok, 可接受范围.
如果买不到 IRF9530, 就找其它 P-Channel MOS, RDS(on) 的值儘可能低一点,
瞬间耐流 10A 以上, VDS 耐压 40V 以上, 应该就可以. 当然接脚相同的更佳.
以下是零件列表, 因為对齐会太长, 所以我切成两列, 要有点耐心看
Description
Designator Comment Value Quantity
"Capacitor"
"C1" "Cap" "1nF" "1"
"Capacitor"
"C2" "Cap" "100nF" "1"
"Default Diode"
"D1" "1N4148" "" "1"
"Default Diode"
"D2, D3" "1N5819" "" "2"
"Li-on Battery charger connector for 3 cells"
"JP1" "LIBATCON-3C" "" "1"
"Low-Power Dual Operational Amplifier"
"U2, U3, U4, U5" "LM358N" "" "4"
"Magnetic-Core Inductor"
"L1" "Inductor Iron" "68uH" "1"
"NPN silicon power darlingtons"
"Q2, Q3, Q4" "TIP100" "" "3"
"P-Channel MOSFET"
"Q1" "IRF9530" "" "1"
"Polarized Capacitor (Radial)"
"C3" "Cap Pol1" "3300uF 25V" "1"
"Pulse-Width-Modulation Control Circuit"
"U1" "TL494CJ" "" "1"
"Resistor"
"R8, R14, R17, R19" "Res1" "51K" "4"
"Resistor"
"R7, R13" "Res1" "510" "2"
"Resistor"
"R15, R22, R23, R24, R25, R29, R30, R31, R32, R36, R37, R38, R39" "Res1" "10K" "13"
"Resistor"
"R16" "Res1" "2.2K" "1"
"Resistor"
"R18, R21" "Res1" "560" "2"
"Resistor"
"R20, R28, R35, R42" "Res1" "100" "4"
"Resistor"
"R27, R34, R41" "Res1" "20K" "3"
"Resistor"
"R1" "Res1" "300" "1"
"Resistor"
"R5, R6" "Res1" "5.1K" "2"
"Resistor"
"R11" "Res1" "9.1K" "1"
"Resistor"
"R4" "Res1" "1.2K" "1"
"Resistor"
"R2" "Res1" "240" "1"
"Resistor"
"R9, R10" "Res1" "0.5 1W" "2"
"Typical LED"
"DS2" "Yellow" "" "1"
"Typical LED"
"DS1" "Green" "" "1"
"Variable Resistor"
"R3, R26, R33, R40" "Res Adj1" "10K" "4"
"Variable Resistor"
"R12" "Res Adj1" "1K" "1"
Designator Comment Value Quantity
"Capacitor"
"C1" "Cap" "1nF" "1"
"Capacitor"
"C2" "Cap" "100nF" "1"
"Default Diode"
"D1" "1N4148" "" "1"
"Default Diode"
"D2, D3" "1N5819" "" "2"
"Li-on Battery charger connector for 3 cells"
"JP1" "LIBATCON-3C" "" "1"
"Low-Power Dual Operational Amplifier"
"U2, U3, U4, U5" "LM358N" "" "4"
"Magnetic-Core Inductor"
"L1" "Inductor Iron" "68uH" "1"
"NPN silicon power darlingtons"
"Q2, Q3, Q4" "TIP100" "" "3"
"P-Channel MOSFET"
"Q1" "IRF9530" "" "1"
"Polarized Capacitor (Radial)"
"C3" "Cap Pol1" "3300uF 25V" "1"
"Pulse-Width-Modulation Control Circuit"
"U1" "TL494CJ" "" "1"
"Resistor"
"R8, R14, R17, R19" "Res1" "51K" "4"
"Resistor"
"R7, R13" "Res1" "510" "2"
"Resistor"
"R15, R22, R23, R24, R25, R29, R30, R31, R32, R36, R37, R38, R39" "Res1" "10K" "13"
"Resistor"
"R16" "Res1" "2.2K" "1"
"Resistor"
"R18, R21" "Res1" "560" "2"
"Resistor"
"R20, R28, R35, R42" "Res1" "100" "4"
"Resistor"
"R27, R34, R41" "Res1" "20K" "3"
"Resistor"
"R1" "Res1" "300" "1"
"Resistor"
"R5, R6" "Res1" "5.1K" "2"
"Resistor"
"R11" "Res1" "9.1K" "1"
"Resistor"
"R4" "Res1" "1.2K" "1"
"Resistor"
"R2" "Res1" "240" "1"
"Resistor"
"R9, R10" "Res1" "0.5 1W" "2"
"Typical LED"
"DS2" "Yellow" "" "1"
"Typical LED"
"DS1" "Green" "" "1"
"Variable Resistor"
"R3, R26, R33, R40" "Res Adj1" "10K" "4"
"Variable Resistor"
"R12" "Res Adj1" "1K" "1"
电路图档,

(引用)小弟略懂电路,看了一下第一篇的线路图,觉得好像有些不太正确,如下:
1、12V 输入的负端进来,直接接到PACK的正极? 这点好像不太对? OP的第8脚是VCC,也是接到 12V的输入负端? 好像不对?
2 、L1、C3、R3交匯点,这点应是 switch 电路的输出,但却也接到12v输入的负端?
3、Q2、Q3、Q4这裡应再串接电阻做放电,因当Q2、Q3、Q4若导通时,Vce只有约0.2V,等於是将电池做短路在放电!
这线路应可以再加强,选用零件要好一点,358的 input offset电压可能高一些,这地方可能需选用高一点精度的OP AMP,另外做好后的校正才是重点! 需有标準的仪器去做校正,电压才会準确,另外就是需考虑使用零件的温度特性,不然夏天冬天充出来电压不同! 以上是小弟一点浅见!给各位参考。
您提的有些并非线路错误, 我解释一下
1. 因為输入电压是在 12V 附近, 而输出 (以 3 cell) 来说, 也是 12V 附近. 所以用昇
压式或降压式电路(Boost, Buck), 都不理想. 因此我是採用昇降压型(Invert), 这一型的
电路天生就会令输出是负电压. 如果输出是 -12.6V, 那应输入的 0V, 是不是就可以想
像成输出的正端, 而 -12.6V 就是地端. 所以会有输入的负端接去电池正极的现象.
2. 如果 L1, C3, R3 的交匯点是电路的输出的话, 这个电路就是降压型的了. 输出电压
不会比输入电压还高. 这个电路其实是让 L1 导通时形成输入电源及接地短路, 然后将
电能储存於 L1 中, 等 on time 结束时, Q1 截止会时 L1 从 D2, D3 中抽出电流, 造成
C3 的负端降至输入的 0V 以下.
3. Q2, Q3, Q4 加上电阻, 是不错的做法, 可以避免功率全部散在电晶体上, 但电阻值
要慎选. 不过您讲的那点, 也不正确, 因為 op 还有一个回授, 所以当 Q2 导通时, 电池
两端的压差会降低, 所以 U3A 的正端会下降. 因此 Q2 不会在饱和区工作, 而会使电池
的两端维持一定的压差.
选用 LM358, 其实主要的原因, 是是因它便宜
1. 因為输入电压是在 12V 附近, 而输出 (以 3 cell) 来说, 也是 12V 附近. 所以用昇
压式或降压式电路(Boost, Buck), 都不理想. 因此我是採用昇降压型(Invert), 这一型的
电路天生就会令输出是负电压. 如果输出是 -12.6V, 那应输入的 0V, 是不是就可以想
像成输出的正端, 而 -12.6V 就是地端. 所以会有输入的负端接去电池正极的现象.
2. 如果 L1, C3, R3 的交匯点是电路的输出的话, 这个电路就是降压型的了. 输出电压
不会比输入电压还高. 这个电路其实是让 L1 导通时形成输入电源及接地短路, 然后将
电能储存於 L1 中, 等 on time 结束时, Q1 截止会时 L1 从 D2, D3 中抽出电流, 造成
C3 的负端降至输入的 0V 以下.
3. Q2, Q3, Q4 加上电阻, 是不错的做法, 可以避免功率全部散在电晶体上, 但电阻值
要慎选. 不过您讲的那点, 也不正确, 因為 op 还有一个回授, 所以当 Q2 导通时, 电池
两端的压差会降低, 所以 U3A 的正端会下降. 因此 Q2 不会在饱和区工作, 而会使电池
的两端维持一定的压差.
选用 LM358, 其实主要的原因, 是是因它便宜
. 它在工作上, 有一些误差. 所以我后
来保留了每个 cell 有独立的 VR 可以调整. 要换用其它品质更好的 op, 当然是没有
问题.
我在实测中, 将平衡器调到 4.21V, 然后调主电压為 12.6V. 在这个情况下, 我发现
大部份的电池, 根本不会用到平衡器, 都差不多充到 4.17 - 4.19V. 而且每 cell 都
是等压的. 供参考.
来保留了每个 cell 有独立的 VR 可以调整. 要换用其它品质更好的 op, 当然是没有
问题.
我在实测中, 将平衡器调到 4.21V, 然后调主电压為 12.6V. 在这个情况下, 我发现
大部份的电池, 根本不会用到平衡器, 都差不多充到 4.17 - 4.19V. 而且每 cell 都
是等压的. 供参考.
QUOTE:
请问还有这个充电器的套件吗这个应该是不会出套件, 小弟最近在研究 USB 界面, 如果搞的定, 也许某一天会作一个数位型
的充电器. 到时候如果有兴趣的人多, 才会出套件.
QUOTE:
不过您是先将12v的电先化成交流与作限流电路,后再用并联式的稳压来作个个电池的分压动作吗?电路看到IC就看不太懂所以发问一下。
而鋰电的充电用有脉冲的电压比较好还是一定要用有脉冲的才行呢?用多少HZ的脉冲比较好呢?您应该是误解了这个电路, 其实有一个关键点在於充点时你只能控制电压, 不能控制电流. 电流量是电池
对你所提供的电压值, 產生的反应. 例如充单一 cell 时, 提供 4V 电压, 到底会充 0.1A 还是 1A, 这是无从
得知的, 只能提供了电压之后, 观察电池到底吃多少电流.
基於上面这个关键点, 所以充电时提供的电压, 并不是一个固定值, 会随电池的容量变化. 那个 "交流" 只是
switching power 的原理, 利用 switching power 可以调整输出电压的特性, 產生充电所需的电源. 这个
电源同时受限於最高电压与最大电流.
鋰电充电当然是用稳定的直流比较好, 脉冲应该会对电池比较伤吧. 这个输出电路有一颗大电容, 就是為了
消除 switching power 的链波. 產生较稳定的直流来进行充电.
QUOTE:
想请问一下,若输入电压是12V,那还需要Inverter 吗?还是还有其他用途?充 3 cells 鋰电, 电压大约从 10V 到 13V 左右, 刚好跨过了 12V, 所以不管用昇压型的电源, 或是降压
型的电源, 都会有问题. 用反转型的, 就不会有一定要比供电高或低的情形. 如果您的供电是 9V 或 15V,
就可以选择单一昇压或降压的.
QUOTE:
可否MAIL给我更高解析度的电路图吗?? 因為我印成投影片100dpi 似乎还不够精细可以, 请 pm 您的 mail, 但是我无法确定输出是多少 DPI 的, 因為那个程式每次都自动 scale 电路图成
A4 size 输出. 所以无法掌握比例, sorry.
请问还有这个充电器的套件吗这个应该是不会出套件, 小弟最近在研究 USB 界面, 如果搞的定, 也许某一天会作一个数位型
的充电器. 到时候如果有兴趣的人多, 才会出套件.
QUOTE:
不过您是先将12v的电先化成交流与作限流电路,后再用并联式的稳压来作个个电池的分压动作吗?电路看到IC就看不太懂所以发问一下。
而鋰电的充电用有脉冲的电压比较好还是一定要用有脉冲的才行呢?用多少HZ的脉冲比较好呢?您应该是误解了这个电路, 其实有一个关键点在於充点时你只能控制电压, 不能控制电流. 电流量是电池
对你所提供的电压值, 產生的反应. 例如充单一 cell 时, 提供 4V 电压, 到底会充 0.1A 还是 1A, 这是无从
得知的, 只能提供了电压之后, 观察电池到底吃多少电流.
基於上面这个关键点, 所以充电时提供的电压, 并不是一个固定值, 会随电池的容量变化. 那个 "交流" 只是
switching power 的原理, 利用 switching power 可以调整输出电压的特性, 產生充电所需的电源. 这个
电源同时受限於最高电压与最大电流.
鋰电充电当然是用稳定的直流比较好, 脉冲应该会对电池比较伤吧. 这个输出电路有一颗大电容, 就是為了
消除 switching power 的链波. 產生较稳定的直流来进行充电.
QUOTE:
想请问一下,若输入电压是12V,那还需要Inverter 吗?还是还有其他用途?充 3 cells 鋰电, 电压大约从 10V 到 13V 左右, 刚好跨过了 12V, 所以不管用昇压型的电源, 或是降压
型的电源, 都会有问题. 用反转型的, 就不会有一定要比供电高或低的情形. 如果您的供电是 9V 或 15V,
就可以选择单一昇压或降压的.
QUOTE:
可否MAIL给我更高解析度的电路图吗?? 因為我印成投影片100dpi 似乎还不够精细可以, 请 pm 您的 mail, 但是我无法确定输出是多少 DPI 的, 因為那个程式每次都自动 scale 电路图成
A4 size 输出. 所以无法掌握比例, sorry.
QUOTE:
依照零件表应為TL494CJ..但我的為TL494CN 不知有没有问题
这没关係, 我去买的时候, 还拿到了 Fairchild 的 KA7500B 呢, 害我还上网确认了一下.
依照零件表应為TL494CJ..但我的為TL494CN 不知有没有问题
这没关係, 我去买的时候, 还拿到了 Fairchild 的 KA7500B 呢, 害我还上网确认了一下.
QUOTE:
因為我调一个另外两个的电压就跑掉了..不知这状况正常否?
照说应该是不会, 但实际上我自己作的, 也是有这个现象, 所以要来来回回调好几次. 后来我就偷懒,
直接调 VR 输出的基準电压成 4.19. 三个都调好了之后, 再检查一下输出是否正确, 如果差一点点,
就再调整一下. 这样会比较快些.
那个 10K 的电阻, 最好是用精密的, 以免电阻误差过大, 会造成减法电路不準确.
调整的步骤应该是没错, 第一次充电时, 可以量最高与最低的电压差, 应该要小於 12.49V, 表示进入
限流模式. 然后再量 R9 两端的压差, 就可以知道目前的电流量 (用量得电压 X 4) 就是安培数, 如果
设定 0.5A, 就是 R9 两端的压差应為 0.125V. 都正常了, 再放手让它去充. 等充了一小时左右, 要再
量一下最高电压应该会回昇到 12.49V, 然后 R9 两端的压差会降到 0.125V 以下, 表示进入的限压
模式.
限流模式. 然后再量 R9 两端的压差, 就可以知道目前的电流量 (用量得电压 X 4) 就是安培数, 如果
设定 0.5A, 就是 R9 两端的压差应為 0.125V. 都正常了, 再放手让它去充. 等充了一小时左右, 要再
量一下最高电压应该会回昇到 12.49V, 然后 R9 两端的压差会降到 0.125V 以下, 表示进入的限压
模式.
QUOTE:
充电完成...不过三片电池电压分别為 4.15V 4.15V 4.10V..
但用电錶在电路上测量三组电压却是 4.15V 4.17V 4.17V..
照这样看是不是我的调整方式不太正确不是, 这种误差有可能来自电池本身, 也有可能来自电路. 您可以试著用不同的电池多试一两次.
如果每次都充出第三片较低的结果, 就调第三片对应的 SVR. 调的时候就直接量 SVR 与固定电阻
分压后的值 (R26, R27 连接点). 调之前先量一下它的电压, 然后略调高一点 (0.04 - 0.05).
QUOTE:
您说的一小时候回到12.49V这是指限压部份, 可以量那颗最大的电容器 C3 两端. 我要讲的是确定它会进入限压模式. 进入
限压时 R9, R10 两端压差会掉下来, 而 C3 两端的电压会接近您所设的 12.49V. 但是在有负载
时, 应该也会掉一点才对, 大概 12.45V 吧, 我猜的.
QUOTE:
改成您说的三颗LM358共用R26 R27..
若使用此种改法..為了三个输出电压要一致这个不要改比较好, 后来我发现电路本身都有一定的误差, 如果把那三颗 SVR 改成一颗, 到时
三 cells 充出来有偏差时, 反而没得调了. 所以保留三个 SVR 比较好.
QUOTE:
是否须将R22 R23 R24 R25 R28及其餘两组电阻改為精密电阻呢??不管是用一颗 SVR 还是三颗 SVR 来调, 这十二颗电阻最好都是用精密电阻. 因為减法电路如果
电阻不等值, 造成的误差会是三 cells 彼此有关联的, 变的很复杂.... 后来我作的, 都是用精密
电阻.
QUOTE:
另请问您使用的SVR是在哪买的?? 我在源达找不到耶从门口进去, 直直走到底, 那面墙上有掛一堆充电器, 定时开关.... 在那面墙的前面一点点有一排
矮柜, 矮柜面对门口是放石英晶体与振盪器, 矮柜面对 IC 与电晶体那一区就有放 SVR 了. 我的
SVR 就是在那儿买的. 好像是叫 "可调精密电阻" 吧. 应该是 10 元一颗吧.
QUOTE:
TIP100我当时是跑到良兴才有货TIP100, TIP101, TIP102 三颗是同一系列的, 只是耐压不同, TIP100 60V, TIP101 80V,
TIP102 100V, 其餘特性一致. 源达大概為了减少备料的样式, 所以直接备最高规格的 TIP102.
所以可以直接用 TIP102 来作. 应该是 15 元吧. 这颗就放在那区后面有小姐那排矮柜. 74 系列
IC 与 2SA 系列电晶体之间. 有几排 2N.... MPSA.... TIP....
有个问题..
充电器空载时输出电压分别為->4.18V 4.19V 4.19V
1.号鋰电充电"前"的电压分别為 3.69V 3.69V 3.69V
充电"后"的电压分别為 4.21V 4.20V 4.16V
充电"后"的电压分别為 4.21V 4.20V 4.16V
2.号鋰电充电"前"的电压分别為 3.73V 3.77V 3.77V
充电"后"的电压分别為 4.12V 4.20V 4.25V
充电"后"的电压分别為 4.12V 4.20V 4.25V
请问这些电压的差异是电池本身的因素吗??
又平衡器不是充到指定电压就停止了吗??
还是其实我可变电阻的调整方式是错的??
想先请问一下, 您的电池是否是有点旧的电池, 大约飞了 20-30 趟以上? 如果是的话, 这样的结果应该还算可接受.
但是我最想不通的一点, 是 2 号电池的 cell 3 為什麼会充到 4.25V. 1 号电池的充电结果, 比较像我自己充的结果.
如果电池片有些旧了, 会在充完取下后, 自己降一些. 但是你 2 号电池的 cell 竟然高到 4.25V, 这应该是有问题.
又平衡器不是充到指定电压就停止了吗??
还是其实我可变电阻的调整方式是错的??
想先请问一下, 您的电池是否是有点旧的电池, 大约飞了 20-30 趟以上? 如果是的话, 这样的结果应该还算可接受.
但是我最想不通的一点, 是 2 号电池的 cell 3 為什麼会充到 4.25V. 1 号电池的充电结果, 比较像我自己充的结果.
如果电池片有些旧了, 会在充完取下后, 自己降一些. 但是你 2 号电池的 cell 竟然高到 4.25V, 这应该是有问题.
建议您先把那 12 颗电阻都换成精密电阻. 让各 cell 的电压彼此不会影响. 然后把每 cell 的最高充电电压设到 4.15V
然后再来试验.
然后再来试验.
试的时候, 可以在充饱时, 先不要取下电池, 直接量电池还在充电器上的电压值. 看看它们各自的电压, 是否接近
您所设定的电压. 然后取下电池, 静置一两分鐘后再量, 看看电池片电压有没有自己降下来. 如果电池片还在充电
器上时就不平衡, 那可以调 VR 一下. 如果是取下后电池自己不平衡, 就没办法了.
您所设定的电压. 然后取下电池, 静置一两分鐘后再量, 看看电池片电压有没有自己降下来. 如果电池片还在充电
器上时就不平衡, 那可以调 VR 一下. 如果是取下后电池自己不平衡, 就没办法了.
因為最高充电电压略低於 cells 的限压总和, 所以最理想状况, 应该是充完 (还在充电器上时), 有一或两 cells 到达
指定电压, 剩下的一片或两片, 略低一点点. 像您这样会有一颗充超过这麼多, 应该是有问题的.
QUOTE:
我目前也蛮担心的..少充是没关係..但是有些过充就紧张了我也是, 所以我都定每 cell 最高 4.10V - 4.15V 之间.
QUOTE:
不好意思想再问个问题..就是您使用的电路板是用雕刻机还是蚀刻液弄出来的是用雕刻机刻出来的. 这样才能刻 SMT 的电路板, 用蚀的.... 技术没那麼好
指定电压, 剩下的一片或两片, 略低一点点. 像您这样会有一颗充超过这麼多, 应该是有问题的.
QUOTE:
我目前也蛮担心的..少充是没关係..但是有些过充就紧张了我也是, 所以我都定每 cell 最高 4.10V - 4.15V 之间.
QUOTE:
不好意思想再问个问题..就是您使用的电路板是用雕刻机还是蚀刻液弄出来的是用雕刻机刻出来的. 这样才能刻 SMT 的电路板, 用蚀的.... 技术没那麼好
QUOTE:
若是使用蚀刻液..那请问洗好的线路上仍残留的感光剂该如何洗掉呢不要洗掉啊, 那个留著还可以保护铜铂不要生锈, 干嘛洗掉它呢?
QUOTE:
1.电路上的电感 有何功用? 为什麼会那麼烫switching power 中, 有一个电感作為储能, 电感是用电流储能, 所以能量可以储存与释放在不同的电压状况.
例如用 12V 储能, 20V 释放, 所以 switching power 可以轻易的作到变压, 就是靠这个电感.
会烫的原因, 和马达会烫的因原差不多, 一个是电流在线圈中的电阻生热, 一个是导磁心在磁场变化下產生涡
电流, 在铁心的电阻生热. 这两个就是一般所谓的铜损与铁损. 如果要降低它的温度, 一是加大铁心, 降低磁通
密度, 另一是加大线径, 减少直流电阻. 不管用哪一个办法, 都要加大电感器.
当时没有改的原因, 是还没有 LCR 錶, 没办法自己买个铁心重绕电感. 只有现成买来的有标示感值, 自己绕就
不知感值是多少了. 现在 LCR 錶已经败下去了, 但是却只著迷於数位电路, 如果要改它, 可能会把它改成数位
的
若是使用蚀刻液..那请问洗好的线路上仍残留的感光剂该如何洗掉呢不要洗掉啊, 那个留著还可以保护铜铂不要生锈, 干嘛洗掉它呢?
QUOTE:
1.电路上的电感 有何功用? 为什麼会那麼烫switching power 中, 有一个电感作為储能, 电感是用电流储能, 所以能量可以储存与释放在不同的电压状况.
例如用 12V 储能, 20V 释放, 所以 switching power 可以轻易的作到变压, 就是靠这个电感.
会烫的原因, 和马达会烫的因原差不多, 一个是电流在线圈中的电阻生热, 一个是导磁心在磁场变化下產生涡
电流, 在铁心的电阻生热. 这两个就是一般所谓的铜损与铁损. 如果要降低它的温度, 一是加大铁心, 降低磁通
密度, 另一是加大线径, 减少直流电阻. 不管用哪一个办法, 都要加大电感器.
当时没有改的原因, 是还没有 LCR 錶, 没办法自己买个铁心重绕电感. 只有现成买来的有标示感值, 自己绕就
不知感值是多少了. 现在 LCR 錶已经败下去了, 但是却只著迷於数位电路, 如果要改它, 可能会把它改成数位
的
QUOTE:
2.电感值68uH 可否改100uH ? 有何差异?改成 100uH 应该没有太大影响, 线圈中的电流会降低一点, 应该会导致最大输出电流降下来一些. 印象中当初
是以 2A 输出来计算的. 反正目前输出是设在 0.5A, 降一点应该没关係.
QUOTE:
3.如果把电压平衡器调至 4.0V ,将电池各cell=4.2V(或大於4.0V)
插入充电(应说是放电),可以吗 ? 有何结果?如果你的 12 供电依然有提供, 应该是可以. 如果系统电源 (12V) 被切断, 只接电池的话.... 看起来那颗
TL494 会没有正常供电, 导致 5V 参考电压无效, 所以平衡器那部份会变的不可预期. 也许会把电池狂放,
然后烧毁 TIP102.
QUOTE:
4.如果问题3 可行,是不是可以当成放电器使用?如果你喜欢平衡器, 小弟以前有作过一个数位的, 但是当时年幼无知, 没有用 OP 减法电路, 所以放的精确
度不好, 如果有兴趣, 可以再重作一个.
2.电感值68uH 可否改100uH ? 有何差异?改成 100uH 应该没有太大影响, 线圈中的电流会降低一点, 应该会导致最大输出电流降下来一些. 印象中当初
是以 2A 输出来计算的. 反正目前输出是设在 0.5A, 降一点应该没关係.
QUOTE:
3.如果把电压平衡器调至 4.0V ,将电池各cell=4.2V(或大於4.0V)
插入充电(应说是放电),可以吗 ? 有何结果?如果你的 12 供电依然有提供, 应该是可以. 如果系统电源 (12V) 被切断, 只接电池的话.... 看起来那颗
TL494 会没有正常供电, 导致 5V 参考电压无效, 所以平衡器那部份会变的不可预期. 也许会把电池狂放,
然后烧毁 TIP102.
QUOTE:
4.如果问题3 可行,是不是可以当成放电器使用?如果你喜欢平衡器, 小弟以前有作过一个数位的, 但是当时年幼无知, 没有用 OP 减法电路, 所以放的精确
度不好, 如果有兴趣, 可以再重作一个.
QUOTE:小弟依样画葫芦作了一个
但是一插上电12V (电脑的电源供应器)
IRF9530就马上高热到无法触摸
而且分压冲上的黑线与白线量不到任何电压
麻烦版主大大解惑一下
小弟并非电子科班 实难自行研究出问题
感谢您
但是一插上电12V (电脑的电源供应器)
IRF9530就马上高热到无法触摸
而且分压冲上的黑线与白线量不到任何电压
麻烦版主大大解惑一下
小弟并非电子科班 实难自行研究出问题
感谢您
资讯有点少, 猜不出来. 可能要请您作几个测试.
您的 TL494 有没有用 IC 座? 如果有的话, 把 TL494 拔起来, 把 pin 8, pin 11 先拗成平的, 让 TL494 插回
IC 座之后, 这两个脚不会插进去 (悬空). 然后再通电.
IC 座之后, 这两个脚不会插进去 (悬空). 然后再通电.
如果进行上面步骤后通电 IRF9540 还是瞬间就发热. 请将 L1 也解銲掉. 如果 L1 解銲还会热, 再解銲 D2, D3
两颗 1N5819.
两颗 1N5819.
解銲 1N5819 之后, 如果还会热, 那您的电路板本身应该有短路的情况. 检查 IRF9530 与 L1 的连接线, 是否
与电源供应器的地端短路.
与电源供应器的地端短路.
如果您要作到解銲 1N5819 之后, 才会不发热, 那请检查你的 1N5819, 应该被打穿了. 可用数位三用电錶,
切到二极体段, 量量两个方向是否都导通.
切到二极体段, 量量两个方向是否都导通.
如果您解銲 L1 之后, 就不再发热, 请检查 IRF9530 与 D1, R1 连接的那个点, 是否為 12V 的电压. 如果是,
应该是 IRF9530 被打穿了. 所以随时都是导通的.
应该是 IRF9530 被打穿了. 所以随时都是导通的.
如果您把 TL494 的 8 与 11 脚拔起来之后, 就不再发热了, 问题就比较麻烦了. 有可能是振盪电路的问题 ( C1, R17 ),
也有可能是回授的问题, 我猜您手边没有什麼仪器可以测吧.
也有可能是回授的问题, 我猜您手边没有什麼仪器可以测吧.
先这样吧, 看看结果怎样再说.
小弟先试 第一项494的8PIN与11PIN
我不知道怎样算PIN脚 但根据电路图 我猜想应该是要跳过接通9530的电路
麻烦版主大大 看看我挑的对否
接通电源后 9530的确不会发烫 是不是就是如版主所说 难处理的问题ㄋ
上传几张相片 供版主诊断一下
不过是有看出您挑起的脚不对. 一般这种双排 IC 的脚位算法, 都是从那个点开始是第 1 pin, 然后逆时鐘方向算一圈.
借用您的照片, 指出 pin 8 与 pin 11 给您看.
QUOTE:小的依您的指示 改翘正确的PIN8 PIN11
结果 9530 就不会发烫了........该如何是好ㄋ
PS 当初并没有仔细量过R22~R39 那些10K 的电阻
会有影响吗??
再度拜託了
有点困难耶, 因為你的板子一接电, 数秒内就使 IRF9530 烫到不能碰, 多半是振盪电路有问题, 所以没有振盪.
可是你没有示波器可以用.....
振盪电路的关键元件是 C1 与 R17, 量量看 C1 是否一端与 TL494 的 pin 5 有导通, 另一端与 TL494 pin 7
有导通. R17 应该一端与 TL494 的 pin 6 导通, 另一端与 TL494 的 pin 7 导通.
还有看你的电路图, 似乎 pin 6 与 pin 5 的元件有点短路的可能, 量量看这两个 pin 是不是有通.
可是你没有示波器可以用.....
振盪电路的关键元件是 C1 与 R17, 量量看 C1 是否一端与 TL494 的 pin 5 有导通, 另一端与 TL494 pin 7
有导通. R17 应该一端与 TL494 的 pin 6 导通, 另一端与 TL494 的 pin 7 导通.
还有看你的电路图, 似乎 pin 6 与 pin 5 的元件有点短路的可能, 量量看这两个 pin 是不是有通.