告别传统单一模块开发,拥抱组件化开发模式

前言

该资料中包含一些组件化开发中的重要知识点,大家可以对于文章中对于的组件化开发是视频更容易上手掌握。

一丶什么是组件化?

二丶为什么一定要掌握组件化开发?

其实在讲到为什么一定要掌握组件化开发的时候,也要刨一刨单一模块开发的坑:

  • 单一模块开发中耦合太严重
    类与类之间藕断丝连。
  • 单一模块编译速度太慢
    所以的业务逻辑都在一个模块中,每次修改哪怕一个变量,在测试的时候都要编译整个工程。
  • 无法去做到功能复用
    正是因为耦合太严重,一些功能在进行重用的时候需要去一个类一个类中理清楚,太麻烦。
  • 团队开发不便利
    开发大项目的时候都是团队开发,但是单一模块注定是团队开发的死敌。

so,单一模块从上分析还是有很多不足的,所以在这种背景下出现了组件化开发,接下来说说组件化开发的优势(其实就是弥补了单一模块的不足)

  • 业务模块解耦
    组件化开发中,会根据业务来拆分模块,每个模块之间没有任何的耦合,这样就能够和好的解决单一模块耦合严重的问题。
  • 极大提高工程编译速度
    所以的业务逻辑都在一个模块中,每次修改哪怕一个变量,在测试的时候都要编译整个工程。
  • 组件化是功能重用的基石
    每个业务逻辑模块是彼此独立,如果在新项目中又需要用到这个功能,可以直接复制过去使用,不需要进行任何解耦。
  • 团队开发神器
    如果是团队开发的话,可以每个人或着每个项目小组负责一个模块即可,无需关注其他的功能模块,这样就可以减少沟通成本,提高开发效率。

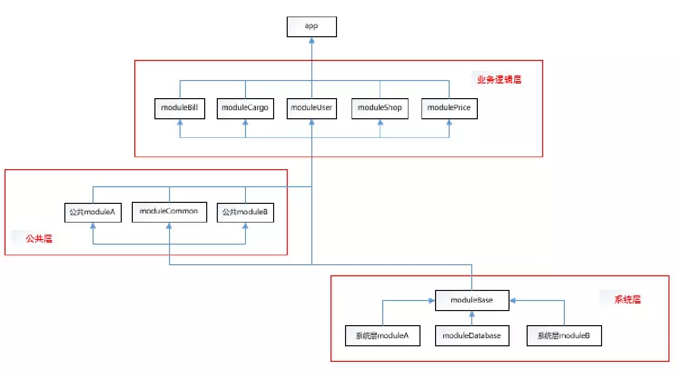
组件化和单一模块项目结构对比

三丶组件化开发的注意事项

  • 要注意包名和资源文件命名冲突问题
    组件化开发虽然会分将业务逻辑拆分为一个个模块,但是最终打包发布的时候依然要打包到主模块中,所以要注意包名和资源名字的命名问题。
  • Gradle中的版本号的统一管理
    在组件化开发中一定会存在多个模块,每个模块都会有一个build.gradle文件,所以必须对每个模块的build.gradle进行统一的管理。
  • 组件在Application和Library之间如何做到随意切换
    因为每个模块在开发过程中都是Application,但是最终打包发布的时候都要变为Library,所以每个模块都需要在ApplicationLibrary之间进行随意的切换。
  • AndroidManifest.xml文件的区分
    正是因为模块要在Application与Library之间进行切换,所以在不同的状态下要加载不同的AndroidManifest.xml
  • Library不能在Gradle文件中有applicationId
    当模块是Application的时候,在它的build.gradle文件中会有ApplicationId,但是当它成为Library之后,ApplicationId就不能有了,所以要怎么去进行控制这种情况。

四丶 如何把项目组件化

如果是老项目就设计到项目迁移的问题,如果是新项目那就直接可以在创建项目的时候就进行组件化开发。具体步骤如下:

第一步:把业务模块划分好之后,创建相对应的module


最终效果如下:例子

注意: 在创建module以及Activity的时候,命名最好有自己的规则(防止类名重复以及资源名字重复)

第二步:把所有module中的版本号以及一些需要统一管理的内容进行统一管理(通过定义全局变量的方式,常用有三种方式)

1.直接定义在gradle.properties文件中,如图:

使用方式:

  android {
       compileSdkversion TAR_SDK_VERSION.toInteger()
       buildToolsverion BUILD_TOOL_VESION

       defaultConfig {
           applicationId "com.maniu.member" 
           minSdkversion MIN_SDK_VERSION.toInteger ()
           targetsdkversion TAR_SDK_VERSION.toInteger ()
           versioncode    VERSION_CODE.toInteger ()
           versionName  VERSION_NAME

           testInstrumentationRunner "android.support.test.runner.AndroidJunitRunner"
  }

注意: 定义在gradle.properties文件中的全局变量都是String类型,使用的时候请先转换为需要的类型。

2.定义在工程的build.gradle文件中,如:

  task clean(type:Delate) {
         delete rootproject.buildDir
  }
  
  ext {
        compilesdkversion = 28
        bulidToolsversion = "29.0.0"
        minsdkversion =21
        versioncode =1
        versionName = '1.0'
        APP_COMPAT = ''com.android.support:appcompat-v7:28.0.0''
  }

使用方式:

  android {
      compilesdkversion rootproject.ext.compilesdkversion
      buildToolsversion   rootproject.ext.buildToolsversion
    
      defaultconfig {
          applitcationId ''com.maniu.member''
          minsdkversion rootproject.ext.minsdkversion
          targetsdkversion rootproject.ext.targetsdkversion
          versioncode rootproject.ext.versioncode
          versionName rootproject.ext.versionName
          testinstrumentationRunner ''android.support.test.runner.AndroidJunitRunner''
  }

3.自定义gradle文件.如:

  ect {
       android = [
                    compilesdkversion  : 28,
                    buildToolsversion  : ''29.0.0'',
                    minsdkversion      :21,
                    targetsdkversion   :28,
                    versioncode   : 1,
                    versionName   :'1.0'
      ]
       dependencies = [
                   appcpmpatv7: ':com.android.support:appcompat-v7:28.0.0',
     ]
  }

定义好之后还需要是主工程的build.gradle进行应用定义,如:

使用方式:

  android {
      compilesdkversion  rootproject.ext.android.compilesdkversion
      buildToolsversion rootproject.ext.android.buildToolsversion

      defaultconfig {
           applicationId ''com.maniu.member''
           minsdkversion rootproject.ext.android.minsdkversion
           targetsdkversion rootproject.ext.android.targetsdkversion
           versioncode rootproject.ext.android.versioncode
           versionName rootproject.ext.android.versionName
           testInstrumentationRunner ''android.support.test.runner.AndroidJunitRunner"
  }
第三步:如何让每个module都能在Application和Library之间进行随意的切换(其实很简单,定义一个boolean类型的全局变量当做开关)



注意: 只有当module是Application的时候才具有applicationId,所以这里也要进行处理。

第四步:Application和Library所加载AndroidManifest.xml文件要区分,因为他们对AndroidManifest.xml文件的要求不一样。

处理方式很简单,直接复制一个AndroidManifest.xml文件,一份在module是Application的时候用,一份在module是Library的时候用。如图:

Library下的AndroidManifest.xml文件

在module的build.gradle文件中区分使用

  buildTypes {
       release {
          minifyEnabled false
          proguardFiles getDefaultproguardFile('proguard-android-optimize.txt'),
       }
  } 
  sourcesets {
       main {
          if(rootproject.ext.android.is_application) {
               manifest.srcFile 'src/main/AndroidMainfest.xml'
          }else{
               manifest.srcFile 'src/main/manifest/AndroidManifest.xml'
          }
      }
  }
第五步:将其他业务逻辑module注入到主module中(注意Application是不能依赖其他的Application,所以要记得判断依赖的时候,其他模块是否是Application)。


到此为止,一个组件化项目的架子就搭好了。注意:以上的操作都针对所有的业务逻辑module,所有业务逻辑module都要进行这样处理。
更多面试内容,技术干货,技术交流:
star一下我的GitHub

原创不易,点点关注


版权声明:本文为weixin_48012619原创文章,遵循CC 4.0 BY-SA版权协议,转载请附上原文出处链接和本声明。