红外光电开关的原理与实验
最近在搞一个红外对管的设计,结合实际总结了以下信息,供大家参考:
一、红外线的简介
红外线(Infrared)是波长介于微波与可见光之间的电磁波,波长在1mm到760纳米(nm)之间,比红光长的非可见光。红外线是波长介乎微波与可见光之间的电磁波,波长在750纳米至1毫米之间,是波长比红光长的非可见光。覆盖室温下物体所发出的热辐射的波段。透过云雾能力比可见光强,在通讯、探测、医疗、军事等方面有广泛的用途。
高于绝对零度(-273.15℃)的物质都可以产生红外线。现代物理学称之为热射线。医用红外线可分为两类:近红外线与远红外线。含热能,太阳的热量主要通过红外线传到地球。
如图所示,我们把红光之外的辐射叫做红外线(紫光之外是紫外线),肉眼不可见。

近红外线:(Near Infra-red, NIR)| 0.7~2.5 μm
中红外线:(Middle Infra-red, MIR)| 2.5~25 μm
远红外线:(Far Infra-red, FIR)| 25~500 μm
极远红外线:15~1000 μm
二、红外光电开关
2.1、红外光电开关的简介
红外线光电开关是利用人眼不可见(波长为780nm-1mm)的近红外线和红外线的来检测、判别物体。通过光电装置瞬间发射的微弱光束能被安全可靠的准确的发射和接收。
红外线光电开关的重要作用是能够处理光的强度变化:利用光学元件,在传播媒介中间使光束发生变化,利用光束来反射物体,使光束发射经过长距离后瞬间返回。红外线光电开关是由发射器、接收器和检测电路三部分组成。发射器对准目标发射光束,发射的光束一般来源于发光二极管(LED)和激光二极管。光束不间断地发射,或者改变脉冲宽度。受脉冲调制的光束辐射强度在发射中经过多次选择,朝着目标不间接地运行。接收器有光电二极管或光电三极管组成。在接收器的前面,装有光学元件如透镜和光圈等。在其后面的是检测电路,它能滤出有效信号和应用该信号。
2.2、红外光电开关的分类
红外光电开关按照红外光的传播方式,分为红外对射方式和红外反射方式;按照红外光的检测方式,有分为AD采样和方波调制方式。
2.2.1、红外对射光电开关
红外对射光电开关是红外发射管发出红外线,中间如果没有障碍物,红外接收管接收到红外线,如果有障碍物,红外接收管收不到红外线,实现障碍物的检测。
2.2.2、红外反射光电开关
红外反射光电开关是红外反射电路:红外发射管发出红外线,前方如果有障碍物,红外接收管接收到红外线,如果没有障碍物,红外接收管收不到红外线,实现障碍物的检测。
2.2.3、AD检测方式红外光电开关
通过AD的方式,红外线通过发射管发出后,在接收管接收到的时候,检测接收管上的电压,通过AD的方式检测。
该电路优点是灵敏度高,检测精确;缺点是容易受自然光干扰。
2.2.4、直流调试方式红外光电开关
直流调制电路,通过电压比较器的方式,红外线通过发射管发出后,在接收管接收到的时候,接收管上的电压与设定的门限电压对比,通过电压比较器反馈不同状态。
该电路优点是距离可调;缺点是容易受自然光干扰。
2.2.5、交流调制红外光电开关
通过交流调制电路的方式,解决受自然光干扰的问题。
该电路优点是距离可调、增加了抗自然光干扰;缺点是电路复杂。
三、红外光电开关验证
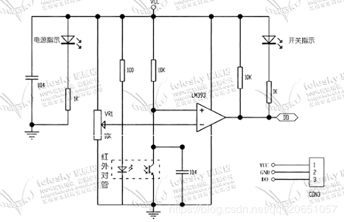
3.1、红外光电开关:电压比较器式验证
红外发射与接收电路的典型应用电路一:电压比较器电路,在某宝上购买了一个传感器模块,采用的直流调制电路,也就是说通过供直流电的方式供电,从价格来看,只能作为简单的调试来用。
发射电路:白色管为发射电路,VCC供电,经过限流电阻,给发射管供电,限流电阻决定了供电电流的大小,根据发射管规格书,电流越大发射功率越强。
接收电路:黑色管是接收电路,VCC供电,经过限流电阻,给接收管供电,该电路可以调节接收的灵敏度。
电压比较器:LM393电压比较器,参考电压通过滑动变阻器分压来决定,可通过可调电阻来设定检测距离。
3.1.1、红外光电开关电路分析:
没有物品的时候,接收管接收不到反射红外线,不导通,LM393的+极的电压为VCC,可能会比VCC要小,因为即使没有反射光的话,自然界也有微弱的红外,另外接收管会有暗电流,大概uA的级别,请参考规格书,与LM393的+与-极电压比较;有物品的时候,接收管接收到了红外线,导通,LM393的+极的电压为会根据反射光的强弱变化,反射光越强电压越低,反射光越弱电压越高。
3.1.2、红外光电开关功能验证
1、没有物品遮挡的时候,LM393的正极为VCC,LM393的负极电压Vref,Vref低于低于VCC,LM393输出高电平VCC,开关指示灯熄灭;有物品遮挡,LM393的正极的电压为红外接收管导通后的阻抗与10K分压,LM393的负极电压Vref,Vref高于VCC,LM393输出电平为0,开关指示灯点亮。
2、通过调整滑动变阻器,可以实现距离远近的调整。调整滑动变阻器的大小,实现了调整Vref的大小,Vref电压越大,检测的距离越远,反之则越近。
3、红外接收管的限流电阻很重要,此电阻牵扯到检测的距离和灵敏度。
3.1.3、红外光电开关调试的问题
1、调试中使用自己购买的红外发射管和接收管,发现更换好自己的发射管和接收管,与原始购买板子上对比,发现检测距离变短。
原因:红外接收上拉电阻原设计是10K,接收管的内阻实测是20K;而我自己购买的接收管的阻抗是50K,将10K改为20K,检测距离增加,有25cm增加到35cm。实测中发现,增大该电路,将导致灵敏度异常灵敏,容易发生误报。
2、注意LM393本身也有电压差,比如LM393的正极电压要大于LM393负极电压±0.3V以后,才会出现输出翻转。
综上所述,该电路的设计,需要注意发射电流的大小,接收管的灵敏度,以及LM393电压比较器的本身存在的误差。仅仅适用于室内,且没有太阳光光线干扰。
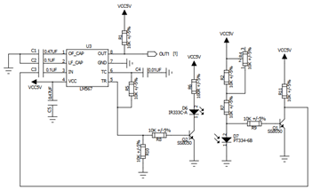
3.2、红外光电开关:调制解调式验证

红外发射与接收电路的典型应用电路二:调制解调电路,在某宝上购买了一个E18-D80NK模块,采用的交流调制电路。
https://pan.baidu.com/disk/home#/all?path=%2F%E6%89%80%E6%83%B3%E6%99%BA%E8%83%BD%E7%A7%91%E6%8A%80&vmode=list
E18-D80NK-N这是一种集发射与接收于一体的光电传感器,发射光经过调制后发出,接收头对反射光进行解调输出。有效的避免了可见光的干扰。透镜的使用,也使得这款传感器最远可以检测80厘米距离的问题(由于红外光的特性,不同颜色的物体,能探测的最大距离也有不同;白色物体最远,黑色物体最近)。检测障碍物的距离可以根据要求通过尾部的电位器旋钮进行调节。该传感器具有探测距离远、受可见光干扰小、价格便宜、易于装配、使用方便等特 点,可以广泛应用于机器人避障、流水线计件等众多场合。
实际验证来看,在太阳光下受干扰性较小。
四、红外光电开关设计
市场上采用红外反射电压比较器的方式,产品比较多,但类型基本上一致,在实际使用过程中,如果使用在室外,甚至在阳光比较充足的室内,在使用时都会受到干扰的影响,因此需要采用方波调制的光电开关,更加合适,只能自己设计了。
4.1、基于方波调制的红外光电开关
在通过大量对比后,选择LM567为调制芯片,LM567通用锁相环电路音调译码器,主要用于振荡、调制、解调、和遥控编、译码电路。如电力线载波通信,对讲机亚音频译码,遥控等。
4.1.1、集成锁相环路解码器LM567介绍
集成锁相环路解码器LM567是美国国家半导体公司生产的56系列集成锁相环路中的一种,其同类产品还有美国Signetics公司的SE567/INE567等。LM567是一个高稳定性的低频集成锁相环路解码器,由于其良好的噪声抑制能力和中心频率稳定性而被广泛应用于各种通讯设备中的解码以及AM、FM信号的解调电路中。
LM567的主要参数如下:
1.电源电压 4.75~9V,可以采用5V供电,刚好是TTL电平;
2.静态工作电流 8mA。
3.中心频率 0.01Hz-500KHz,最大是500KHz。
4.8脚最大吸收电流 l00mA
LM567的管脚定义如下:
①、②脚通常分别通过一电容器接地,形成输出滤波网络和环路单级低通滤波网络。②脚所接电容决定锁相环路的捕捉带宽:电容值越大,环路带宽越窄。
①脚所接电容的容量应至少是②脚电容的2倍。
③脚是输入端,要求输入信号≥25mV。
⑤、⑥脚外接的电阻和电容决定了内部压控振荡器的中心频率f2,且f2≈1/1.1RC
⑧脚是逻辑输出端,其内部是一个集电极开路的三极管,允许最大灌电流为100mA。
http://www.elecfans.com/dianzichangshi/20180118618242_a.html
LM567中心频率的计算
LM567的推荐layout,最欣赏TI这点,基本上每颗都有参考的layout:
4.2、LM567红外发射接收电路比较
在选择红外发射接收电路中,有四个方案可以选择,并且都做了PCB进行调试比较。
方案一: 利用40KHz的晶振作为红外发射器的震荡源。通过示波器观察,波形非常准确完整,由于红外接收的频率一般是38KHz,虽然晶振的频率可以通过可调电阻微调。但是还是很难匹配,每次试验时都要微调。所以不选择这个方案。
方案二: 如前所述,使用三脚的红外接收器,但是接收器自备了选频和解调能力,很难用单片机对其接收信号进行判断。所以不选择这个设计方案。
方案三:用高速CMOS型四重二输入“与非”门74HC00组成RC震荡电路作为频率发生器,波形也准确完整,但是难匹配。所以不选择这个方案。
方案四:选用通用音调译码器LM567的5输出38KHz频率,其特点是红外线发射部分不设专门的信号发生电路。8脚输入红外接收器接收到的信号。这个信号是锁相音频译码器的锁相中心频率,这样既简化了线路和调试工作,又防止了周围环境变化和元件参数变化对收发频率造成的差异,实现了红外线发射与接收工作频率的同步自动跟踪,使电路的稳定性和抗干扰能力大大加强。本设计中就是利用此方案最终实现避障功能。
4.3、方波调制的红外光电开关的电路
电路设计如下:在这里插入图片描述
手动焊接,好久不用烙铁了,有点生疏了。调试正常。
总结如下:
1、 PIN1和PIN2的电容C1和C2很重要,选择不合适导致不能正常检测;
2、 红外发射管的限流电阻选择合适的值;