故障类别:无WiFi信号
故障现象:漏电,无2.4G和5GWiFi
故障描述:开机后发现电流比其它板子大一点,并且无异常发热情况。
附件:

分析过程:
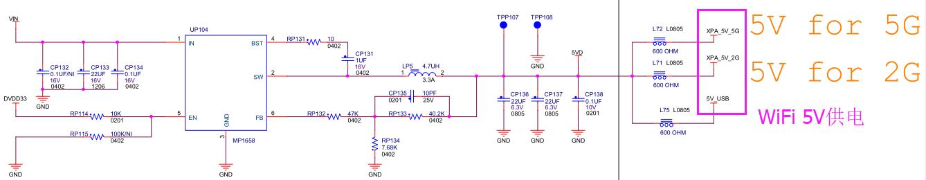
根据故障找原因,故障为WiFi无法启动,搜不到WiFi,2.4G和5G都有问题,那就先通电测量WiFi电压。测量得到WiFi的5V没有电压,断掉电源测量5V对地阻值,测量发现0欧。
此时有2种可能,1是供电芯片损坏,2是输出线路器件短路。第2种可能性较大,如果后者短路,那供电芯片检测短路可能自动关闭电压输出了。
对于种电路来说那就在5V走线上外部提供电压,看那个地方发热(那个地方发热可能就是那个地方的问题),通电1V电流直接显示1A,摸了板子上的器件发现未有温度变化,那就多等一会在触摸,过一小会发现5G WiFi发热。
最后拆掉芯片发现线路不短路了,更换新的芯片上去后电路工作正常。经测量拆下来的芯片发现,5G WiFi芯片的第18pin脚对地短路。
版权声明:本文为qq_44829055原创文章,遵循CC 4.0 BY-SA版权协议,转载请附上原文出处链接和本声明。