React 是基于 vdom 的前端框架,组件 render 产生 vdom,然后渲染器把 vdom 渲染出来。
state 更新的时候,组件会重新 render,产生新的 vdom,在浏览器平台下,为了减少 dom 的创建,React 会对两次的 render 结果做 diff,尽量复用 dom,提高性能。
diff 算法是前端框架中比较复杂的部分,代码比较多,但今天我们不上代码,只看图来理解它。
首先,我们先过一下 react 的 fiber 架构:
Fiber 架构
React 是通过 jsx 描述页面结构的:
function Profile() {
return <div>
<img src="avatar.png" className="profile" />
<h3>{[user.firstName, user.lastName].join(" ")}</h3>
</div>
}经过 babel 等的编译会变成 render function:
import { jsx as _jsx } from "react/jsx-runtime";
import { jsxs as _jsxs } from "react/jsx-runtime";
const profile = _jsxs("div", {
children: [
_jsx("img", {
src: "avatar.png",
className: "profile",
}),
_jsx("h3", {
children: [user.firstName, user.lastName].join(" "),
}),
],
});render function 执行结果就是 vdom,也就是 React Element 的实例:

在 16 之前,React 是直接递归渲染 vdom 的,setState 会触发重新渲染,对比渲染出的新旧 vdom,对差异部分进行 dom 操作。
在 16 之后,为了优化性能,会先把 vdom 转换成 fiber,也就是从树转换成链表,然后再渲染。整体渲染流程分成了两个阶段:
render 阶段:从 vdom 转换成 fiber,并且对需要 dom 操作的节点打上 effectTag 的标记
commit 阶段:对有 effectTag 标记的 fiber 节点进行 dom 操作,并执行所有的 effect 副作用函数。
从 vdom 转成 fiber 的过程叫做 reconcile(调和),这个过程是可以打断的,由 scheduler 调度执行。

diff 算法作用在 reconcile 阶段:
第一次渲染不需要 diff,直接 vdom 转 fiber。
再次渲染的时候,会产生新的 vdom,这时候要和之前的 fiber 做下对比,决定怎么产生新的 fiber,对可复用的节点打上修改的标记,剩余的旧节点打上删除标记,新节点打上新增标记。
接下来我们就来详细了解下 React 的 diff 算法:
React 的 diff 算法
在讲 diff 算法实现之前,我们要先想明白为什么要做 diff,不做行么?
当然可以,每一次渲染都直接把 vdom 转成 fiber 就行,不用和之前的做对比,这样是可行的。
其实 SSR 的时候就不用做 diff,因为会把组件渲染成字符串,第二次渲染也是产生字符串,难道这时候还要和之前的字符串对比下,有哪些字符串可以复用么?
不需要,SSR 的时候就没有 diff,每次都是 vdom 渲染出新的字符串。
那为什么浏览器里要做 diff 呢?
因为 dom 创建的性能成本很高,如果不做 dom 的复用,那前端框架的性能就太差了。
diff 算法的目的就是对比两次渲染结果,找到可复用的部分,然后剩下的该删除删除,该新增新增。
那具体怎么实现 React 的 diff 算法呢?
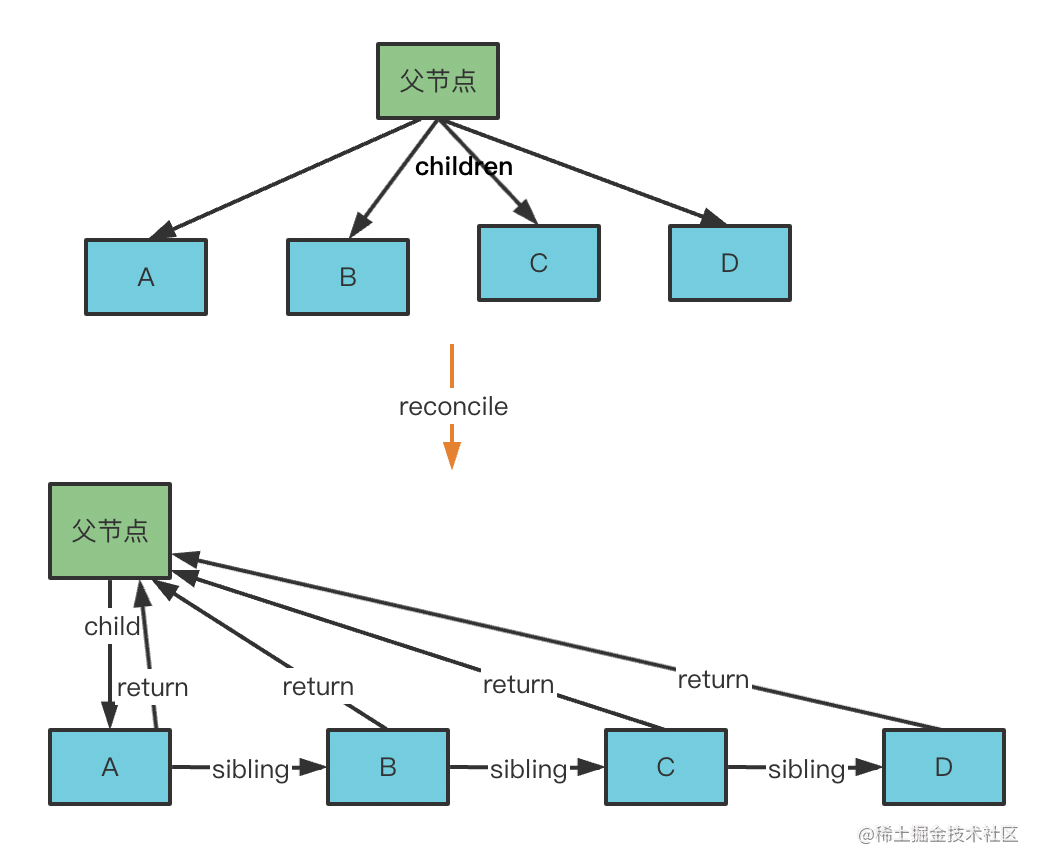
比如父节点下有 A、B、C、D 四个子节点,那渲染出的 vdom 就是这样的:

经过 reconcile 之后,会变成这样的 fiber 结构:

那如果再次渲染的时候,渲染出了 A、C、B、E 的 vdom,这时候怎么处理呢?

再次渲染出 vdom 的时候,也要进行 vdom 转 fiber 的 reconcile 阶段,但是要尽量能复用之前的节点。
那怎么复用呢?
一一对比下不就行了?
先把之前的 fiber 节点放到一个 map 里,key 就是节点的 key:

然后每个新的 vdom 都去这个 map 里查找下有没有可以复用的,找到了的话就移动过来,打上更新的 effectTag:

这样遍历完 vdom 节点之后,map 里剩下一些,这些是不可复用的,那就删掉,打上删除的 effectTag;如果 vdom 中还有一些没找到复用节点的,就直接创建,打上新增的 effectTag。
这样就实现了更新时的 reconcile,也就是上面的 diff 算法。其实核心就是找到可复用的节点,剩下的旧节点删掉,新节点新增。
但有的时候可以再简化一下,比如上次渲染是 A、B、C、D,这次渲染也是 A、B、C、D,那直接顺序对比下就行,没必要建立 map 再找。
所以 React 的 diff 算法是分成两次遍历的:
第一轮遍历,一一对比 vdom 和老的 fiber,如果可以复用就处理下一个节点,否则就结束遍历。
如果所有的新的 vdom 处理完了,那就把剩下的老 fiber 节点删掉就行。
如果还有 vdom 没处理,那就进行第二次遍历:
第二轮遍历,把剩下的老 fiber 放到 map 里,遍历剩下的 vdom,从 map 里查找,如果找到了,就移动过来。
第二轮遍历完了之后,把剩余的老 fiber 删掉,剩余的 vdom 新增。
这样就完成了新的 fiber 结构的创建,也就是 reconcile 的过程。
比如上面那个例子,第一轮遍历就是这样的:

一一对比新的 vdom 和 老的 fiber,发现 A 是可以复用的,那就创建新 fiber 节点,打上更新标记。
C 不可复用,所以结束第一轮遍历,进入第二轮遍历。

把剩下的 老 fiber 节点放到 map 里,然后遍历新的 vdom 节点,从 map 中能找到的话,就是可复用,移动过来打上更新的标记。
遍历完之后,剩下的老 fiber 节点删掉,剩下的新 vdom 新增。
这样就完成了更新时的 reconcile 的过程。
总结
react 是基于 vdom 的前端框架,组件渲染产生 vdom,渲染器把 vdom 渲染成 dom。
浏览器下使用 react-dom 的渲染器,会先把 vdom 转成 fiber,找到需要更新 dom 的部分,打上增删改的 effectTag 标记,这个过程叫做 reconcile,可以打断,由 scheducler 调度执行。reconcile 结束之后一次性根据 effectTag 更新 dom,叫做 commit。
这就是 react 的基于 fiber 的渲染流程,分成 render(reconcile + schedule)、commit 两个阶段。
当渲染完一次,产生了 fiber 之后,再次渲染的 vdom 要和之前的 fiber 对比下,再决定如何产生新的 fiber,目标是尽可能复用已有的 fiber 节点,这叫做 diff 算法。
react 的 diff 算法分为两个阶段:
第一个阶段一一对比,如果可以复用就下一个,不可以复用就结束。
第二个阶段把剩下的老 fiber 放到 map 里,遍历剩余的 vdom,一一查找 map 中是否有可复用的节点。
最后把剩下的老 fiber 删掉,剩下的新 vdom 新增。
这样就完成了更新时的 reconcile 过程。
其实 diff 算法的核心就是复用节点,通过一一对比也好,通过 map 查找也好,都是为了找到可复用的节点,移动过来。然后剩下的该删删该增增。
理解了如何找到可复用的节点,就理解了 diff 算法的核心。