服务注册到nacos
nacos文件夹下的conf目录的application.properties
修改server.port=8848
进入bin目录,CMD
startup.cmd -m standalone
启动URL
http://127.0.0.1:8848/nacos
默认账号密码都是nacos

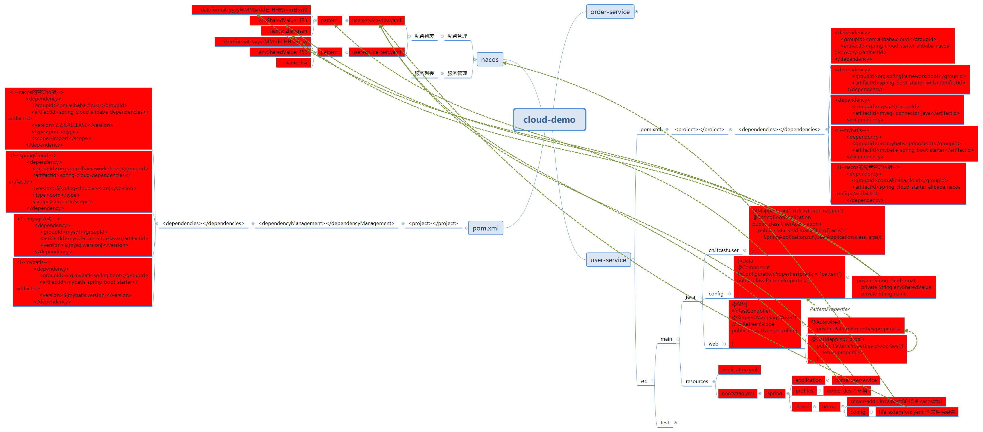
在cloud-demo父工程的pom文件中的<dependencyManagement>中引入SpringCloudAlibaba的依赖:
<dependency>
<groupId>com.alibaba.cloud</groupId>
<artifactId>spring-cloud-alibaba-dependencies</artifactId>
<version>2.2.6.RELEASE</version>
<type>pom</type>
<scope>import</scope>
</dependency>
然后在user-service和order-service中的pom文件中引入nacos-discovery依赖:
<dependency>
<groupId>com.alibaba.cloud</groupId>
<artifactId>spring-cloud-starter-alibaba-nacos-discovery</artifactId>
</dependency>
在user-service和order-service的application.yml中添加nacos地址:
```xml
spring:
cloud:
nacos:
server-addr: localhost:8848
服务分级存储模型


spring:
cloud:
nacos:
server-addr: localhost:8848
discovery:
cluster-name: HZ # 集群名称
我们再次复制一个user-service启动配置,添加属性:
-Dserver.port=8083 -Dspring.cloud.nacos.discovery.cluster-name=SH


同集群优先的负载均衡
给order-service配置集群信息
修改order-service的application.yml文件,添加集群配置:
spring:
cloud:
nacos:
server-addr: localhost:8848
discovery:
cluster-name: HZ # 集群名称
修改负载均衡规则
修改order-service的application.yml文件,修改负载均衡规则:
userservice:
ribbon:
NFLoadBalancerRuleClassName: com.alibaba.cloud.nacos.ribbon.NacosRule # 负载均衡规则
权重配置


环境隔离





修改order-service的application.yml文件:
spring:
cloud:
nacos:
server-addr: localhost:8848
discovery:
cluster-name: HZ
namespace: 492a7d5d-237b-46a1-a99a-fa8e98e4b0f9 # 命名空间,填ID
重启order-service后,访问控制台,可以看到下面的结果:
Nacos与Eureka的区别
Nacos的服务实例分为两种l类型:
- 临时实例:如果实例宕机超过一定时间,会从服务列表剔除,默认的类型。
- 非临时实例:如果实例宕机,不会从服务列表剔除,也可以叫永久实例。
- Nacos与eureka的共同点
- 都支持服务注册和服务拉取
- 都支持服务提供者心跳方式做健康检测
- Nacos与Eureka的区别
- Nacos支持服务端主动检测提供者状态:临时实例采用心跳模式,非临时实例采用主动检测模式
- 临时实例心跳不正常会被剔除,非临时实例则不会被剔除
- Nacos支持服务列表变更的消息推送模式,服务列表更新更及时
- Nacos集群默认采用AP方式,当集群中存在非临时实例时,采用CP模式;Eureka采用AP方式
统一配置管理、配置热更新、配置共享


在user-service服务中,引入nacos-config的客户端依赖:
<!--nacos配置管理依赖-->
<dependency>
<groupId>com.alibaba.cloud</groupId>
<artifactId>spring-cloud-starter-alibaba-nacos-config</artifactId>
</dependency>
在user-service中添加一个bootstrap.yaml文件,内容如下:
spring:
application:
name: userservice # 服务名称
profiles:
active: dev #开发环境,这里是dev
cloud:
nacos:
server-addr: localhost:8848 # Nacos地址
config:
file-extension: yaml # 文件后缀名
在user-service中的UserController中添加业务逻辑,读取pattern.dateformat配置:
package cn.itcast.user.web;
import cn.itcast.user.pojo.User;
import cn.itcast.user.service.UserService;
import lombok.extern.slf4j.Slf4j;
import org.springframework.beans.factory.annotation.Autowired;
import org.springframework.beans.factory.annotation.Value;
import org.springframework.web.bind.annotation.*;
import java.time.LocalDateTime;
import java.time.format.DateTimeFormatter;
@Slf4j
@RestController
@RequestMapping("/user")
public class UserController {
@Autowired
private UserService userService;
@Value("${pattern.dateformat}")
private String dateformat;
@GetMapping("now")
public String now(){
return LocalDateTime.now().format(DateTimeFormatter.ofPattern(dateformat));
}
// ...略
}

我们最终的目的,是修改nacos中的配置后,微服务中无需重启即可让配置生效,也就是配置热更新
使用@ConfigurationProperties注解代替@Value注解。
在user-service服务中,添加一个类,读取patterrn.dateformat属性:
package cn.itcast.user.config;
import lombok.Data;
import org.springframework.boot.context.properties.ConfigurationProperties;
import org.springframework.stereotype.Component;
@Component
@Data
@ConfigurationProperties(prefix = "pattern")
public class PatternProperties {
private String dateformat;
}
运行两个UserApplication,使用不同的profile,优先级如下


链接:https://pan.baidu.com/s/1MU7aej42be0-ZoyAlVWfWg
提取码:gpbk
–来自百度网盘超级会员V3的分享