实验材料
WeMos D1
火焰传感器
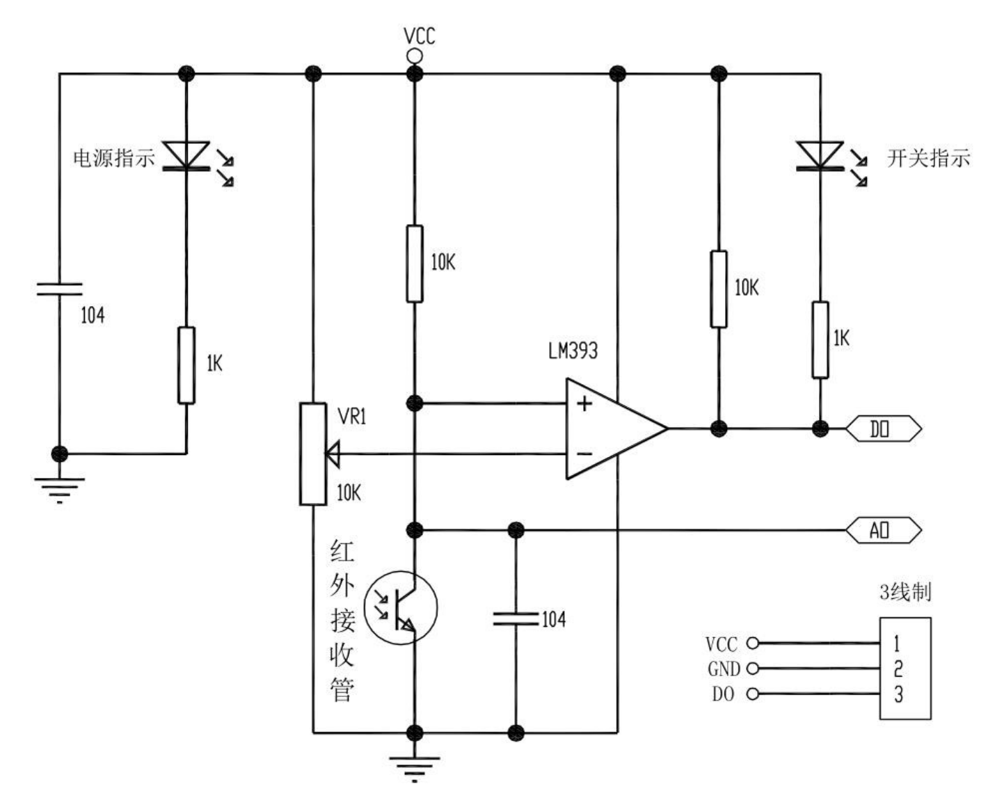
它使用红外线接收管作为基本元件,电位器调整灵敏度,这里使用的是三个管脚输出的火焰传感器。
蜂鸣器
如图片所示,该蜂鸣器低电平触发。
火焰传感器的介绍
工作原理
传感器模块在环境火焰光谱或光源达不到设定阈值时,DO 口输出低电平,当外界环境火焰光谱或光源超过设定阈值时, DO口输出高电平。
引脚说明
这里使用并介绍一下3根引脚的火焰传感器
原理图
实验测试
连线过程
火焰传感器的DO —— Wemos D3
VCC —— Wemos 5V
GND —— Wemos GND
蜂鸣器的VCC —— Wemos 3.3V
GND —— Wemos GND
I/O —— Wemos D5
连线效果
当有火焰靠近火焰传感器时,DO引脚输出低电平,同时蜂鸣器响起报警。从而模仿火灾报警的情况。
代码
#define feng D5
#define fire_sensor D3
void setup() {
pinMode(fire_sensor,INPUT); //接收火焰传感器
pinMode(feng,OUTPUT); //蜂鸣器
}
void loop() {
if (digitalRead(fire_sensor)) { //没有检测到火焰,传感器引脚输出高电平
digitalWrite(feng, HIGH); //蜂鸣器不响
}
else { //检测到火焰,传感器引脚输出低电平
digitalWrite(feng, LOW); //蜂鸣器响
delay(1000); //火灭后蜂鸣器多响1秒
}
}
实验效果
在火焰传感器附近适当距离用使用打火机,蜂鸣器响,打火机熄灭后,蜂鸣器就不响了。
虽然火焰传感器对火焰敏感,但是对普通光也是有反应的,一般用作火焰报警灯用途。个人试过打开手机的手电筒对着火焰传感器也会有反应。
总结
第一次做这种小实验,发现还有很多不足,需要继续努力,当然还要感谢我的好朋友,带我走上这条学习之路。(听说Wemos是小孩子玩的?不听不听,冲就完事了!)
版权声明:本文为MessiYouJung原创文章,遵循CC 4.0 BY-SA版权协议,转载请附上原文出处链接和本声明。