参考文章链接:知乎 卢涛
关于LIO-SAM的论文解读,请查看 论文解读
本文旨在对源代码进行阅读学习,这里记录下来,希望可以帮到有需要的同学,如有错误的地方,请您批评指正。
目录
- LIO-SAM源码解读(一):ImageProjection
- LIO-SAM源码解读(二):FeatureExtraction
- LIO-SAM源码解读(三):TransformFusion 和 IMUPreintegration
- LIO-SAM源码解读(四):mapOptimization
整体流程
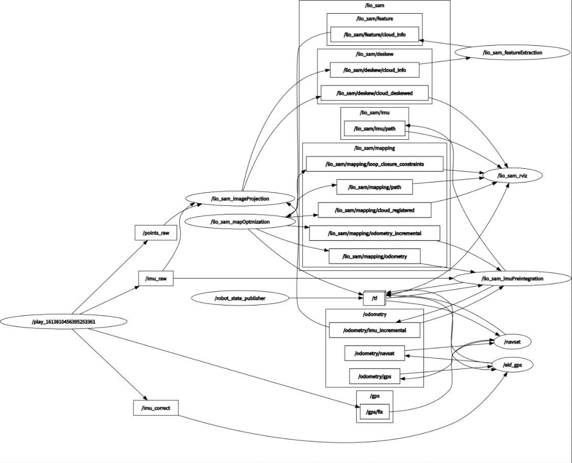
代码结构图:
因子图:
整体流程:
1、激光运动畸变校正。利用当前帧起止时刻之间的IMU数据、IMU里程计数据计算预积分,得到每一时刻的激光点位姿,从而变换到初始时刻激光点坐标系下,实现校正。
2、提取特征。对经过运动畸变校正之后的当前帧激光点云,计算每个点的曲率,进而提取角点、平面点特征。
3、scan-to-map匹配。提取布局关键帧map的特征点,与当前帧特征点执行scan-to-map匹配,更新当前帧的位姿。
4、因子图优化。添加激光里程计因子、GPS因子、闭环因子,执行因子图优化,更新所有关键帧位姿。
5、闭环检测。在历史关键帧中找候选闭环匹配帧,执行scan-to-map匹配,得到位姿变换,构建闭环因子,加入到因子图中一并优化。
一、激光运动畸变校正(ImageProjection)
功能简介
1.利用当前激光帧起止时刻间的imu数据计算旋转增量,IMU里程计数据(来自ImuPreintegration)计算平移增量,进而对该帧激光每一时刻的激光点进行运动畸变校正(利用相对于激光帧起始时刻的位姿增量,变换当前激光点到起始时刻激光点的坐标系下,实现校正);
2.同时用IMU数据的姿态角(RPY,roll、pitch、yaw)、IMU里程计数据的的位姿,对当前帧激光位姿进行粗略初始化。
订阅
1.订阅原始IMU数据;
2.订阅IMU里程计数据,来自ImuPreintegration,表示每一时刻对应的位姿;
3.订阅原始激光点云数据。
发布
1.发布当前帧激光运动畸变校正之后的有效点云,用于rviz展示;
2.发布当前帧激光运动畸变校正之后的点云信息,包括点云数据、初始位姿、姿态角、有效点云数据等,发布给FeatureExtraction进行特征提取。
二、点云特征提取(FeatureExtraction)
功能简介
对经过运动畸变校正之后的当前帧激光点云,计算每个点的曲率,进而提取角点、平面点(用曲率的大小进行判定)。
订阅
订阅当前激光帧运动畸变校正后的点云信息,来自ImageProjection。
发布
1.发布当前激光帧提取特征之后的点云信息,包括的历史数据有:运动畸变校正,点云数据,初始位姿,姿态角,有效点云数据,角点点云,平面点点云等,发布给MapOptimization;
2.发布当前激光帧提取的角点点云,用于rviz展示;
3.发布当前激光帧提取的平面点点云,用于rviz展示。
三、IMU预积分(ImuPreintegration)
1.TransformFusion类
功能简介
主要功能是订阅激光里程计(来自MapOptimization)和IMU里程计,根据前一时刻激光里程计,和该时刻到当前时刻的IMU里程计变换增量,计算当前时刻IMU里程计;rviz展示IMU里程计轨迹(局部)。
订阅
1.订阅激光里程计,来自MapOptimization;
2.订阅imu里程计,来自ImuPreintegration。
发布
1.发布IMU里程计,用于rviz展示;
2.发布IMU里程计轨迹,仅展示最近一帧激光里程计时刻到当前时刻之间的轨迹。
2. ImuPreintegration类
功能简介
1.用激光里程计,两帧激光里程计之间的IMU预计分量构建因子图,优化当前帧的状态(包括位姿、速度、偏置);
2.以优化后的状态为基础,施加IMU预计分量,得到每一时刻的IMU里程计。
订阅
1.订阅IMU原始数据,以因子图优化后的激光里程计为基础,施加两帧之间的IMU预计分量,预测每一时刻(IMU频率)的IMU里程计;
2.订阅激光里程计(来自MapOptimization),用两帧之间的IMU预计分量构建因子图,优化当前帧位姿(这个位姿仅用于更新每时刻的IMU里程计,以及下一次因子图优化)。
发布
1.发布imu里程计;
四、因子图优化(MapOptimization)
功能简介
1.scan-to-map匹配:提取当前激光帧特征点(角点、平面点),局部关键帧map的特征点,执行scan-to-map迭代优化,更新当前帧位姿;
2.关键帧因子图优化:关键帧加入因子图,添加激光里程计因子、GPS因子、闭环因子,执行因子图优化,更新所有关键帧位姿;
3.闭环检测:在历史关键帧中找距离相近,时间相隔较远的帧设为匹配帧,匹配帧周围提取局部关键帧map,同样执行scan-to-map匹配,得到位姿变换,构建闭环因子数据,加入因子图优化。
订阅
1.订阅当前激光帧点云信息,来自FeatureExtraction;
2.订阅GPS里程计;
3.订阅来自外部闭环检测程序提供的闭环数据,本程序没有提供,这里实际没用上。
发布
1.发布历史关键帧里程计;
2.发布局部关键帧map的特征点云;
3.发布激光里程计,rviz中表现为坐标轴;
4.发布激光里程计;
5.发布激光里程计路径,rviz中表现为载体的运行轨迹;
6.发布地图保存服务;
7.发布闭环匹配局部关键帧map;
8.发布当前关键帧经过闭环优化后的位姿变换之后的特征点云;
9.发布闭环边,rviz中表现为闭环帧之间的连线;
10.发布局部map的降采样平面点集合;
11.发布历史帧(累加的)的角点、平面点降采样集合;
12.发布当前帧原始点云配准之后的点云。