目录
效果:
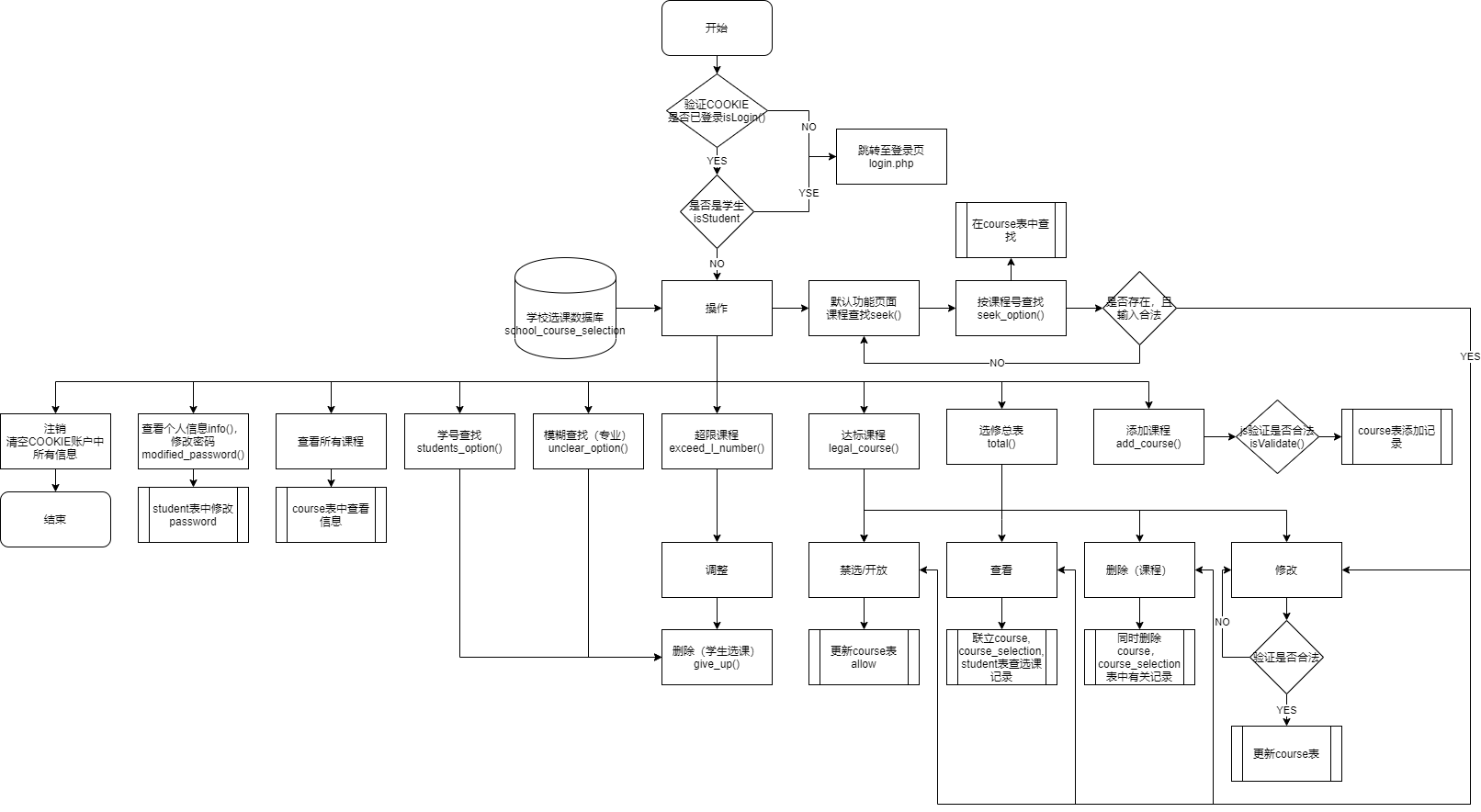
1.按课程号查找

2.按学号查找

3.模糊查找

4.添加课程

5.限制人数内课程停止选课

5.超出限制人数内课程调整
功能代码:
/* 按课程号查找操作 */
function seek_option($val)
{
/* 连接数据库 */
include ("database_connect.php");
echo "<tr style='height: 10px'></tr>";
if (strlen($val) == 4)
{
$result = @mysqli_query($link,"select * from course where c_id='{$val}'");
if (mysqli_num_rows($result) != 0)
{
printf_modify($result);
}
else
{
echo "<tr><td>未找到 {$val} 记录</td></tr>";
}
}
else
{
echo "<tr><td>格式不规范</td></tr>";
}
echo "<tr style='height: 10px'></tr>";
}
/* 按学号查找操作 */
function students_option($val)
{
/* 连接数据库 */
include ("database_connect.php");
echo "<tr style='height: 10px'></tr>";
if (strlen($val) == 9)
{
$result1 = mysqli_query($link,"select student.s_id,s_name from student,course_selection where course_selection.s_id='{$val}' and course_selection.s_id=student.s_id");
if ( !empty( $row1 = mysqli_fetch_row($result1) ) )
{
echo "<tr style='background: #35BAE9'><td colspan='2'>学号:{$row1[0]}</td><td colspan='3'>姓名:{$row1[1]}</td></tr>";
echo "<tr style='background: #97e4ff'><th>已选课程号</th><th>已选课程名</th><th>人数</th><th>限制人数</th><th>操作</th></tr>";
$result2 = mysqli_query($link,"select course.c_id,c_name,c_number,l_number,attribute from course,course_selection where course_selection.s_id='{$row1[0]}' and course.c_id=course_selection.c_id");
while ($row2 = mysqli_fetch_assoc($result2))
{
echo <<<TR
<tr>
<td>{$row2['c_id']}</td>
<td>{$row2['c_name']}</td>
<td>{$row2['c_number']}</td>
<td>{$row2['l_number']}</td>
<td><button type="submit" value="{$row2['c_id']}" name="give_up" class="button_give_up" onclick='return del();'>删除</button></td>
<input type="hidden" value="{$row1[0]}" name="g_s_id">
</tr>
TR;
}
echo "<input type='text' value='{$row1[0]}' name='get_s_id' hidden>";
}
else
{
echo "<tr><td>未找到 {$val} 选课记录</td></tr>";
}
}
else
{
echo "<tr><td>格式不规范</td></tr>";
}
echo "<tr style='height: 10px'></tr>";
}
/* 模糊查找专业操作 */
function unclear_option($val)
{
/* 连接数据库 */
include ("database_connect.php");
echo "<tr style='height: 10px'></tr>";
/* 限制查询长度只为6,下同限制长度 */
if (strlen($val) == 6)
{
/* 模糊查找出学号 */
$result1 = mysqli_query($link,"select student.s_id,s_name,major,grade,class from student where student.s_id like '".$val."%'");
while ($row1 = mysqli_fetch_row($result1))
{
echo "<tr style='background: #97e4ff'><th>学号</th><th>姓名</th><th>专业</th><th>年级</th><th>行政班</th></tr>";
echo "<tr><td>{$row1[0]}</td><td>{$row1[1]}</td><td>{$row1[2]}</td><td>{$row1[3]}</td><td>{$row1[4]}</td></tr>";
/* 查找学号对应课程 */
$result2 = mysqli_query($link,"select course_selection.c_id,c_name from course_selection,course where course.c_id=course_selection.c_id and course_selection.s_id='{$row1[0]}'");
echo "<tr style='background: #35BAE9'><th>选修课程号</th><th>选修课程名</th><th>操作</th></tr>";
if ( mysqli_num_rows($result2) != 0)
{
while ($row2 = mysqli_fetch_row($result2))
{
/* 对选课表操作s_id,c_id */
echo "<tr><td>{$row2[0]}</td><td>{$row2[1]}</td><td><button name='give_up' type='submit' value='{$row2[0]}' class='button_give_up' onclick='return del();'>删除</button></td></tr>";
echo "<input type='hidden' name='g_s_id' value='$row1[0]'>";
}
}
else
{
echo "<tr><td>-</td><td>-</td><td>-</td></tr>";
}
echo "<tr><td colspan='5' style='background: #97e4ff;padding: 1px 0px 2px 0px'></td></tr>";
}
}
else
{
echo "<tr><td>格式不规范</td></tr>";
}
echo "<tr><td colspan='5' style='text-align: left'>共有".mysqli_num_rows($result1)."名学生记录</td></tr>";
echo "<tr style='height: 10px'></tr>";
}
/* 按课程号查找操作 */
function seek_option($val)
{
/* 连接数据库 */
include ("database_connect.php");
echo "<tr style='height: 10px'></tr>";
if (strlen($val) == 4)
{
$result = @mysqli_query($link,"select * from course where c_id='{$val}'");
if (mysqli_num_rows($result) != 0)
{
printf_modify($result);
}
else
{
echo "<tr><td>未找到 {$val} 记录</td></tr>";
}
}
else
{
echo "<tr><td>格式不规范</td></tr>";
}
echo "<tr style='height: 10px'></tr>";
}
/* 添加课程 */
function add_course()
{
/* 连接数据库 */
include ("database_connect.php");
echo "<caption>添加课程</caption>";
$arr = array("课程名(10位字符内)"=>"add_c_name","限制人数(整型0-1000)"=>"add_l_number","简介(300位字符内)"=>"add_introduction","属性(整型1-3,代码1专业,2技能,3通识)"=>"add_attribute","年级(整型0-5,0为公选课无年级限制)"=>"add_grade");
/* 查找最后一条记录 */
$result = mysqli_query($link,"select c_id from course order by c_id desc limit 1");
/* 若无数据则默认为c001,若有数据则取最后一组数据加1 */
if (mysqli_num_rows($result) == 0)
{
$new_c_id = "c001";
}
else
{
$new_c_id = mysqli_fetch_row($result)[0];
$new_c_id = substr($new_c_id,1,3) + 1;
if ($new_c_id < 10)
{
$new_c_id = "c00".$new_c_id;
}
else if ($new_c_id >= 10 && $new_c_id < 100)
{
$new_c_id = "c0".$new_c_id;
}
else if ($new_c_id >= 100 && $new_c_id < 1000)
{
$new_c_id = "c".$new_c_id;
}
else
{
$new_c_id = "c000";
}
}
if ($new_c_id == "c000")
{
echo "<tr><td>数据内存已满,不可添加</td></tr>";
}
else
{
echo "<input type='hidden' value='{$new_c_id}' id='min_limit'>";
echo "<tr style='text-align: left'><td>课程号(c开头+3位字符)</td><td><input type='text' name='add_course[]' id='course_id' value='{$new_c_id}' required autofocus onkeyup='courseID_is_validate()' style='background: forestgreen'></td></tr>";
foreach ($arr as $key=>$value)
{
echo "<tr style='text-align: left;line-height: 30px;'>";
echo "<td>{$key}</td>";
if ($key == "简介(300位字符内)")
{
echo "<td><textarea name='add_course[]' id='{$value}' required rows='5' onkeyup='course_is_validate()'></textarea></td>";
echo "<td style='vertical-align: bottom'><p id='words'>0/300</p></td>";
}
else
{
echo "<td><input type='text' name='add_course[]' id='{$value}' required onkeyup='course_is_validate()'></td>";
}
echo "</tr>";
}
echo "<tr><td colspan='3'><input type='submit' name='add_course_bt' id='add_course_bt' value='添加'></td></tr>";
}
}
/* 达标课程 */
function legal_course()
{
/* 连接数据库 */
include ("database_connect.php");
$result = mysqli_query($link,"select c1.c_id,c1.c_name, c1.c_number,c1.l_number from course as c1,course as c2 where c1.c_id=c2.c_id and c1.l_number>=c2.c_number and c1.allow=0");
echo "<caption>未超出超出限制人数的课程</caption>";
if (mysqli_num_rows($result) != 0)
{
$even_row = 0;
echo "<tr style='background: #35BAE9'><th>课程号</th><th>课程名</th><th>实际人数</th><th>原定人数</th><th>操作</th></tr>";
while ($row = mysqli_fetch_row($result))
{
$even_row += 1;
$even_style = "";
if ($even_row % 2 == 0)
{
$even_style = "background: #97e4ff;";
}
echo "<tr style='{$even_style}'>";
for ($i = 0; $i < 4; $i++)
{
echo <<<TR
<td>{$row[$i]}</td>
TR;
}
echo "<td><button type='submit' value='{$row[1]}' name='disallow'>禁选</button><input type='hidden' name='give_up' value='{$row[0]}'></td>";
echo "</tr>";
}
}
else
{
echo "<tr><td>无达标课程</td></tr>";
}
}
/* 超限课程 */
function exceed_l_number()
{
/* 连接数据库 */
include ("database_connect.php");
$result = mysqli_query($link,"select c1.c_id,c1.c_name, c1.c_number,c1.l_number from course as c1,course as c2 where c1.c_id=c2.c_id and c1.l_number<c2.c_number");
echo "<caption>超出限制人数的课程</caption>";
if (mysqli_num_rows($result) != 0)
{
$even_row = 0;
echo "<tr style='background: #35BAE9'><th>超限课程号</th><th>超限课程名</th><th>实际人数</th><th>原定人数</th><th>操作</th></tr>";
while ($row = mysqli_fetch_row($result))
{
$even_row += 1;
$even_style = "";
if ($even_row % 2 == 0)
{
$even_style = "background: #97e4ff;";
}
echo "<tr style='{$even_style}'>";
for ($i = 0; $i < 4; $i++)
{
echo <<<TR
<td>{$row[$i]}</td>
TR;
}
echo "<td><button type='submit' value='{$row[0]}' name='adjust'>调整</button></td>";
echo "</tr>";
}
}
else
{
echo "<tr><td>无超限课程</td></tr>";
}
echo "<tr><td colspan='5' style='text-align: left'>共有".mysqli_num_rows($result)."条记录</td></tr>";
}其它:
学生端 https://link2points.blog.csdn.net/article/details/108275526#comments_13871234
1. 数据库有关字段

2. 不足
没有批量操作功能,没有使用分页。
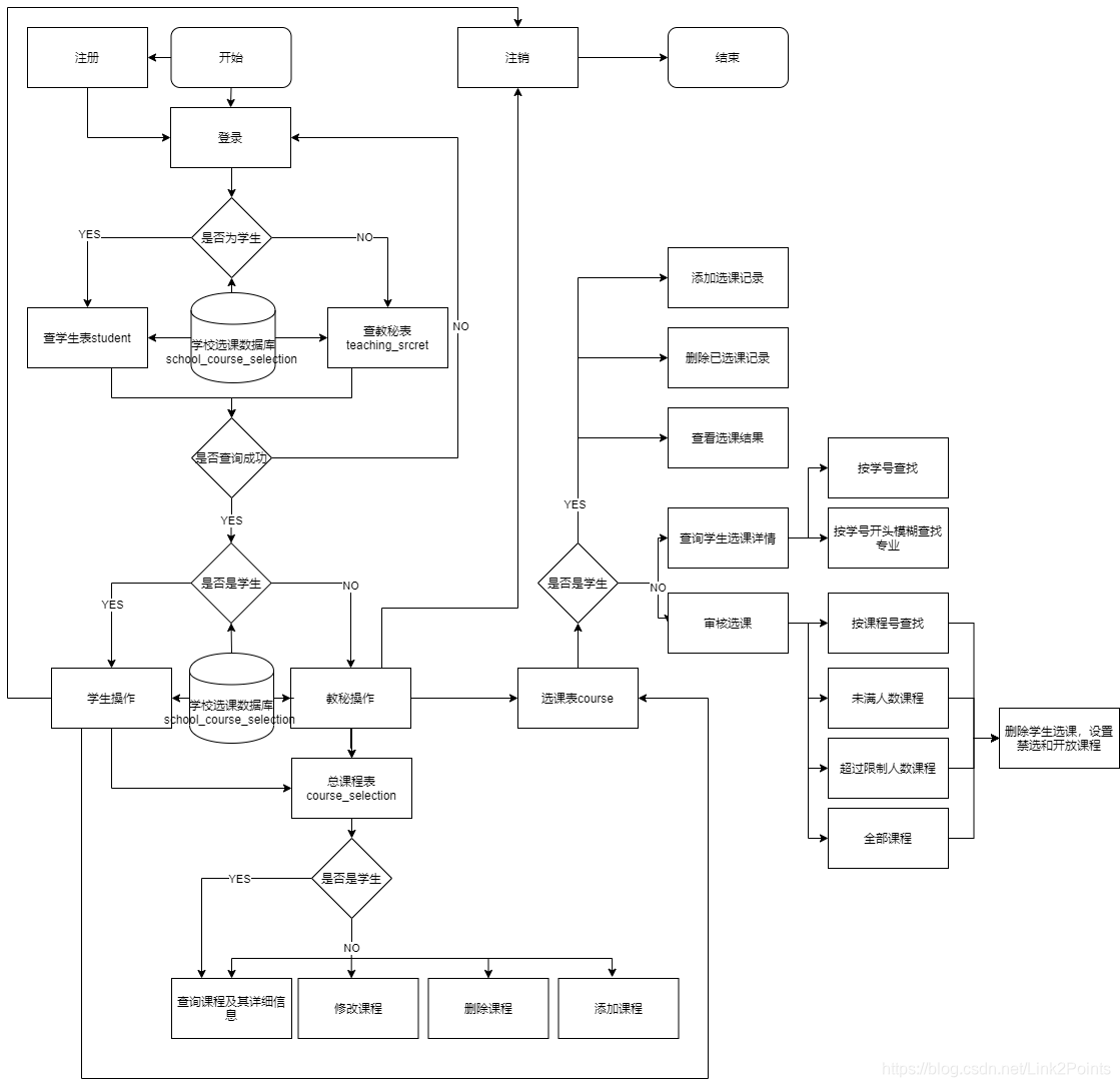
3. 总流程

4. 课程审批

版权声明:本文为Link2Points原创文章,遵循CC 4.0 BY-SA版权协议,转载请附上原文出处链接和本声明。