概念:
一元非线性回归分析(Univariate Nonlinar Regression):在回归分析中,只包含一个自变量和一个因变量,且二者的关系可以用一条曲线表示,则成为一元非线性分析。
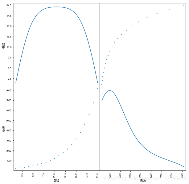
案例:游戏等级和木材消耗的关系。
木材消耗和游戏等级呈一条曲线关系,探究木材消耗和游戏等级之间的非线性关系。
求解:将一元非线性回归方程转为多元线性回归方程,例如:
下面是代码演示:
首先导入数据集,取出自变量和因变量。
import pandas
import matplotlib;
data = pandas.read_csv(
r'C:\Users\www12\Desktop\DA\pythonDM\4.3\data.csv'
)
#取出自变量和因变量
x = data[["等级"]]
y = data[["资源"]]

然后,绘制出两个变量之间的散点图:
font = {
'family' : 'SimHei'
};
matplotlib.rc('font', **font);
matplotlib.rcParams['axes.unicode_minus'] = False
from pandas.tools.plotting import scatter_matrix;
scatter_matrix(
data[["等级", "资源"]],
alpha=0.8, figsize=(10, 10), diagonal='kde'
)

可以看出是一元二次方程的曲线,我们画一个一元二次方程曲线来比较一下:
import numpy;
x_ = numpy.arange(-10, 10, 0.01);
y_ = x_**2
from matplotlib import pyplot as plt;
plt.figure();
plt.title('等级与资源')
plt.xlabel('等级')
plt.ylabel('资源')
plt.grid(True)
plt.plot(x_, y_, 'k.')
plt.show()

然后我们要将一元非线性回归方程转化为多元线性回归方程:
用到方法是PolynomialFeatures()方法
导入包
from sklearn.linear_model import LinearRegression
from sklearn.preprocessing import PolynomialFeatures
x
pf = PolynomialFeatures(degree=2) # 传入degree参数,表示一元二次方程
x_2_fit = pf.fit_transform(x)
x_2_fit
#查看x_2_fit:
array([[ 1., 1., 1.],
[ 1., 2., 4.],
[ 1., 3., 9.],
[ 1., 4., 16.],
[ 1., 5., 25.],
[ 1., 6., 36.],
[ 1., 7., 49.],
[ 1., 8., 64.],
[ 1., 9., 81.],
[ 1., 10., 100.],
[ 1., 11., 121.],
[ 1., 12., 144.],
[ 1., 13., 169.],
[ 1., 14., 196.],
[ 1., 15., 225.],
[ 1., 16., 256.],
[ 1., 17., 289.],
[ 1., 18., 324.],
[ 1., 19., 361.],
[ 1., 20., 400.]])
#然后就转换为二元线性回归方程了
lrModel = LinearRegression()
lrModel.fit(x_2_fit, y) #训练模型
lrModel.score(x_2_fit, y) #模型评分
x_2_predict = pf.fit_transform([[21], [22], [23]]) #预测的时候自变量需要经过转换再预测
lrModel.predict(x_2_predict) #模型预测
预测结果:
array([[ 8449.29298246],
[ 9490.99924812],
[10594.83697881]])
API总结:
一元n次方程,转多元线性回归方程:
pf = PolynomialFeatures(degree=2)
参数说明:
degree :回归方程的次数
转换方法:
x_2_fit = pf.fit_transform(x)
版权声明:本文为weixin_42695959原创文章,遵循CC 4.0 BY-SA版权协议,转载请附上原文出处链接和本声明。