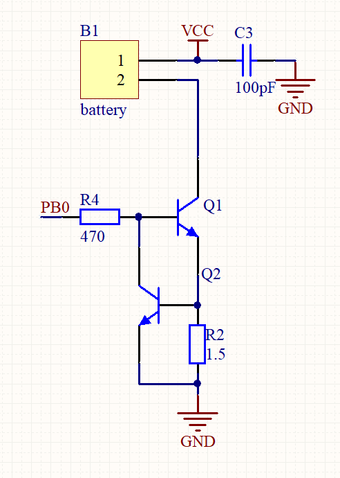
三极管恒流电路

三极管的恒流电路,主要是利用Q2三极管的基级导通电压为0.6~0.7V这个特性;当Q2三极管导通,Q1三极管基级电压被拉低而截止,负载B1不工作;负载B1流过的电流等于R2电阻的电流(忽略Q1与Q2三极管的基级电流),R2电阻的电流等于R2电阻两端的0.6~0.7V电压除以R2电阻阻值(固定不变),因此流过R2负载的电流即为恒定不变,即使R2负载的电源端VCC电压是可变的,也能达到恒流的电路效果。
当PB0为高电平时,Q1导通》》Q2导通》》Q1关闭》》Q2关闭》》Q1导通
当PB0为低电平时,Q1,Q2关闭
当PB0发射PWM时,电路 = 三极管导通电压 / R2 * 高电平占空比
稳压管恒流电路

稳压二极管的恒流电路中,三极管Q1的基级电压被限定在稳压二极管工作的稳定电压Uzd下,因此R2电阻的电压等于Uzd减去三极管基级与发射级的导通压降0.7V,即U=Uzd-0.7保持恒定不变,所以流过R2电阻的电流在VCC电源即使可变的条件下也是固定不变,也就是B1负载的电流保持不变,达到恒流的效果。
版权声明:本文为c1278943913原创文章,遵循CC 4.0 BY-SA版权协议,转载请附上原文出处链接和本声明。