在实际生产开发的过程中,如果每个人都随意的创建分支,随意的提交commit,必将导致整个git仓库非常的混乱,不易于团队协作。Vincent Driessen 同学为了解决这个问题提出了A Successful Git Branching Model,最后形成了业内普遍采用的git 工作流程,大家都在约定的流程内使用git,使得团队协作效率大大提高
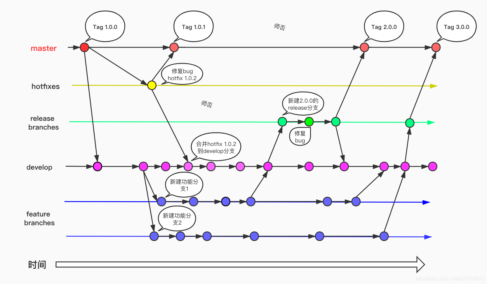
下面是git flow的工作流程图:
Git Flow 的常用分支
- 生产分支(master)
Master分支是仓库的主分支,这个分支包含最近发布到生产环境的代码,最近发布的Release, 这个分支只能从其他分支合并,不能在这个分支直接修改
补丁分支(hotfix)
当我们在生产环境发现新的Bug时候,我们需要基于master分支创建一个Hotfix分支,然后在Hotfix分支上修复bug,完成Hotfix后,我们要把hotfix分支合并回Master和Develop分支发布分支(release)
当你需要发布一个新功能的时候,要基于Develop分支创建一个Release分支,在Release分支测试并修复bug,完成release后,把release合并到master和develop分支
- 开发分支(develop)
这个分支是我们的主开发分支,包含所有要发布到下一个Release的代码,这个主要合并与其他分支,比如Feature分支
- 功能分支(feature)
feature分支主要是用来开发一个新的功能,一旦开发完成,我们合并回Develop分支进入下一个Release
接下来我们讲下git flow的具体使用细节:
当我们新建git仓库之后,默认会创建一个主分支也就是master分支,由于master分支是用于发布生产环境,所有必须保证master上代码的稳定性,所以我们不能直接在master分支上修改提交。我们要基于master分支创建一个develop分支,develop分支用于保存开发好的相对稳定的功能,master分支和develop分支是仓库的常驻分支,一直会保留在仓库中
当新的开发任务来了之后,就要编写代码了,我们尽量不要在develop分支上写代码,要保证develop分支的相对稳定,所以这时我要就要基于develop 分支创建一个临时的开发分支,然后在开发分支上编写代码,等功能开发完之后我们再把开发分支合并到develop上

新功能合并到develop分支之后,我们想把新功能发布到生产环境,首先基于develop分支创建release分支,然后在release分支测试完成之后,把release分别合并到master分支和develop分支

release分支合并到master分支之后,在master分支上打标签用于发布:

我们把代码发布到了生产环境,用户在使用的时候给我们反馈了一个bug,这时我们需要基于master分支创建一个hotfix 分支,用于修复bug,bug修好之后,把hotfix 分支分别合并到master分支和develop分支

Git flow工具
如果你理解了上面的流程,你完全可以不使用Git flow工具,但是如果你想更标准化的执行git flow,可以尝试使用git flow工具
安装
Mac OS X
$ brew install git-flow
Linux
$ apt-get install git-flow
Windows
$ wget -q -O - --no-check-certificate https://github.com/nvie/gitflow/raw/develop/contrib/gitflow-installer.sh | bash
使用
初始化: git flow init
开始新Feature: git flow feature start MYFEATURE
Publish一个Feature(也就是push到远程): git flow feature publish MYFEATURE
获取Publish的Feature: git flow feature pull origin MYFEATURE
完成一个Feature: git flow feature finish MYFEATURE
开始一个Release: git flow release start RELEASE [BASE]
Publish一个Release: git flow release publish RELEASE
发布Release: git flow release finish RELEASE 别忘了git push --tags
开始一个Hotfix: git flow hotfix start VERSION [BASENAME]
发布一个Hotfix: git flow hotfix finish VERSION
想要学习其他开发技术,可关注我微信公众号 全栈师否: