本人参考了网上几篇烘焙教程总结一下
参考地址:
https://www.jianshu.com/p/390508c5976f?tdsourcetag=s_pcqq_aiomsg
http://gad.qq.com/article/detail/42985
https://blog.csdn.net/yuyingwin/article/details/87880232
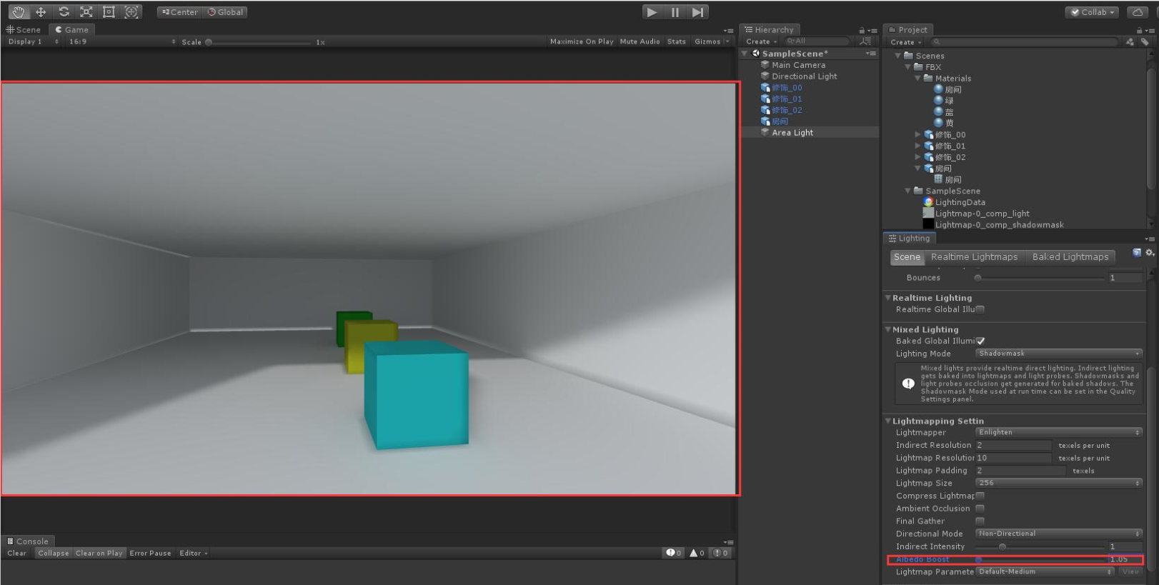
烘焙详细参数
烘焙之前的问题
烘焙之后有黑点,找到模型设置

问题2: 动态静态阴影结合
方法一:灯光设置Mixed Lighting 模式,默认渲染打开阴影,材质shader支持阴影
方法二:由于混合灯光在移动端比较吃力,这里还有其他方法参考
问题3:灯光颜色

烘焙速度总结
Indirect Resolution(间接分辨率)的值最好不要太大,我一般就0.2-0.6,值越大,烘焙时间越长,默认是2,如果确实需要大参数,而且场景大的话,晚上下班再烘吧

烘焙基本设置
一、LightMap Parameters 级别越高,阴影越真实

二 、Ambient Occlussion Indirect Contribution 值越大,边缘阴影越黑


三、Ambient Occlussion Direct Contribution


四、Ambient Occlussion MaxDistance


五、Lightmap Resolution 值越大,效果越好


六、Albedo Boost


版权声明:本文为qq_40795166原创文章,遵循CC 4.0 BY-SA版权协议,转载请附上原文出处链接和本声明。