1.活动的四种状态
1.1运行状态
- 当一个活动位于返回栈的栈顶时,这时活动就处于运行状态。
- 系统最不愿意回收的就是处于运行状态的活动,因为这会带来非常差的用户体验。
1.2暂停状态
- 当一个活动不再处于栈顶位置,但仍然可见时,这时活动就进入了暂停状态。
- 你可能会觉得既然活动已经不在栈顶了,还怎么会可见呢?这是因为并不是每一个活动都会占满整个屏幕的,比如对话框形式的活动只会占用屏幕中间的部分区域,你很快就会在后面看到这种活动。
- 处于暂停状态的活动仍然是完全存活着的,系统也不愿意去回收这种活动(因为它还是可见的,回收可见的东西都会在用户体验方面有不好的影响),只有在内存极低的情况下,系统才会去考虑回收这种活动。
1.3停止状态
- 当一个活动不再处于栈顶位置,并且完全不可见的时候,就进入了停止状态。
- 系统仍然会为这种活动保存相应的状态和成员变量,但是这并不是完全可靠的,当其他地方需要内存时,处于停止状态的活动有可能会被系统回收。
- 扩展:解决临时数据可能被系统进行回收的问题;
- Activity中提供了一个onSaveInstanceState()回调方法,这个方法可以保证在活动被回收之前一定会被调用,因此我们可以通过这个方法来解决活动被回收时临时数据得不到保存的问题。
1.4销毁状态
- 当一个活动从返回栈中移除后就变成了销毁状态。系统会最倾向于回收处于这种状态的活动,从而保证手机的内存充足。
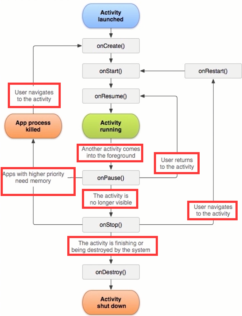
2.活动的生存期
2.1onCreate()。
- 创建活动放入栈顶;
- 这个方法你已经看到过很多次了,每个活动中我们都重写了这个方法,它会在活动第一次被创建的时候调用。你应该在这个方法中完成活动的初始化操作,比如说加载布局、绑定事件等。
2.2onStart()。
- 这个方法在活动由不可见变为可见的时候调用。
2.3onResume()。
- 这个方法在活动准备好和用户进行交互的时候调用。
- 此时的活动一定位于返回栈的栈顶,并且处于运行状态。
2.4onPause()。
- 这个方法在系统准备去启动或者恢复另一个活动的时候调用,当前活动一定不在栈顶的时候。
- 我们通常会在这个方法中将一些消耗CPU的资源释放掉,以及保存一些关键数据,但这个方法的执行速度一定要快,不然会影响到新的栈顶活动的使用。
2.5onStop()。
- 这个方法在该活动完全不可见的时候调用。
- 它和 onPause()方法的主要区别在于,
- 如果启动的新活动是一个对话框式的活动,那么onPause()方法会得到执行,而onStop()方法并不会执行,点击返回的时候只会调用onResume方法。
- 如果启动的新活动不是一个对话框式的活动,那么onPause()和onStop()方法都会执行,点击返回的时候会依次调用onRestart、onStart和onResume方法。
2.6onDestroy()。
- 从用户栈删除活动,进行销毁;
- 这个方法在活动被销毁之前调用,之后活动的状态将变为销毁状态。
- 退出程序的时候会依次调用onPause、onStop和onDestory方法。
2.7onRestart()。
- 这个方法在活动由停止状态变为运行状态之前调用,也就是活动被重新启动了。
- 调用onRestart之后会依次调用onStart和onResume方法。
2.8完整生存期。
- 活动在onCreate()方法和onDestroy()方法之间所经历的,就是完整生存期。一般情况下,一个活动会在 oncreate()方法中完成各种初始化操作,而在onDestroy()方法中完成释放内存的操作。
2.9可见生存期。
- 活动在onStart()方法和 onStop()方法之间所经历的,就是可见生存期。在可见生存期内,活动对于用户总是可见的,即便有可能无法和用户进行交互。我们可以通过这两个方法,合理地管理那些对用户可见的资源。比如在 onStart()方法中对资源进行加载,而在 onStop()方法中对资源进行释放,从而保证处于停止状态的活动不会占用过多内存。
2.10前台(运行)生存期。
- 活动在onResume()方法和 onPause()方法之间所经历的就是前台生存期。在前台生存期内,活动总是处于运行状态的,此时的活动是可以和用户进行交互的,我们平时看到和接触最多的也就是这个状态下的活动。

3.活动的启动模式
3.1标准模式
- 启动一个活动就会入栈一次,默认就是这个模式。
- 会有重复活动存在。
3.2singleTop
- 如果目标Activity不在栈顶,那么启动时就会创建一个该Activity,如果已经在栈顶了,那么就不会再启动了。
- 只会跟栈顶比较是不是重复。
3.3singleTask
- 如果栈中没有该Activity,那么启动时就会创建一个该Activity,如果栈中已经有该Activity的实例存在了,那么在启动时,就会杀死在栈中处于该Activity上方的所有Activity全部杀死,那么此时该Activity就成为了栈顶Activity。
- 保证整个栈中只有一个该Activity的实例,会销毁其他Activity。
3.4singleInstance
- 设为此模式的Activity会有一个自己独立的任务栈,该Activity的实例只会创建一个,保存在独立的任务栈中。
- 保证整个系统的内存中只有一个该Activity的实例,重新建立一个任务栈,不会销毁其他Activity。
4.碎片
4.1碎片的介绍
- 碎片的状态和活动的状态相同,活动可以包含多个碎片在一个界面里,比如两个碎片都有自己的布局,然后一个活动可以包含住两个碎片,将之呈现在界面。
4.2碎片的状态
- 4.2.1.运行状态
- 当一个碎片是可见的,并且它所关联的活动正处于运行状态时,该碎片也处于运行状态。
- 可见+栈顶;
- 4.2.2.暂停状态
- 当一个活动进入暂停状态时(由于另一个未占满屏幕的活动被添加到了栈顶),与它相关联的可见碎片就会进入到暂停状态。
- 可见+不在栈顶
- 4.2.3.停止状态
- 当一个活动进入停止状态时,与它相关联的碎片就会进入到停止状态,或者通过调用FragmentTransaction 的 remove( )、replace()方法将碎片从活动中移除,并且如果在事务提交之前调用addToBackStack()方法,这时的碎片也会进入到停止状态。
- 总的来说,进人停止状态的碎片对用户来说是完全不可见的,有可能会被系统回收。
- 不可见+不在栈顶
- 4.2.4.销毁状态
- 碎片总是依附于活动而存在的,因此当活动被销毁时,与它相关联的碎片就会进入到销毁状态。或者通过调用FragmentTransaction的 remove()、replace()方法将碎片从活动中移除,并且在事务提交之前并没有调用addToBackStack()方法,这时的碎片也会进入到销毁状态。
4.3碎片额外提供的回调
- onAttach()。当碎片和活动建立关联的时候调用。
- onCreateView( )。为碎片创建视图(加载布局)时调用。
- onActivityCreated()。确保与碎片相关联的活动一定已经创建完毕的时候调用。
- onDestroyView()。当与碎片关联的视图被移除的时候调用。
- onDetach( )。当碎片和活动解除关联的时候调用。


版权声明:本文为taka_is_beauty原创文章,遵循CC 4.0 BY-SA版权协议,转载请附上原文出处链接和本声明。