随着对器件的控制需求提升,越来越多的电源开关电路出现在设计中。这些设计的目的各有不同:有的需要快速开通与关断,有的需要低导通电阻+大电流,有的需要闲时0功耗。虽然应用场合不同,但做开关可是MOS的强项。下面来介绍几种产品设计中常用的MOS做电源开关的电路。
1、NMOS低侧电源开关
【低侧驱动,最简单最实用,但不一定适用所有的电路,会对部分电路的工作有影响】
由于NMOS和PMOS在原理和生产工艺上存在差异,导致同价格的NMOS在开通速度、额定电流、导通内阻这些参数上均优于PMOS,所以设计中尽量优先选择NMOS。
下图为使用NMOS,最简单的开关电路。(低侧驱动)
CONTROL为控制信号,电平一般为3~12V。负载一端接电源正极,另一端接NMOS的D(漏极)。CONTROL电平为高时,Vgs>NMOS的Vgs导通阀值,MOS导通,负载工作。CONTROL电平为低时,Vgs=0,MOS关断,负载停机。
1.1、设计时注意事项
1.1.1、泄放电阻 R1
上面这个电路中,通常都会在NMOS的G极、S极间,并联一个10K左右的电阻。这个电阻通常被叫做泄放电阻,用来泄放GS极间的电荷。加它的原因是因为MOS的GS极间的阻值非常高,通常为M欧以上,并且GS间还有结电容,这就导致GS一旦充电,就很难释放掉。如果没有这个泄放电阻,在G极通入高电平,负载会工作,而将G极上的控制信号拿开,由于结电容的存在,GS间的电压会维持在导通阀值以上很长一段时间,负载仍会继续工作。而加了泄放电阻,会加快泄放速度,使电路功能更加合理易用。
1.1.2、Vgs电压范围 对导通速度、导通内阻的影响
通常来讲,TO-220、TO-251AA、SOP-8、SO-8(DFN3x3 5x5)、TO-252、TO-263 这些封装较大的器件,其额定耐压、额定电流都比较大,Vgs的最大允许范围一般为± 20V。
因Vgs的驱动电压越高,MOS的导通电阻就越小,导通速度也越快,所以像电机控制一般多使用12V作为驱动电压。(见下图手册,Vgs=4.5V 和 10V 时,MOS导通内阻的对比)
SOT-23封装的MOS,其Vgs最大范围一般为± 12V。
切莫使Vgs超出手册规定的范围,会使MOS损坏。
下图为 IRLR7843 - NMOS 数据手册的部分内容。

1.1.3、寄生结电容 | 驱动电流 | 栅极驱动器
1.1.3.1、寄生结电容 对开断速率的影响
MOS的GS极间的寄生结电容大小,影响了开断速度。越小开断越快,响应越迅速。选型时,应尽量选择小的,可以有更快的开断速度,以降低开关损耗。
1.1.3.2、寄生结电容 和 驱动频率 对驱动电流的需求
MOS的GS极内阻非常大,对外主要体现为容性,低频时对电流的需求不明显,而随着频率升高,电容充放电频率的加快,电容的容抗与频率成反比,容抗变小。
这时在输入信号的频率相对较高的条件下,驱动MOS就需要比以前大得多的驱动电流。大到一定程度,MCU端口能提供的几mA电流就显然不够用了,继续使用MCU端口直驱,一方面会使MCU过载,另一方面会对输出信号的波形造成衰减,严重时会影响NMOS的正常开通。
这种情况,常见于电机控制或者电源转换。控制信号通常为几十KHz~几M的PWM波形。需要使用专用的MOS栅极驱动IC。NMOS的低侧驱动IC很简单,内部大多为一个半桥。市面上使用更多的驱动IC为高侧+低侧栅极驱动IC,即为NMOS半桥栅极驱动,而单单低侧的栅极驱动由于较为简单,搞个NP对管就能实现相近的效果,即使芯片有很多选择,也并不常用。
2、NMOS高侧电源开关(高侧驱动,稳定、性能好)
【也叫高端驱动、高边驱动,因高端中文容易混淆,所以一般书面形式叫高边、高侧的会多一些】
NMOS做低侧开关,是用NMOS将元件的GND浮空,并通过开通GND开开关电路负载。
一般的电路这样用可能没什么问题,但有的则不行,例如需要低侧电流采样的电机驱动电路,可能导致工作异常。或者有电源完全断开的需求,NMOS低侧开关显然不适合。
NMOS的高侧栅极驱动,一般需要搭配额外的栅极驱动芯片,这类芯片大体有两种:
1、集成电荷泵的NMOS高侧驱动:一种是内部集成电荷泵的。可允许高侧NMOS的持续开通,即允许100%占空比输入。性能稳定,但栅极驱动器芯片的成本略高。

2、电容浮栅自举:另一种是通过电容浮栅自举。需要输入信号为PWM,通常只允许
99%占空比输入,以在空闲时间给自举电容充电。这种应用需要限制PWM信号的占空比,不能100%占空比输入,不能高侧持续导通。
电容浮栅自举电路原理
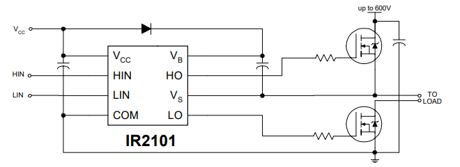
电机控制和功率变换应用中,较多使用的是电容浮栅自举,其内部电路形式大多为 高侧+低侧栅极驱动IC,或者叫NMOS半桥栅极驱动IC。其内部集成死区控制器,以防止半桥上下管同时开通,造成短路MOS过流损坏,俗称炸管。常用型号如 IR2101、IR2104、IR2110、IR2130,市面上的大多数栅极驱动IC多以这几款IC为仿照蓝本。
下面简述下电容自举电路的原理,其是如何实现高压隔离和 电容自举充放电的。个人理解可能有偏颇,还望指正。这里以 IR2101 的手册为例。
请留意第二张的右上角:
0、图1右侧的TO与LOAD是直接连接的,且 HIN、LIN 的信号近似为
差分(一般会额外插入些死区),所以右侧半桥输出的电平,可以近似的看为 0 ~ 600V 的数字信号,输出不是600V就是0V。这是大前提,这里先不考虑外部负载对上升、下降沿过程的影响,近似看做纯数字电路来方便理解。1、当输入信号 HIN 为0时,图2右上角的 高侧MOS关断,低侧MOS导通。外部高侧NMOS的GS通过内部的低侧MOS来迅速放电,使外部高侧MOS关断。于此同时,外部低侧MOS导通,半桥输出电平为0V,可近似看作自举电容的低边直接接到了GND上,构成了自举电容的充电回路。这时自举电容会在二极管的辅助下,择机充电。
2、当输入信号 HIN 为1时,图2右上角的 高侧MOS导通,低侧MOS关断。自举电容通过 Vb -> HO 路径向 外部的高侧NMOS放电,于是外部的高侧NMOS导通,自举电容逐渐放电电压缓慢变低。因MOS的GS极间内阻非常大,外部的高侧NMOS可以保持导通很长时间。【这步相当于将冲好电的自举电容,突然架空GND,再瞬间转移到到 Vs 和 HO 上,使外部NMOS的GS间电位与自举电容保持一致。整个过程与电荷泵倍压的原理几乎是一样的,只不过这里的充放电频率与HIN、LIN的频率保持一致,而电荷泵倍压一般使用内置震荡源】
因 HIN、LIN 输入信号为PWM,且限制最大占空比为99%,上面过程随PWM周期重复。


NMOS电荷泵高侧驱动IC的一些型号
在IC厂商官网的产品选型页,不是很容易直接搜到 MOS高侧驱动。一般被叫做 热插拔控制器,额外集成了高边差分放大器,对浪涌电流进行保护。
TI的 高侧开关产品列表,其MOS都是内部集成的,不能外接NMOS。好不容易能在 电子保险丝和热插拔控制器 中找到个 LM5060。单纯的NMOS高侧驱动型号很少,大多都是集成电流保护的 热插拔控制器。
ADI 有专门的 热插拔控制器 和 高侧栅极驱动器 分类,能外接NMOS的型号还是非常多的。如LTC4380、ADM4210、LTC4440、LTC7000。
随着电机控制对FOC需求的激增,同时也促使了MOS栅极驱动器的集成度提高,诸如DRV8301、DRV8305 这些集成了三相半桥栅极驱动、DCDC降压、高侧电荷泵涓流充电、多路增益可编程的差分放大器、可调死区控制器 的驱动器,被越来越多的应用到产品设计 上。
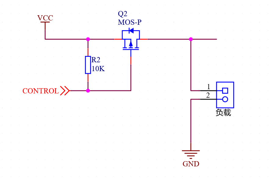
3、PMOS高侧电源开关(高侧驱动,稳定、简单)
NMOS做高侧开关的性能比较好,但因为要增加额外的栅极驱动IC,会使电路变得复杂,成本也会随之提升。除开电机控制和电源转换的场合,一般对开通速度、导通内阻、过电流能力 无细致需求的话,PMOS无疑是做开关的较好选择。
近年来随着MOS工艺的升级,PMOS的参数还是较NMOS差,但导通内阻<10m欧的PMOS型号越来越多了。PMOS做高侧开关的最大优势,是不用电荷泵驱动,简单方便,还降低成本。
下图是PMOS做高侧开关的电路,CONTROL为控制信号,电平范围为0~VCC。
CONTROL为0V时,Vgs<导通阀值,PMOS开通,负载工作。CONTROL为VCC时,Vgs>导通阀值,PMOS关断,负载停机。
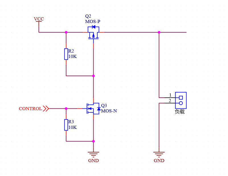
注意上图这里的输入信号 CONTROL,其低电平要保证Vgs能使PMOS开通;又要限制Vgs不能小于手册上的最小允许电压,以避免PMOS损坏。
但MCU或其他控制器的电平一般为固定的3.3V / 5V,而电路的VCC却要在一个很大的范围内变动。这就导致如果使用I/O口直接驱动的话,PMOS不能关断,并且当VCC较大时,还会损坏MCU的I/O口。
所以PMOS做高侧开关时,一般搭配一个小电流的NMOS或者NPN管,来做驱动电平转换。
如下图,NMOS - Q3负责做电平转换,来驱动Q2 - PMOS的开关。
- 当
CONTROL为0时,Q3关断,Q2的G极电平被拉高为VCC,Q2 - PMOS关断,负载停机。 - 当
CONTROL为1,Q3开通,Q2的G极电平被拉低为0,Q2 Vgs<导通阀值,PMOS开通,负载工作。
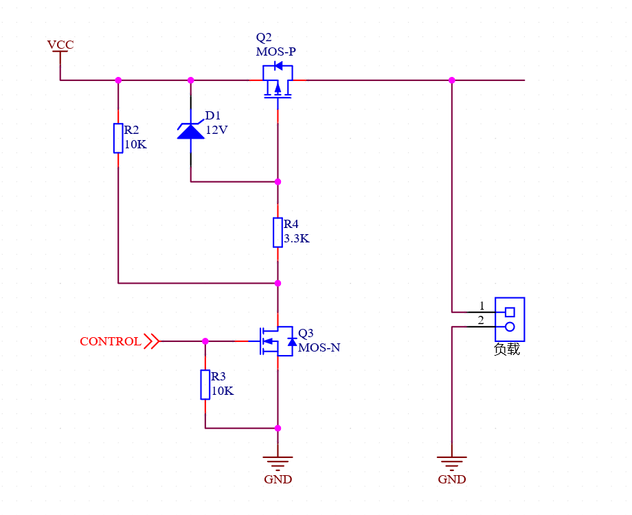
随之而来新的问题:如果VCC电压很高,在PMOS开通时,导致Vgs超出了手册中的Vgs允许范围,也会造成PMOS的损坏。
为了避免损坏PMOS的栅极,在上面的电路中,添加一个稳压管和电阻,来达到钳位的作用,使Vgs最小不低于-12V,以保护Q2的栅极。(见下图)
特别注意:VCC电压较高时,需要重新计算各电阻的热功耗,来确定合适的封装,或者更改阻值。
PMOS做低侧开关的实例实在是少之又少,并且PMOS做低侧开关确实没什么好处,电路复杂且参数较差,不如直接用NMOS,在此不做介绍。
更多实用的MOS应用技巧,可参见同专栏: