1.功能原理
脉搏传感器采样脉搏信号,采用STC89C51单片机作为控制器,脉搏传感器输出方波传入单片机,触发单片机进去外部中断函数,每接收一个脉冲波形,显示屏就计数一次。如果脉搏次数超过设定值是,用蜂鸣器报警提示。
2.硬件设计
(1)总体硬件框图
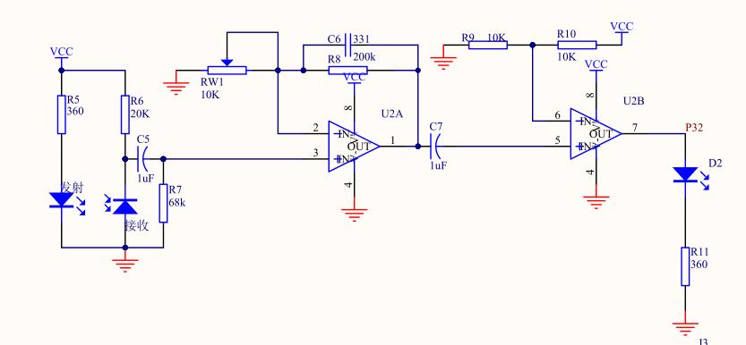
(2)心率检测电路原理
心率检测电路是以红外反射式传感器ST188为检测原件,并利用单片机系统内部定时器来计算时间。
心率检测处理电路
此电路采用两级运算放大电路,一级放大倍数为可调,二级放大倍数固定为2。当红外反射式传感器ST188感应到一个完整的脉搏,便产生一个脉冲,单片机通过对脉冲累加得到脉搏心率跳动次数,并使用定时器计数脉搏的频率。系统运行中能显示脉搏心率次数和时间,系统停止运行时,能够显示总的脉搏心率次数和时间。
(3)其他硬件电路
除了主要的心率检测电路外,还包括单片机最小系统、LCD1602显示屏电路、蜂鸣器报警电路。因为这几个电路比较常用,就省略不介绍了。
3.程序设计
(1)LCD1602驱动程序
sbit RS = P2^5;//Pin4
sbit RW = P2^6; //Pin5
sbit E = P2^7;//Pin6
#define uchar unsigned char
#define uint unsigned int
#define ulong unsigned long
uchar data TimeNum[]=" ";
uchar data Test1[]=" ";
void DelayUs(unsigned char us)//delay us
{
unsigned char uscnt;
uscnt=us>>1;/* Crystal frequency in 12MHz*/
while(--uscnt);
}
/******************************************************************/
void DelayMs(unsigned char ms)//delay Ms
{
while(--ms)
{
DelayUs(250);
DelayUs(250);
DelayUs(250);
DelayUs(250);
}
}
void WriteCommand(unsigned char c)
{
DelayMs(5);//short delay before operation
E=0;
RS=0;
RW=0;
_nop_();
E=1;
P1=c;
E=0;
}
/****************************************************************/
void WriteData(unsigned char c)
{
DelayMs(5); //short delay before operation
E=0;
RS=1;
RW=0;
_nop_();
E=1;
P1=c;
E=0;
RS=0;
}
/*********************************************************************/
void ShowChar(unsigned char pos,unsigned char c)
{
unsigned char p;
if (pos>=0x10)
p=pos+0xb0; //是第二行则命令代码高4位为0xc
else
p=pos+0x80; //是第二行则命令代码高4位为0x8
WriteCommand (p);//write command
WriteData (c); //write data
}
/*************************************************************************/
void ShowString (unsigned char line,char *ptr)
{
unsigned char l,i;
l=line<<4;
for (i=0;i<16;i++)
ShowChar (l++,*(ptr+i));//循环显示16个字符
}
/*********************************************************************/
void InitLcd()
{
DelayMs(15);
WriteCommand(0x38); //display mode
WriteCommand(0x38); //display mode
WriteCommand(0x38); //display mode
WriteCommand(0x06); //显示光标移动位置
WriteCommand(0x0c); //显示开及光标设置
WriteCommand(0x01); //显示清屏
}
(2)脉搏检测处理程序
unsigned int i,n,ci,dd[11],jj,j,k,tmp;
bit w=0;
uchar bh;
ulong time;
sbit spd = P2^0;
external0() interrupt 0//外部中断服务程序
{
w=~w;
if(w==0)
{
EX0=0;
ET0=1;
TH0=0x0;
TL0=0x0;
n=0;
}
else
{
time=n*65536+TH0*256+TL0;
dd[jj]=30000000/time; //计算脉搏时间
jj++;
if(jj>10)
{
jj=0;
for(j=0;j<11;j++)
for(k=0;k<11-j;k++)
{
if(dd[k]>dd[k+1])
{
tmp=dd[k];
dd[k]=dd[k+1];
dd[k+1]=tmp;
}
}
if(dd[5]>50&&dd[5]<200)ci=((dd[4]+dd[5]+dd[6])/3)+11;
}
TH0=0x0;
TL0=0x0;
n=0;
}
}
void timer0(void) interrupt 1
{
n++;
}
(3)主函数
void main(void)
{
InitLcd();//
DelayMs(15);
IT0=1; //INT0下降沿中断
EX0=1; //允许INT1中断
TMOD=0x1;
TH0=0x0;
TL0=0x0;
TR0=1;
ET0=1;
EA=1;
while(1)
{
if(n>10)
{
n=0;
jj=0;
ci=0;
TimeNum[0]='N';
TimeNum[1]='O' ;
TimeNum[2]=' ' ;
TimeNum[3]='I' ;
TimeNum[4]='N' ;
TimeNum[5]='P' ;
TimeNum[6]='U' ;
TimeNum[7]='T' ;
TimeNum[8]=' ' ;
ShowString(0,TimeNum);
ShowString(1,Test1);
}
else
{
if(w==0&&EX0==0)
{
delay();
EX0=1;
}
TimeNum[0]=' ';
TimeNum[1]=' ' ;
TimeNum[2]=' ' ;
TimeNum[3]=' ' ;
TimeNum[4]=' ' ;
TimeNum[5]=' ' ;
if(ci/100>0)TimeNum[6]=ci/100+'0' ; else TimeNum[6]=' ' ;
if(ci/100==0&&ci%100/10>0)TimeNum[7]=ci%100/10+'0' ; else TimeNum[7]=' ' ;
TimeNum[8]=ci%10+'0' ;
ShowString(0,TimeNum);
ShowString(1,Test1);
if(ci>100)spd=0;else spd=1;
}
}
;
}
源码+AD电路图 下载:关注公众号,首页回复“心率脉搏计”获取资料
版权声明:本文为lin5103151原创文章,遵循CC 4.0 BY-SA版权协议,转载请附上原文出处链接和本声明。