题目:简易函数信号发生器的设计与制作
1 整机设计
1.1 设计任务及要求
结合所学的模拟电子技术知识,运用 AD 画图软件,设计并制作完成一简易函数信号发生器,要求能产生方波和三角波信号,且频率可调,并自行设计电路所需电源电路。
1.2 整机实现的基本原理及框图
1.函数信号发生器能自动产生正弦波、三角波、方波及锯齿波、阶梯波等电压波形。 其电路中使用的器件可以是分立器件,也可以是集成电路。本课题需要完成一个能产生方波、 三角波的简易函数信号发生器。 产生方波、三角波的方案有很多种,本课题采用运放构成电压比较器出方波信号,采用 积分器将方波变为三角波输出,其原理框图如图 1 所示。

2.直流电源电路一般由“降压——整流——滤波——稳压”这四个环节构成。基本组 成框图如图 2 所示。

(1)电源变压器的作用是将电网 220V 的交流电压变成整流电路所需要的电压 u1 。因 此,u1=nui(n 为变压器的变比)。整流电路的作用是将交流电压 u1变换成单方向脉动的直流 U2。整流电路主要有半波整 流、全波整流方式。以单相桥式整流电路为例, U2=0.9u1。每只二极管所承受的最大反向电压 uRM= √2u ,平均电流Id=1/2Ir=0.45u1/R。
对于 RC 滤波电路,C 的选择应适应下式,即 RC 放电时间常数应该满足: RC=(3~5)T/2 ,T 为 50Hz 交流电压的周期,即 20ms 。
(2)器件选择 ①变压器 将 220V 交流电压变成整流电路所需要的电压 u1。 ②整流电路 将交流电压 u1转换成单方向脉动的直流 U2,有半波整流、全波整流,可以利用整流二 极管构成整流桥堆来实现。此题建议用二极管搭建全波整流电路实现。 ③滤波电路 将脉动直流电压 U2滤除纹波,变成纹波较小的 U3,有 RC 滤波电路、LC 滤波电路等。
此题建议采用大电容滤波。 ④稳压器 常用集成稳压器有固定式三端稳压器和可调式三端稳压器。下面分别介绍其典型应用及选择原则。
固定式三端稳压器的常见产品有:78XX 系列稳压器输出固定的正电压,如 7805 输出 为+5V;79XX 系列稳压器输出固定的负电压,如 7905 输出为-5V。可调式三端稳压器能输出连续可调的直流电压,常见产品有:LM317 稳压器输出连续 可调的正电压;LM337 稳压器输出连续可调的负电压。各稳压芯片的管脚接法参考相关资 料。
2 硬件电路设计
这是直流电源电路的原理图,由“降压——整流——滤波——稳压”这四个环节构成。通过变压把电网 220V 的交流电压变成整流电路所需要的电压,4个二极管的作用是整流,电容起滤波的作用,再经过7812跟7912进行稳压,2个LED灯起指示作用。
这部分采用运放构成电压比较器出方波信号
这部分采用运放构成积分器将方波变为三角波输出

3 制作与调试过程
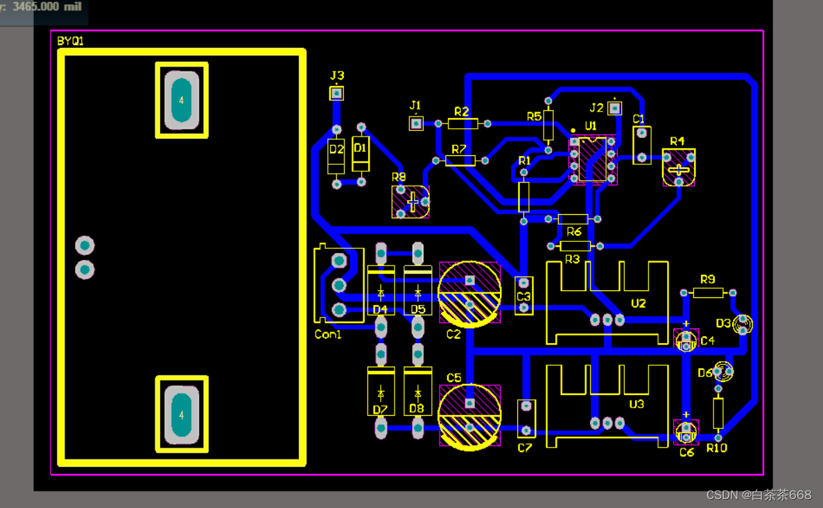
我们根据要求画出实验电路的原理图,有些元器件的封装需要自己画,例如:7812与7912、NE5532芯片、电位器等。根据测量元器件来确定孔径的大小,元器件管脚间的距离以及元器件的大小。还有的就是在画原理图是导线的该有连接点处时要注意检查。导入PCB后改好规则,地线1.5mm、电源线1.2mm、其他1mm、安全距离10mil、去掉Top layer。布好局后连线,布局时要留出一定位置来放变压器,放置姓名学号(需镜像)。选择keep-out layer 绘制边框大小需要控制在10*15mm内,再选择Bottom layer 把安全距离改为1mm,覆铜后再改回10mil。这样制版的第一步就做好了。
接着去51102制版,通过机器制版后要用外用表检测电路板的导线连接是否连着或是短路。板子短路用刻刀把短路的地方刮掉。进行钻孔,钻孔时要根据封装的大小来选择钻针,孔钻了就无法放下元器件。用砂纸打磨光滑再用松香擦拭。板子制好以后再把所有的元器件按照原理图与PCB焊接好在板子上,焊接时注意不要有虚焊、漏焊。
板子装配好了以后进行调试:装配好后先不要上电,NE5532不着急安装到芯片座,先用万用表测试电源输出是否短路。一定要确定好各元器件是否按照PCB与原理图安装。确定好没问题以后再上电,如果LED灯没亮,检测是否是LED灯接反了,或者是电容、7812与7912没有按照PCB与原理图的方向插好。用外用表测试芯片座上8脚与4脚的电压是否正确值在+12v与-12v左右。没问题再插上芯片,再用示波器检测波形。如果没有波形出现,说明波形发生器这部分的电路存在问题,再仔细的对照PCB与原理图找出问题并解决。通过电位器来调试并记录好以下性能指标:正电压、负电压、方波幅度、三角波幅度、波形频率的范围。并拍下波形的照片写报告用。
4 电路测试
4.1 测试仪器与设备
万用表1台;
示波器1台。
4.2 性能指标测试
正电压:11.92V
负电压:-12.04V
方波幅度:6.88V
三角波幅度:3.08V
波形频率范围:52Hz ~995Hz
4.3 波形图


需要全部资料可以在我的资源里下载,资料内容如下pcb与原理图已画好:



纷传 点击用微信打开即可,过程有点繁琐请见谅。
需要完整的资料可在我的资源里下载,也可以加入我的纷传圈子,里面有资源压缩包的百度网盘下载地址及提取码。